卵巢恶性肿瘤诊断与治疗指南(2021年版)
卵巢癌是严重威胁妇女健康的恶性肿瘤之一,发病率在女性生殖系统恶性肿瘤中位居第3 位,病死率居妇科恶性肿瘤之首。卵巢癌发病隐匿,因目前尚缺乏有效的筛查及早期诊断措施,绝大多数患者在确诊时已存在局部或远处播散,5年生存率约为46%。据其组织病理学特征,卵巢癌主要分为上皮性卵巢癌、生殖细胞肿瘤以及性索-间质肿瘤三大类。上皮性卵巢癌多见于绝经后女性,而恶性生殖细胞肿瘤则高发于儿童和青春期女性。不同病理学类型的卵巢癌在其发病机制、生物学行为、组织学形态、临床表现、治疗方法以及预后等方面均有些许不同。本指南将从卵巢恶性肿瘤的筛查、组织病理学分类、诊断、分期、治疗原则及随访等方面进行阐述。
1
筛查与遗传基因检测
大部分卵巢癌是散发的,遗传性卵巢癌约占所有卵巢癌患者的15%。目前,已发现十余种抑癌基因的胚系突变与遗传性卵巢癌发病相关,其中超过80%的遗传性卵巢癌与BRCA1/2胚系突变有关。流行病学资料显示,一般女性终生(至70岁时)罹患卵巢癌的累积风险为1%~2%,而携带BRCA1基因突变的女性终生患病累积风险为59%(95% CI:43%~76%),携带BRCA2基因突变的女性终生患病累积风险为16.5%(95% CI:7.5%~34.0%)[1]。与卵巢癌相关的遗传性肿瘤综合征主要有遗传性乳腺癌/卵巢癌综合征(hereditary breast and ovarian cancer syndrome,HBOC)、林奇综合征(Lynch syndrome)等。这些综合征的共同特点包括:常染色体显性遗传,平均发病年龄较散发性患者早,患多种原发肿瘤的风险增加,可表现为一人罹患多种原发肿瘤,和(或)家族中多人罹患同种或多种原发肿瘤的情况。
1.1 筛查
目前缺乏有效的筛查手段,也不支持对一般人群进行常规的卵巢癌筛查,但应重视一些卵巢癌相关的临床症状,如腹胀、盆腔或腹部疼痛、腹围增加、易饱感、尿频或尿急,特别是这些症状为新发,或经常出现,应及时进一步检查。对于高危人群(如BRCA基因突变携带者、有家族史),用阴道超声检查联合血清糖类抗原125(carbohydrate antigen 125,CA125)检测进行监测的价值仍有待验证。
1.2 遗传基因检测
目前,主张对上皮性卵巢癌患者进行遗传致病基因突变的筛查,特别是对所有非黏液性上皮性卵巢癌患者进行BRCA1/2胚系突变的检测。对于检出胚系突变的卵巢癌个体,需进一步对其家系进行“逐级检测”(cascade testing),以期发现高危个体,从而有针对性地开展肿瘤预防与监测工作,降低个体发病与死亡风险及群体发病率。
⑴ 推荐在遗传基因检测前后进行专业的遗传学咨询。
⑵ 推荐所有非黏液性上皮性卵巢癌患者接受BRCA1/2胚系突变检测。
⑶ 已知胚系突变会增加上皮性卵巢癌发病风险的基因:BRCA1/2、RAD51C、RAD51D、BRIP1、PALB2、ATM以及Lynch综合征相关基因(MLH1、MSH2、MSH6、PMS2、EPCAM)。
⑷ STK11胚系突变主要与卵巢环小管性索瘤发病相关。
具体的遗传基因检测策略与高危个体的干预非本指南探讨范畴。
2
组织病理学分类
上皮性肿瘤最为常见,占90%以上。性索间质肿瘤占5%~6%,生殖细胞肿瘤占2%~3%[2]。在上皮性卵巢癌中,高级别浆液性癌(high grade serous carcinoma,HGSC)占70%,子宫内膜样癌占10%,透明细胞癌占10%,黏液性癌占3%,低级别浆液性癌(low grade serous carcinoma,LGSC)<5%[3]。交界性肿瘤不再沿用低度恶性潜能肿瘤的名称,其浸润性种植从组织形态学和生物学行为上更近似于LGSC(表1)。

3
分期
采用国际妇产科联盟国际妇产科联盟(International Federation of Gynecology and Obstetrics,FIGO)(FIGO)的手术病理学分期,2014年进行了最新修订。其分期标准见表2。

4
诊断原则和依据
⑴详细的病史采集(强调家族遗传史的询问)。
⑵ 全面的体格检查(包括妇科检查)。
⑶ 影像学检查:CT、MRI或超声,必要时行PET/CT检查。对于晚期卵巢癌患者的肿瘤可切除性评价,首选增强CT、增强MRI或PET/CT(需排除检查禁忌)。
⑷ 胸部X线或CT检查,若有胸腔积液需穿刺抽取积液做细胞学检查。
⑸ 肿瘤标志物检测:针对不同的患者选择对应的肿瘤标志物检测,如CA125、人附睾蛋白4(human epididymal protein 4,HE4)、糖类抗原15-3(carbohydrate antigen 15-3,CA 15-3)、糖类抗原19-9(carbohydrate antigen 19-9,CA19-9)、甲胎蛋白(α- fetoprotein,AFP)、β-人绒毛膜促性腺激素(β-human chorionic gonadotropin,β-hCG)、雌二醇(estradiol,E2)、孕酮、鳞状细胞癌抗原(squamous cell carcinoma antigen,SCCA)、神经元特异性烯醇化酶(neuron-specific enolase,NSE)、癌胚抗原(carcinoembryonic antigen, CEA)等;基于CA125和HE4检测的卵巢癌风险预测值(risk of ovarian malignancy algorithm,ROMA)对鉴别盆腔肿物的良恶性有帮助。抗苗勒氏管激素(anti-Mullerian hormone,AMH)可作为绝经后或卵巢切除术后颗粒细胞肿瘤标志物[6]。
⑹ 注意排除胃肠道原发肿瘤,如盆腔肿物为实性或双侧,或存在明显胃肠道症状,或胃肠道相关肿瘤指标异常升高时,胃肠道检查(胃镜、肠镜)尤为必要。
⑺ 注意乳腺检查,特别是有乳腺癌/卵巢癌家族史,或高度怀疑HBOC综合征,或已知携带乳腺癌/卵巢癌相关基因胚系致病突变时,应考虑行乳腺MRI和(或)钼靶检查。
⑻ 根据情况可选择的检查:胃肠钡餐、钡灌肠、静脉肾盂造影、盆腹X线等检查。酌情进行腹腔镜、膀胱镜等检查。
⑼ 对接受保留生育功能手术的患者,如果卵巢肿瘤的病理学类型为子宫内膜样癌,需要排除合并子宫内膜癌(子宫内膜与卵巢双原发或子宫内膜癌转移至卵巢)的可能。
⑽ 确诊需病理组织学检查。对不适合直接行减瘤手术的患者,首先推荐行肿物穿刺活检或腹腔镜探查取活组织进行病理学检查(囊性肿瘤不宜穿刺)。对拒绝上述检查或其他特殊病例,如临床高度怀疑卵巢癌,可以进行腹水、胸水或肿块细针抽吸细胞学检查,当血清CA125/CEA值大于25,并且临床上可除外胃肠道转移性肿瘤,方可考虑为卵巢原发性肿瘤。
5
初始治疗
治疗原则:以手术为主,辅助化疗,强调综合治疗。
5.1 手术治疗
5.1.1 全面分期手术
⑴ 指征
适用于临床早期的卵巢恶性肿瘤患者。腹腔镜手术仅适用于肿瘤体积小,可以完整装入取物袋中取出的病例。建议由有经验的妇科肿瘤医师施行腹腔镜手术。
⑵ 分期手术原则及内容
分期手术原则及内容见表3。

5.1.2 再次全面分期手术
⑴ 指征
因各种原因在首次手术时未能行全面分期手术,术后尚未进行抗肿瘤化疗的,应考虑再次手术,完成全面探查和分期的手术。尤其适用于早期低危(即可能为ⅠA期G1或ⅠB期G1)术后无需化疗的患者。如果系早期高危患者(如ⅠA期G2/G3、ⅠB期G2/G3、ⅠC期、Ⅱ期或透明细胞癌),可先行CT或MRI等影像学检查。有残留灶也应再次手术分期;如影像学检查无残留灶,且患者对再次手术有顾虑时,可给予铂类药物联合化疗6个疗程。手术分期不完全包括如下情形:
① 子宫未切除。
② 附件未切除。
③ 大网膜未切除。
④ 分期记录不完整。
⑤ 有残留灶并可能再行切除。
⑥ 淋巴结未切除。
⑦ 预防性切除手术时发现附件隐匿性浸润癌等。
对于一些特殊病理学类型,如膨胀性浸润的早期黏液腺癌、早期性索-间质细胞瘤(sex cord-mesenchymal tumor,SCST)等腹膜后转移发生率较低,不推荐对其进行腹膜后再分期手术[7]。
⑵ 手术原则及内容
① 如果首次手术时已完整切除肿瘤,无明显肿瘤残留,可考虑经腹腔镜行再次分期手术。
② 手术方式及内容与全面分期手术相同。
5.1.3 保留生育功能的全面分期手术[8]
⑴ 指征
① 对于年轻有生育要求的生殖细胞肿瘤患者,无论期别早晚均可实施保留生育功能手术。单侧卵巢受累者,推荐单侧卵巢-输卵管切除术,不建议对外观正常的卵巢进行活检[9]。部分双侧卵巢受累者可通过保留部分正常卵巢组织来实现。年轻SCST患者实施保留生育功能手术需综合考虑病理学类型和期别[10]。Ⅰ期以内SCST可选择保留生育功能的单纯卵巢-输卵管切除术。
② 对上皮性卵巢癌患者,则要求严格满足下列条件才能保留生育功能。患者年轻,渴望生育,无不孕不育因素,分化好的ⅠA期或ⅠC期;子宫和对侧卵巢外观正常;有随诊条件。完成生育后视情况可能需再次手术切除子宫及对侧附件[11]。
⑵ 手术原则及内容
保留子宫和正常一侧的附件。若对侧卵巢外观正常,则不必做活检,以免引起继发性不孕;盆腔和腹主动脉旁淋巴结切除;其余同全面分期手术。
5.1.4 肿瘤细胞减灭术
⑴ 指征
① 初始肿瘤细胞减灭术(primary debulking surgery,PDS),适用于临床拟诊断为中晚期(部分Ⅱ期、Ⅲ期和Ⅳ期)的卵巢恶性肿瘤患者。
② 中间性肿瘤细胞减灭术(interval debulking surgery,IDS),适用于新辅助化疗(neoadjuvant chemotherapy,NACT)后肿瘤缩小,达到完全缓解(complete response,CR)或部分缓解(partial response,PR)或稳定(stable disease,SD),且经评估有可能满意减灭的晚期病例。
③ 最大程度的PDS/IDS应在患者可以耐受手术或无严重内科合并症的前提下进行。
⑵ 手术原则及内容
PDS手术原则及内容见表4[12]。IDS手术原则及内容除了参照PDS外,对初始化疗前可能存在转移的淋巴结,亦可考虑切除。

⑶ 手术满意度评价(必须在手术记录中说明)
① 满意的肿瘤细胞减灭术:单个残留肿瘤病灶最大径≤1 cm记录为R1,完全切净肿瘤记录无肉眼残留肿瘤为R0。
② 不满意的肿瘤细胞减灭术:单个残留肿瘤病灶最大径>1 cm,记录为R2。
⑷ 晚期卵巢癌手术应由妇科肿瘤医师评估并实施。研究证据显示,由妇科肿瘤医师实施的卵巢癌手术,其疗效优于普通妇科医师和外科医师[13-14]。
5.2 化疗
5.2.1 NACT[15]
⑴ 共识
对卵巢癌进行NACT一直存有争议。目前的共识是,经过妇科肿瘤医师评估后,认定PDS无法达到R0切除的晚期卵巢癌患者,行NACT后再施行IDS,其疗效不劣于PDS。必须由妇科肿瘤医师进行评估,决定是否先行NACT。对于一些虽然机体状态适合于PDS,但如果妇科肿瘤医师认定达到满意减瘤可能性不大的患者,应推荐NACT,而不采用PDS。先接受NACT患者的围手术期和术后并发症发生率及病死率更低,住院时间更短。
⑵ 指征、方案和疗程
① 适用于Ⅲ/Ⅳ期患者,不适用于早期病例。
② 取得病理学诊断结果,有条件时优先选择获取组织病理学诊断结果。
③ 经体检和影像学检查评估,或手术探查(包括腹腔镜探查)评估,难以达到满意减瘤效果。
④ 围手术期高危患者,如高龄、有内科合并症或无法耐受PDS者。
⑤ 经3~4个疗程NACT后,应考虑IDS。
⑥ NACT的方案与术后辅助化疗的一线方案相同,但严格要求采用静脉化疗。
⑦ NACT时需慎用贝伐珠单抗(bevacizumab)。在IDS前应停用贝伐珠单抗至少6周。
5.2.2 术后辅助化疗
⑴ 上皮性卵巢癌和卵巢性索间质恶性肿瘤化疗指征和疗程
① ⅠA和ⅠB期,G1分化,全面分期手术后,无需辅助化疗。
② ⅠA和ⅠB期,G2分化,可观察或酌情给予化疗3~6个疗程。
③ 其他Ⅰ期,全面分期手术后,化疗3~6个疗程。
④ Ⅱ~Ⅳ期:术后视手术满意度决定化疗疗程数以及是否行再次肿瘤细胞减灭术。接受满意的肿瘤细胞减灭术的患者共化疗6个疗程(包括NACT的疗程数),或在血清肿瘤标志物正常后至少化疗2个疗程。无论NACT的疗程数有多少,IDS术后至少需要化疗3个疗程(即总疗程数可能多于6个)。
⑤ 对达到满意减灭术的Ⅱ/Ⅲ期患者,可给予静脉联合腹腔灌注化疗。
⑥ 早期SCST患者是否需要辅助治疗存在争议[16-17]。ⅠA期颗粒细胞瘤可不需化疗。ⅠC期幼年型颗粒细胞瘤和ⅠC2期成年型颗粒细胞瘤需行术后化疗。
⑦ 紫杉醇联合卡铂仍是上皮性卵巢癌一线化疗的标准方案和首选方案。在此方案中,加入第3种化疗药或其他三药联合的化疗方案,不仅不能提高疗效,还会增加毒性[18-19]。
⑧ 其他可以替代的一线化疗方案见表5。多西他赛联合卡铂和多柔比星脂质体联合卡铂,主要优点是神经毒性低,脱发较轻[20-21],可用于不能耐受紫杉醇毒性的患者。剂量密集型紫杉醇周疗联合卡铂3周给药可改善晚期卵巢癌患者的总生存和无进展生存,缺点是贫血和生活质量略有下降[22]。对于高龄、体力状况评分差的患者,小剂量紫杉醇周疗和卡铂周疗也是一种选择。
⑵ 恶性生殖细胞肿瘤化疗指征和疗程
① 对ⅠA期无性细胞瘤和ⅠA期肿瘤细胞分化好的未成熟畸胎瘤,在全面分期手术后,可随访观察,不需化疗。
② 其他临床期别者在分期手术或满意的肿瘤细胞减灭术后,都应接受3~4个疗程化疗,或在血清肿瘤标志物检测正常后再化疗2个疗程。
③ 首选BEP方案[23]。Ⅰ期推荐3个周期,Ⅱ期及以上推荐4个周期。无性细胞肿瘤可选择EP方案[24]。
⑶ 交界性肿瘤的化疗指征和疗程
① 所有期别的交界性卵巢肿瘤患者,在进行满意的减灭术后,如果转移灶也是交界性肿瘤,术后可以不进行辅助化疗。
② 腹、盆腔播散病灶的病理学检查结果为浸润性种植时,术后应进行化疗。
③ 化疗方案参见上皮性卵巢癌。
5.2.3 一线化疗方案
① 上皮性卵巢癌(高级别浆液性癌、子宫内膜样癌2/3级、透明细胞癌、癌肉瘤)一线化疗方案见表5。
② 恶性生殖细胞肿瘤和性索间质肿瘤一线化疗方案见表6。
③ 少见卵巢恶性肿瘤的一线化疗方案见表7。



5.3 初治卵巢癌的靶向药物与维持治疗
FIGOⅡ期及以上的高级别浆液性/高级别子宫内膜样卵巢癌或携带有BRCA突变的其他病理学类型卵巢癌患者均需要考虑在初始治疗结束且获得临床缓解后,开始维持治疗,以期最大程度地延长无疾病进展期、提高临床治愈率。目前,用于初始卵巢癌患者维持治疗的靶向药物主要有贝伐珠单抗与多腺苷二磷酸核糖聚合酶[poly(ADP-ribose)polymerase,PARP)]抑制剂。
5.3.1 贝伐珠单抗[25]
贝伐珠单抗是靶向血管内皮生长因子-A(vascular endothelial growth factor-A, VEGF-A)的单克隆抗体,已在多个国家获批用于治疗卵巢癌。在卵巢癌一线化疗的同时加入贝伐珠单抗,并且在完成化疗后继续用贝伐珠单抗维持治疗,可以使晚期患者的中位无进展生存期(progression-free survival,PFS)延长2~4个月[26-27]。
随着PARP抑制剂的出现,目前仅在不存在同源重组修复缺陷(homologous recombination deficiency,HRD)的患者中,推荐贝伐珠单抗单药维持治疗。
5.3.2 PARP抑制剂
与PARP抑制剂治疗效果相关的因素有BRCA基因突变、HRD状态等。在新诊断晚期卵巢癌中,BRCA1/2和HRD检测被推荐用于指导卵巢癌一线维持治疗的方案选择,具体详见《上皮性卵巢癌PARP抑制剂相关生物标志物检测的中国专家共识》[28]。与HRD阴性相比,存在BRCA1/2突变或HRD阳性的卵巢癌患者经PARP抑制剂单药和双药联合维持治疗可获益更多。基于已经获取的研究证据,奥拉帕利单药维持治疗仅限于BRCA突变的患者,而尼拉帕利单药维持治疗则不受分子标志物的限制(可用于BRCA突变或野生型的患者)。一线化疗过程中联合使用贝伐珠单抗,且存在BRCA突变或HRD的患者中,奥拉帕利联合贝伐珠单抗是这一人群维持治疗的首选。
6
复发后的治疗
6.1 复发性卵巢癌的分型
参考美国妇科肿瘤学组(Gynecologic Oncology Group,GOG)的标准,复发性卵巢癌根据无铂间期(platinum-free interval,PFI)的长短进行分型,具体如下:
① 铂类敏感型是指对初期以铂类药物为基础的治疗有明确反应,且已经达到临床缓解,前次含铂化疗停用6个月以上(含6个月)出现进展或复发,其中停化疗6~12个月复发的患者,有时也被称为铂类部分敏感型。
② 铂类耐药型是指对初期的化疗有反应,但在完成化疗后6个月内进展或复发。
③ 难治型是指对初始化疗无反应,如肿瘤稳定或肿瘤进展,包括在化疗后4周内进展者。
6.2 复发性卵巢癌的处理原则
① 铂类敏感复发患者,经评估能再次满意切除者(R0切除),推荐二次(再次)细胞减灭术。关于二次细胞减灭术患者的选择,国际上仍缺乏统一的标准。通常而言,接受二次细胞减灭术的患者,复发灶多为孤立或寡转移灶,应无腹水,也无广泛的腹膜癌灶。
② 铂耐药患者,通常不能从二次细胞减灭术中获益,在进行手术决策时应慎重选择和个体化考虑。
③ 按复发类型,并参考既往化疗史、毒性反应及残留情况选择挽救化疗方案。
④ 放射治疗应经过多学科会诊讨论决定。如可用于不适合手术切除或存在手术禁忌证的局灶性复发,或存在脑、骨转移需姑息放疗的患者。
⑤ 鼓励复发患者参加临床试验。
6.3 复发性卵巢癌的系统治疗
6.3.1 复发上皮性卵巢癌
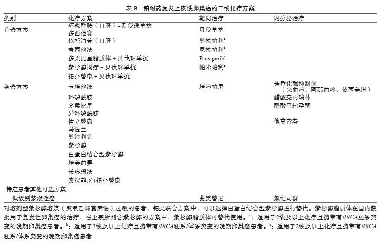
对复发的上皮性卵巢癌,首先根据PFI或无治疗间期对患者进行分型,从而采取相应的治疗措施。对铂类敏感型复发,首选以铂类为基础的联合化疗或联合贝伐珠单抗,再予以PARP抑制剂或贝伐珠单抗维持治疗。对铂耐药型或难治型复发,则首选非铂类单药化疗或联合抗血管生成靶向药物的联合化疗(表8、9)。


对于一些存在特定生物标志物的复发性卵巢癌患者,也可以考虑包括NTRK抑制剂、免疫检查点抑制剂在内的治疗(表10)。

6.3.2 复发恶性生殖细胞和性索间质肿瘤
对复发的卵巢生殖细胞恶性肿瘤,如果仍有治愈可能,应该首先推荐在有条件做骨髓移植的中心进行大剂量化疗(high-dose chemotherapy)。放射治疗仅用于局部复发患者的姑息治疗,见表11、表12。


6.4 单纯CA125升高的处理
一些患者在完成初始手术和辅助化疗后,达到临床完全缓解,在常规的随访和监测中发现CA125水平上升,但没有肿瘤复发的症状、体征和影像学证据,对其处理可选择以下方法之一:① 参加临床试验;② 随诊观察直至临床复发再开始挽救治疗;③ 立即按复发肿瘤进行化疗。
7
随访
7.1 随访间隔
随访间隔:① 第1~2年,每2~4个月1次。② 第3~5年,每4~6个月1次。③ 5年后,每6~12个月1次。
7.2 随访内容
随访内容包括:① 询问症状,并进行体检。② CA125或其他初诊时升高的肿瘤标志物。
③ 根据临床需要,完善胸部、腹部及盆腔CT或MRI或PET/CT检查。④ 根据临床需要,进行血常规及生化检查。⑤ 遗传风险评估与遗传咨询(如既往未开展)。
[参考文献]
MAVADDAT N, PEOCK S, FROST D, et al. Cancer risks for BRCA1 and BRCA2 mutation carriers: results from prospective analysis of EMBRACE[J]. J Natl Cancer Inst, 2013, 105(11): 812-822.
BROWN J, FRIEDLANDER M, BACKES F J, et al. Gynecologic Cancer Intergroup(GCIG) consensus review for ovarian germ cell tumors[J]. Int J Gynecol Cancer, 2014, 24(9 Suppl 3): S48-S54.
REID B M, PERMUTH J B, SELLERS T A. Epidemiology of ovarian cancer: a review[J]. Cancer Biol Med, 2017, 14(1): 9-32.
WHO Classification of Tumours Editorial Board. Female genital tumours[M]. Lyon(France): International Agency for Research on Cancer, 2020.(WHO classification of tumours series, 5th ed. Vol. 4).
MUTCH D G, PRAT J. 2014 FIGO staging for ovarian, fallopian tube and peritoneal cancer[J]. Gynecol Oncol, 2014, 133(3): 401-404.
FÄRKKILÄ A, HALTIA U M, TAPPER J, et al. Pathogenesis and treatment of adult-type granulosa cell tumor of the ovary [J]. Ann Med, 2017, 49(5): 435-447.
NASIOUDIS D, KANNINEN T T, HOLCOMB K, et al. Prevalence of lymph node metastasis and prognostic significance of lymphadenectomy in apparent early-stage malignant ovarian sex cord-stromal tumors[J]. Gynecol Oncol, 2017, 145(2): 243-247.
WRIGHT J D, SHAH M, MATHEW L, et al. Fertility preservation in young women with epithelial ovarian cancer [J]. Cancer, 2009, 115(18): 4118-4126.
NASIOUDIS D, MASTROYANNIS S A, LATIF N A, et al. Trends in the surgical management of malignant ovarian germ cell tumors[J]. Gynecol Oncol, 2020, 157(1): 89-93.
AL HARBI R, MCNEISH I A, EL-BAHRAWY M. Ovarian sex cord-stromal tumors: an update on clinical features, molecular changes, and management[J]. Int J Gynecol Cancer, 2021, 31(2): 161-168.
SATOH T, HATAE M, WATANABE Y, et al. Outcomes of fertility-sparing surgery for stage Ⅰ epithelial ovarian cancer: a proposal for patient selection[J]. J Clin Oncol, 2010, 28(10): 1727-1732.
EARLE C C, SCHRAG D, NEVILLE B A, et al. Effect of surgeon specialty on processes of care and outcomes for ovarian cancer patients[J]. J Natl Cancer Inst, 2006, 98(3): 172-180.
GIEDE K C, KIESER K, DODGE J, et al. Who should operate on patients with ovarian cancer? An evidence-based review [J]. Gynecol Oncol, 2005, 99(2): 447-461.
ENGELEN M J, KOS H E, WILLEMSE P H, et al. Surgery by consultant gynecologic oncologists improves survival in patients with ovarian carcinoma[J]. Cancer, 2006, 106(3): 589-598.
WRIGHT A A, BOHLKE K, ARMSTRONG D K, et al. Neoadjuvant chemotherapy for newly diagnosed, advanced ovarian cancer: Society of Gynecologic Oncology and American Society of Clinical Oncology clinical practice guideline[J]. J Clin Oncol, 2016, 34(28): 3460-3473.
WILSON M K, FONG P, MESNAGE S, et al. Stage I granulosa cell tumours: a management conundrum? Results of long-term follow up[J]. Gynecol Oncol, 2015, 138(2): 285-291.
GERSHENSON D M. Current advances in the management of malignant germ cell and sex cord-stromal tumors of the ovary [J]. Gynecol Oncol, 2012, 125(3): 515-517.
BOOKMAN M A, BRADY M F, MCGUIRE W P, et al. Evaluation of new platinum-based treatment regimens in advanced-stage ovarian cancer: a phase Ⅲ trial of the Gynecologic Cancer Intergroup[J]. J Clin Oncol, 2009, 27(9): 1419-1425.
BOLIS G, SCARFONE G, RASPAGLIESI F, et al. Paclitaxel/carboplatin versus topotecan/paclitaxel/carboplatin in patients with FIGO suboptimally resected stage Ⅲ-Ⅳ epithelial ovarian cancer a multicenter, randomized study[J]. Eur J Cancer, 2010, 46(16): 2905-2912.
DU BOIS A, WEBER B, ROCHON J, et al. Addition of epirubicin as a third drug to carboplatin-paclitaxel in firstline treatment of advanced ovarian cancer: a prospectively randomized gynecologic cancer intergroup trial by the Arbeitsgemeinschaft Gynaekologische Onkologie Ovarian Cancer Study Group and the Groupe d’Investigateurs Nationaux pour l’Etude des Cancers Ovariens[J]. J Clin Oncol, 2006, 24(7): 1127-1135.
PIGNATA S, SCAMBIA G, FERRANDINA G, et al. Carboplatin plus paclitaxel versus carboplatin plus pegylated liposomal doxorubicin as first-line treatment for patients with ovarian cancer: the MITO-2 randomized phase Ⅲ trial[J]. J Clin Oncol, 2011, 29(27): 3628-3635.
KATSUMATA N, YASUDA M, ISONISHI S, et al. Longterm results of dose-dense paclitaxel and carboplatin versus conventional paclitaxel and carboplatin for treatment of advanced epithelial ovarian, fallopian tube, or primary peritoneal cancer(JGOG 3016): a randomised, controlled, open-label trial [J]. Lancet Oncol, 2013, 14(10): 1020-1026.
BILLMIRE D F, CULLEN J W, RESCORLA F J, et al. Surveillance after initial surgery for pediatric and adolescent girls with stage I ovarian germ cell tumors: report from the Children’s Oncology Group[J]. J Clin Oncol, 2014, 32(5): 465-470.
WILLIAMS S D, KAUDERER J, BURNETT A F, et al. Adjuvant therapy of completely resected dysgerminoma with carboplatin and etoposide: a trial of the Gynecologic Oncology Group[J]. Gynecol Oncol, 2004, 95(3): 496-499.
HALL M, GOURLEY C, MCNEISH I, et al. Targeted antivascular therapies for ovarian cancer: current evidence[J]. Br J Cancer, 2013, 108(2): 250-258.
BURGER R A, BRADY M F, BOOKMAN M A, et al. Incorporation of bevacizumab in the primary treatment of ovarian cancer[J]. N Engl J Med, 2011, 365(26): 2473-2483.
PERREN T J, SWART A M, PFISTERER J, et al. A phase 3 trial of bevacizumab in ovarian cancer[J]. N Engl J Med, 2011, 365(26): 2484-2496.
中国抗癌协会妇科肿瘤专业委员会,中华医学会病理学分会. 上皮性卵巢癌PARP抑制剂相关生物标志物检测的中国专家共识[J]. 中国癌症杂志, 2020, 30(10): 841-848. Gynecological Oncology Committee of Chinese Anti Cancer Association, Pathology Branch of Chinese Medical Association. Chinese expert consensus on detection of PARP inhibitor related biomarkers in epithelial ovarian cancer[J]. China Oncol, 2020, 30(10): 841-848.