CAR-T细胞疗法呈井喷式进展 攻克癌症引领风骚
要说近年来最火的癌症疗法,免疫疗法中的嵌合抗原受体T细胞(CAR-T)绝对是焦点之一。
尤其是在血液肿瘤方面,FDA在2017年先后批准了全球仅有的两个CAR-T细胞疗法商业产品:诺华的Kymriah(淋巴瘤)与吉利德的Yescarta(白血病),可谓是彻底地改变了癌症治疗的格局。

如何释放身体内的“抗癌力”?CAR-T疗法的工作原理
与其他免疫治疗技术一样,CAR-T细胞疗法旨在加强免疫系统内在的抗癌能力,这种疗法是从患者的血液中提取T细胞,并在体外对这些细胞进行基因改造,给它们装上识别癌细胞表面抗原的“嵌合抗原受体”(CAR)。
随后,这些改造之后的细胞在实验室中经过大量扩增,再被输注回患者体内,从而增大CAR T细胞在体内的存活几率。一旦存活,CAR T细胞将继续在患者体内繁殖,就像是一支装备了最新武器,训练有素的军队,随时会对癌细胞展开无情的攻击。

然而,正如所有的技术一样,CAR-T技术也经历一个漫长的演化过程,正是在这一系列的演化过程中,CAR-T技术逐渐走向成熟。
近年来,CAR-T免疫疗法除了被用来治疗急性白血病和非霍奇金淋巴瘤之外,经改进后,也被用来治疗实体瘤、自身免疫疾病、HIV感染和心脏病等疾病,具有更广阔的应用空间。基于此,无癌家园小编着重对近半年内的CAR-T细胞疗法最新研究进展进行盘点,以供各位癌友们参考。
实体瘤
新型CAR-T疗法对神经母细胞瘤早期治疗效果不俗
无癌家园小编获悉,11月25日发表在《科学转化医学》上的一篇研究中公布了由伦敦大学学院(UCL)研究人员开发的一种针对癌症肿瘤的新型CAR-T细胞疗法,在患有神经母细胞瘤的儿童身上显示出了良好的早期效果。

在这项原理验证研究中,伦敦大学学院大奥蒙德街儿童健康研究所和伦敦大学学院癌症研究所的研究人员修改了患者自身的T细胞(一种免疫细胞),使其能够识别并杀死神经母细胞瘤肿瘤细胞。

这项研究证明CAR-T细胞能够快速消退实体癌。虽然这种有益的效果只持续了很短的一段时间,但这项研究提供了重要的证据,证明这种特殊的CAR-T细胞治疗可以作为未来治疗儿童实体癌症的方法。
在免疫疗法CAR-T细胞疗法中,T细胞被设计成在其表面包含一种称为嵌合抗原受体的分子,这种分子可以特异性地识别癌细胞。
在本研究中,患者自身的T细胞被CAR修饰以靶向GD2表面蛋白,GD2表面蛋白在几乎所有的神经母细胞瘤细胞中含量都很高,但在健康细胞中含量很低。
研究人员发现,当使用足够剂量的修饰CAR-T细胞时,这种治疗导致一些患者的肿瘤迅速缩小。这些影响是短暂的。重要的是,在所有患者中,CAR-T细胞都没有对表达GD2分子的健康组织造成任何有害的副作用。
伦敦大学学院GOS ICH研究小组组长、大奥蒙德街医院NHS信托基金会儿科肿瘤学顾问卡琳·斯特拉瑟夫博士说:“在这项研究中,我们看到这些改良T细胞在一些患者身上产生了抗肿瘤活性,这很令人鼓舞。”
虽然所见的抗肿瘤活性只是短暂的,但它提供了一个重要的原理证明,即针对GD2分子的CAR-T细胞可以用于治疗儿童实体癌症。
CAR-T疗法与水凝胶联手抗眼癌疗效显著,且不损视力
针对视网膜母细胞瘤,CAR-T疗法国际上有最新研究。10月12日,在国际知名医学杂志《Nature Cancer》上发表了一篇新的研究成果,来自美国北卡罗来纳大学Lineberger综合癌症中心的研究学者发现,靶向神经节苷脂GD2的CAR-T细胞在结合IL-15的局部释放和可注射水凝胶使用时,可以成功消除视网膜母细胞瘤细胞,且不会损伤小鼠的视力。

人视网膜母细胞瘤中表达神经节苷脂GD2,但正常人视网膜中并不表达这种物质。虽然GD2 CAR-T在某些神经母细胞瘤患者中具有良好的耐受性并产生了临床益处,但是靶向GD2是否能安全消除眼内肿瘤的可能性尚不清楚。
为了测试靶向GD2的安全性和益处,研究人员将GD2 CAR-T注入了视网膜母细胞瘤异种移植小鼠模型的视网膜中,结果显示肿瘤的发展被延缓,但未能消除肿瘤。
随后研究人员构建了能分泌IL-15的CAR-T细胞。结果表明,添加IL-15不会导致使用CD19 CAR-T治疗的小鼠视网膜母细胞瘤消退,但表达IL-15的GD2 CAR-T具有显著改善的抗肿瘤作用,其中60%的治疗组小鼠直到第70天仍保持无瘤。
GD2.CAR.15抗肿瘤作用显著增强
为了增强CAR-T细胞在肿瘤细胞中的持久性,研究人员选择了壳聚糖-聚乙二醇(PEG)热敏水凝胶,作为在眼睛内递送CAR-T的最佳可注射水凝胶。

水凝胶助力GD2 CAR.15-T的治疗,并防止肿瘤复
这种水凝胶可显著改善GD2 CAR-T的抗肿瘤作用,不仅可以完全控制肿瘤生长和预防肿瘤复发,还可以改善视网膜的结构恢复。
目前,这种凝胶封装疗法正在神经母细胞瘤儿童中进行临床试验。目前国内正在积极开展实体瘤的CAR-T临床研究。若想参加可以咨询无癌家园(400-626-9916)申请参与CAR-T实体肿瘤的临床试验。
奇妙碰撞!溶瘤病毒联手CAR-T疗法,王炸组合!
在一项2020年9月2日发表于国外知名杂志《Science 转录 Medicine》上的临床研究中,来自美国希望之城的研究人员将两种强效的免疫疗法---溶瘤病毒(oncolytic virus)和嵌合抗原受体T细胞(CAR-T)疗法结合起来,成功地靶向和根除单独用CAR-T细胞疗法很难治疗的实体瘤。

在此临床试验的临床前研究中,研究人员们早已通过对溶瘤病毒进行基因改造,使之进入肿瘤细胞,并诱导它们在肿瘤细胞表面上表达CD19蛋白。然后,他们能够使用靶向CD19的CAR-T细胞来识别和攻击这些实体瘤。

当溶瘤病毒被添加到癌细胞中后,它迫使大量的CD19在癌细胞表面上表达(紫色)。图片来自 City of Hope
参与这项研究的Saul Priceman博士说:“此研究表明溶瘤病毒是一种强大而有前途的方法,可以与CAR-T细胞疗法战略性地结合起来,以便更有效地靶向实体瘤。两者的结合有强大的协同效果。”
此外,这个治疗平台解决了使得实体瘤难以用免疫疗法治疗的两大挑战。CAR-T细胞可以靶向的实体瘤靶点是有限的。再者,实体瘤周围是所谓的免疫抑制性肿瘤微环境。当一个CAR-T细胞试图进入肿瘤、存活并杀死癌细胞时,这种肿瘤微环境的存在使得它不能有效地做到这一点。
因此,研究人员设计这种溶瘤病毒是为了让它能够做擅长的事情。待它进入癌细胞,利用细胞自身的分子机器进行自我复制,并能够对癌细胞进行重编程,使它们表达一种截短的CAR-T细胞靶点:CD19。据研究报道称,他们在三阴性乳腺癌细胞系、胰腺癌、前列腺癌、卵巢癌、头颈癌和脑瘤细胞中成功地做到了这一点。
这项临床试验将首先在实体瘤患者中测试OV19t的安全性。如果发现这是安全有效的,那么就可以依次测试溶瘤病毒和CAR-T细胞疗法。该临床试验预计将于2022年开始。
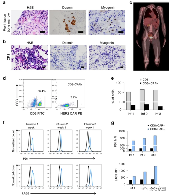
挑战复发难治性横纹肌肉瘤,竟能无瘤生存19个月!
对于肿瘤患者来说,复发二字是横亘于内心的一道坎,这意味着需要再次接受治疗,缠绵难愈的病情会逐渐打消抗癌的斗志,也预示着肿瘤会在极短的时间内迅速恶化,甚至导致死亡。
那么对于肿瘤治疗失败后复发的患者,到底有什么好的方法可以对付它呢?就在2020年7月15日国际权威杂志《Nature Communications》中刊登了美国德克萨斯州休斯敦贝勒医学院儿科米纳克西·赫格德教授带头进行的采用HER2 CAR-T细胞免疫疗法治疗难治性骨髓转移性横纹肌肉瘤患儿的临床研究。

值得惊喜的是,在本研究中一名年仅7岁的复发难治性横纹肌肉瘤患儿采用HER2 CAR-T细胞免疫疗法治疗后,目前已经无癌生存了19个月,而且体内监测不到任何癌细胞!

图中显示结束治疗后,患者的肿瘤完全消失
这名接受治疗的患儿在治疗前经过诊断发现其肿瘤已发生扩散,转移到肺部及骨髓,同时采用标准的化疗方案束手无策。
而研究中采用的CAR-T细胞免疫疗法选择的靶点是HER 2,据临床研究表明,约有75%的肿瘤细胞都存在HER2的表达,针对这一位点,构建了对应的针对HER 2的CAR-T细胞。
在患者接受治疗后停药6个月后,其肿瘤复发,但再次输注CAR-T细胞后,其肿瘤再次被清除,而且额外采用派姆单抗可提高临床疗效。
血液肿瘤
此外,CAR-T疗法在血液肿瘤治疗方面的研究已经非常成熟,尤其给血液系统恶性肿瘤患者带来了重生的希望。
93%完全缓解患者未复发,双靶向CAR-T疗效过硬
在2020年欧洲医学肿瘤学会虚拟大会(ESMO 2020)上,公布了一款双特异性CAR-T产品AUTO3的临床研究数据,针对复发性/难治性弥漫性大B细胞淋巴瘤(DLBCL)。
从更新的数据显示出AUTO3具有积极的安全性和有效性,并且能够有效减低患者的肿瘤复发率。
AUTO3是一款双重CAR-T细胞产品,相较于血液肿瘤的肿瘤细胞中国的祖传靶点——CD19,此款产品还兼具CD22。
通过同时靶向两种B细胞抗原,AUTO3被设计成可最大程度减少B细胞恶性肿瘤患者因单一抗原丢失而引起的复发。

图片来源:autolus
数据截止到2020年8月13日,此研究中有35例复发性/难治性弥漫性大B细胞淋巴瘤患者接受AUTO3输注,以评估其安全性和有效性。
迈阿密大学米勒医学院的医学教授Craig Moskowitz表示:“与获得批准的CD19 CAR-T相比,AUTO3具有更优的耐受性和安全性,并且到目前为止,完全缓解的效果也很持久。在中位随访为6个月的所有剂量队列中,达到完全缓解的患者中有93%未复发。”
从疗效上来看,AUTO3与Yescarta、Kymriah这两款已经上市的CAR-T细胞的完全缓解率相差无几。但是在安全性方面更胜一筹,AUTO3的耐受性良好,没有≥3级的细胞因子释放综合征(CRS),神经毒性(NT)发生率较低。
完全缓解率达90.5%,自体移植和CAR-T细胞输注协同效果更佳
单用CAR-T治疗也只有约35%的患者能够获益。因此,基于对两种治疗方式的协同探索,周教授团队开展了一项自体造血干细胞移植后序贯输注CD19 CAR-T和CD22 CAR-T治疗复发/难治/高危B淋巴细胞肿瘤的单中心、开放、单臂临床研究,并发表在2020年美国血液学会年会(ASH)上。
该研究入组了42例患者,中位随访时间为13.8个月。结果发现:32例(76.2%)患者二线治疗后达疾病稳定(SD)和部分缓解(PR),经CAR-T治疗后完全缓解率达81.0%,部分缓解率达9.5%,完全缓解率达90.5%,优于目前任何一种治疗方式。

血液肿瘤!实体瘤!新型CAR-T疗法通通不放过
除了上述在提到的CAR-T疗法在血液肿瘤方面的突破性临床研究外,目前国内正在积极开展血液肿瘤及实体瘤的CAR-T临床研究。
CAR-T细胞免疫疗法的横空出世使广大肿瘤患者看到了希望,以CAR-T疗法为代表的细胞免疫治疗将是未来5~10年全球生物制药行业最热门的领域。小编相信在不久的将来,越来越多的临床试验数据将会不断涌现,CAR-T疗法不仅会在血液肿瘤领域大放异彩,在实体瘤方面也会日益彰显其蕴藏的实力!
参考文献
1.https://www.news-medical.net/news/20201125/Novel-CAR-T-cell-therapy-shows-promising-early-results-in-children-with-neuroblastoma.aspx
2.https://www.chinanews.com/jk/2020/11-09/9333964.shtml
3.http://www.wust.edu.cn/2020/1109/c39a226083/page.htm
4.https://www.nature.com/articles/s43018-020-00119-y