《2021 NCCN卵巢癌包括输卵管癌及原发性腹膜癌临床实践指南(第1版)》解读
近日,美国国家综合癌症网络(National Comprehensive Cancer Network,NCCN)公布了《2021 NCCN卵巢癌包括输卵管癌及原发性腹膜癌临床实践指南(第1版)》。新版指南在卵巢癌维持治疗和化疗、手术等方面有重要更新。现对新版指南进行简要解读。
1 2021指南主要更新
(1) 推荐上皮癌患者行胚系和体系BRCA1/2基因检测,如BRCA野生型,推荐行同源重组(HR)状态检测。
(2) 初始化疗联合贝伐珠单抗治疗后达到完全缓解(CR)或部分缓解(PR)者,如HR功能正常或状态未知,停化疗后用贝伐珠单抗维持治疗;HR缺陷(即HRD)者,停化疗后用贝伐珠单抗+奥拉帕利维持治疗。
(3) 推荐一线维持治疗用于Ⅱ~Ⅳ期高级别浆液性或G2/3卵巢子宫内膜样癌,但Ⅱ期患者和少见病理类型患者应用PARP抑制剂一线维持治疗的数据有限。
(4) 透明细胞癌和癌肉瘤患者如有BRCA1/2突变也可考虑使用PARP抑制剂维持治疗。
(5) 增加“PARP抑制剂维持治疗原则”章节,介绍PARP抑制剂维持治疗的适应证与具体方案、剂量,用药时间以及用药相关注意事项。
(6) ⅠC~Ⅳ期、G1卵巢子宫内膜样癌和低级别浆液性腺癌,将芳香化酶抑制剂移入初始治疗首选方案中,与TC±贝伐珠单抗并列。
(7) ⅠA~ⅡA期患者推荐行全面分期手术,≥ⅡB期患者在减瘤术中仅推荐切除术前影像学或术中探查发现的可疑和(或)增大淋巴结,临床阴性淋巴结不需切除。
(8) 术中冰冻确认的黏液性癌,临床阴性淋巴结可不切除。
(9) 早期生殖细胞肿瘤不需切除临床阴性淋巴结的年龄扩展到≤25岁。
(10) 铂敏感复发患者经评估一般情况良好、手术能达R0切除者,可考虑二次减瘤术,可选择开腹或微创手术。
(11) 新增肿瘤分子生物学检测:BRCA1/2野生型进一步检测HR状态、肿瘤突变负荷(TMB),以及临床医师根据FDA批准的检测项目个体化选择;推荐所有卵巢子宫内膜样腺癌行MSI/MMR检测。
(12) 复发患者帕姆单抗适应证除MSI-H/dMMR外,新增TMB≥10突变/百万碱基。
2 上皮性卵巢癌/输卵管癌/原发性腹膜癌手术原则
2.1 总原则
(1)推荐由妇科肿瘤医生完成手术。
(2)绝大多数选择开腹手术,下腹正中直切口可用于全面分期手术、初始和间歇性减瘤术或再次减瘤术。
(3)微创手术应由有经验的医生施行,可考虑用于经选择的早期疾病、评估初治和复发患者能否达到满意减瘤术、经选择的间歇性减瘤术,减瘤术不理想者须中转开腹。
(4)术中冰冻病理检查有助于选择手术方案。
(5)如考虑腹腔化疗,术前建议患者放置腹腔输液港。
2.2 手术记录
手术记录必须描述以下内容:
(1)减瘤术前盆腔、中腹部、上腹部原发疾病的范围。
(2)减瘤术后残留病灶的数量。
(3)完整或不完整切除,如果不完整切除,记录病灶的大小和数目。注明是粟粒状病灶还是小病灶。
2.3 初治局限于卵巢或盆腔(估计为ⅠA~ⅡA期)的浸润性上皮性卵巢癌手术步骤
尽最大努力切除盆腔所有肿瘤组织并评估上腹部或腹膜后的隐匿性病灶。
(1)进入腹腔后,抽吸腹水或腹腔冲洗液行细胞学检查。
(2)对腹膜表面进行全面诊视,可能潜在转移的腹膜组织或粘连组织都要切除或行病理活检;如果没有可疑病灶,则行腹膜随机活检并至少包括双侧盆腔、双侧结肠旁沟、膈下(也可使用细胞刮片进行膈下细胞学取样和病理学检查)。
(3)切除子宫和双附件,尽力完整切除肿瘤并避免肿瘤破裂。
(4)期望并符合保留生育功能指征的患者,可考虑行单侧附件切除术或切除双侧附件保留子宫。
(5)切除大网膜。
(6)全部切除下腔静脉和腹主动脉表面及两侧的主动脉旁淋巴结,上界至少达到肠系膜下动脉水平,最好达到肾血管水平。
(7)切除盆腔淋巴结时最好包括髂内、外、髂总血管表面和内侧淋巴结和闭孔神经上方的淋巴结。
(8)术中冰冻确认的黏液性癌,如无可疑增大的淋巴结,可考虑不切除淋巴结。
2.4 初治累及盆腔和上腹部(估计≥ⅡB期)浸润性上皮性卵巢癌手术步骤
尽最大努力切除所有盆腔、腹部和腹膜后肿瘤病灶。满意减瘤术标准为残余肿瘤病灶直径<1cm,尽量达到无肉眼残留病灶。
(1)取腹水进行细胞学检查。
(2)切除肿瘤累及的所有大网膜。
(3)切除能够切除的术前影像学或术中探查发现的肿大或者可疑淋巴结;临床阴性淋巴结不需要切除。
(4)为达到满意的减瘤术,可根据需要切除肠管、阑尾、脾脏、胆囊、部分肝脏、部分胃、部分膀胱、胰尾、输尿管及剥除膈肌和其他腹膜。
(5)减瘤术后残余小病灶的上皮性卵巢癌或腹膜癌患者是腹腔化疗的适应证,可以考虑在初次手术时放置腹腔化疗输液港。
2.5 侵袭性上皮性卵巢癌新辅助化疗后减瘤术
间歇性减瘤术也须尽最大努力达到最大的减瘤效果,尽力切除腹部、盆腔和腹膜肉眼可见病灶。
(1)对化疗反应良好或者疾病稳定者,新辅助化疗3~4疗程后可行间歇性减瘤术。手术时机并无前瞻性证据,可根据患者个体化因素而定。
(2)Ⅲ期患者接受间歇性减瘤术后可考虑使用顺铂(100mg/m2)腹腔热灌注化疗。
(3)探查所有腹膜表面,任何可疑潜在转移的腹膜表面或粘连都必须选择性的切除或活检。
(4)切除大网膜。
(5)切除可以切除的可疑和(或)增大的淋巴结。初次诊断时疑有潜在转移可能的淋巴结也必须切除,即使术中探查无可疑或增大。
(6)为达满意减瘤术,可根据需要切除肠管、阑尾、剥除膈肌、其他腹膜、脾脏、胆囊、部分肝脏、部分胃、部分膀胱、胰尾、输尿管和(或)远端胰腺。
2.6 针对BRCA/HBOC综合征降低患卵巢癌风险的附件切除术方案
无更新,见本刊2019年第5期《2019 NCCN卵巢癌包括输卵管癌及原发性腹膜癌临床实践指南》解读。
2.7 特殊情况
2.7.1 保留生育功能手术
希望保留生育功能的早期患者或者低风险恶性肿瘤(早期上皮性卵巢癌、低度恶性潜能肿瘤、生殖细胞肿瘤或恶性性索间质细胞瘤)可行保留生育功能手术,即行单侧附件切除术或双侧附件切除术保留子宫。有临床指征建议转诊至生殖内分泌专家进行咨询评估。但需进行全面的手术分期以排除更晚期疾病。儿童/青春期/年轻成人(≤25岁)、临床明确的早期生殖细胞肿瘤可以不切除淋巴结。
2.7.2 黏液性肿瘤
原发卵巢浸润性黏液肿瘤并不常见。必须对上下消化道进行全面评估以排除消化道转移癌。怀疑或确诊黏液性癌的患者需切除外观异常的阑尾。外观正常阑尾不须切除。术中冰冻切片病理确诊者,如无可疑或增大的淋巴结,可以不切除淋巴结。
2.7.3 卵巢交界性肿瘤(LMP)
淋巴结切除术可能提高分期,但并不影响总体生存率。大网膜切除和腹膜多点活检可使近30%患者提高分期并可能影响预后。
2.7.4 复发患者二次减瘤术
初次化疗结束后>6个月、一般情况良好、无腹水、病灶孤立可以完整切除者,可考虑二次减瘤术。除了通过影像学、也可以采用腹腔镜评估能否完整切除病灶。二次减瘤术可选择开腹或微创方式。
2.7.5 辅助性姑息手术
对接受姑息治疗的晚期卵巢癌患者,如有可能需要行以下辅助性手术:腹腔穿刺术/留置腹膜透析导管、胸腔穿刺术/胸膜融合术/胸腔镜下留置胸腔导管、放置输尿管支架/肾造瘘术、胃造瘘术/放置肠道支架/手术缓解肠梗阻。
3 病理诊断原则
主要更新:
(1)肿瘤分子生物学分析:除BRCA1/2检测,评估HRD状态、其他体系突变如NTRK基因融合、TMB检测以及由FDA批准的相关检测(2)推荐所有子宫内膜样腺癌行MSI/MMR检测(MLH1、MSH2、MSH6、PMS2免疫组化检测)。余参见本刊2019年第5期《2019 NCCN卵巢癌包括输卵管癌及原发性腹膜癌临床实践指南》解读。
4 全身治疗原则
4.1 总原则
(1)鼓励卵巢癌、输卵管癌或腹膜癌患者在诊断和治疗中都参与临床试验。
(2)化疗前确保患者的一般状态和器官功能可耐受化疗。
(3)任何初始治疗前,所有可疑ⅢC或Ⅳ期上皮性卵巢癌患者开始治疗前必须由妇科肿瘤专家评估,决定能否进行初次减瘤术。有生育要求需要行保留生育功能者必须转诊至合适的生殖专家。讨论系统治疗的目标。
(4)可考虑使用头皮冷却减少接受脱发率高化疗方案患者的脱发。
(5)密切观察和随访化疗患者,及时处理化疗过程中出现的各种并发症。化疗期间监测患者的血常规及生化指标。需要根据化疗过程中出现的毒性反应和治疗目标对化疗方案及剂量进行调整。
(6)化疗结束后,需要对治疗效果、后续治疗及远期并发症的可能性进行评估。
(7)部分NCCN 协作单位已开展化疗药物敏感试验和一些其他分子标志物检测,在多种等效化疗方案中选择化疗方案。但目前的证据尚不足以替代现行的标准化疗方案(3类证据)。
4.2 初治卵巢癌、输卵管癌及原发性腹膜癌化疗原则
(1)须告知患者有多种化疗方式可供选择,包括静脉化疗、静脉联合腹腔化疗以及临床试验。
(2)须告知联合静脉和腹腔化疗的毒性大于单纯静脉化疗,骨髓抑制、肾脏毒性、腹痛、神经毒性、消化道毒性、代谢系统毒性和肝脏毒性的发生率和(或)严重程度会更明显。
(3)选择顺铂腹腔化疗和紫杉醇腹腔化疗/静脉化疗的患者肾功能必须正常,对腹腔/静脉化疗方案的后续毒性有良好的耐受性,同时不能存在化疗过程中会明显恶化的内科疾病(如既往存在神经病变)。
(4)每次使用顺铂前后都必须进行水化,通过足够的静脉补液来减少肾毒性。每一疗程化疗结束后,必须对患者进行仔细检查以明确是否存在骨髓抑制、脱水、电解质紊乱、重要器官毒性反应(如肝脏和肾脏)和其他毒性反应。患者化疗结束后常需在门诊接受静脉补液以防止或治疗脱水。
(5)在指南最后的讨论章节中,附有原始参考文献,可参照这些文献来详细了解化疗的毒性反应、化疗药物的剂量、给药方式、疗程数和剂量调整方法。
4.3 新辅助化疗原则
(1)需考虑原发肿瘤的病理类型以及对化疗的潜在反应,评估是否采用新辅助化疗。
(2)任何用于Ⅱ~Ⅳ期的静脉化疗方案都可以用于IDS前的新辅助化疗。
(3)在IDS之前使用包含贝伐珠单抗的方案必须慎重,因为其会影响术后切口的愈合。如果使用含贝伐珠单抗的新辅助化疗方案,在IDS前贝伐珠单抗至少停用6周以上。
(4)IDS后可以选择推荐用于高级别浆液性癌的任何静脉或腹腔化疗/静脉方案。
(5)IDS后使用腹腔化疗的数据有限。下列是另一个IDS后腹腔化疗方案:紫杉醇135 mg/m2 静脉滴注>3 h,第1天,卡铂 AUC 6 腹腔化疗,第1天,紫杉醇 60mg/m2 腹腔化疗,第8天。
(6)IDS前后至少完成6个疗程化疗,包括在IDS之后至少3个疗程。如果化疗后疾病为稳定状态且对化疗耐受,总疗程数可以超过6疗程。
4.4 PARP抑制剂应用原则
4.4.1 PARP抑制剂维持治疗原则
(1)初始治疗后维持治疗:新诊断的Ⅱ~Ⅳ期高级别浆液性癌、G2/3卵巢子宫内膜样癌,或BRCA1/2突变的透明细胞癌和癌肉瘤在手术和以铂为基础的一线治疗后达到CR或PR,接受PARP抑制剂维持治疗可能获益。Ⅱ期患者和少见病理类型患者初始治疗后使用PARP抑制剂维持治疗的数据有限。
(2)复发治疗后维持治疗:复发患者经过以铂为基础的化疗达到CR和PR后使用PARP抑制剂维持治疗可能获益。以前使用过PARP抑制剂后进展的患者不推荐再次使用。
4.4.2 PARP抑制剂使用的注意事项
必须严密监测血常规、肾功能和肝功能。使用尼拉帕利必须监测血压,使用其他PARP抑制剂也推荐监测血压。必须根据毒性反应调整合适的剂量。使用前请认真阅读说明书。其用法见表1。

4.5 复发性卵巢癌、输卵管癌与腹膜癌的化疗原则
4.5.1 须告知患者
(1)目前,可以参加的临床试验,各种治疗方法的风险和益处,这些利弊与患者先前接受化疗线数相关。
(2)患者目前的一般状况、重要器官的功能状态和既往化疗已导致的毒性反应。如有必要,应与患者讨论姑息治疗可能是另一种可选择的治疗方案。
4.5.2 所有复发或未控的患者在开始治疗前进行肿瘤分子检测 详见病理原则章节。
4.5.3 既往使用过铂类药物者 再次联合使用铂和任何骨髓毒性药物,其骨髓抑制发生率更高。
4.5.4 已多次使用卡铂和(或)顺铂者 发生致命性过敏反应的风险会增加。因此,有必要告知患者发生过敏反应的风险、症状和体征;如果发生过敏反应,应由有处理过敏反应经验的医生在有条件提供必要医疗设备的医院进行。
4.5.5 医生应熟知化疗药物的代谢方式 是否通过肝脏或肾脏进行代谢,并能确定患者适合使用某种药物。
4.5.6 不良反应 医生必须熟悉药物不良反应的处理以及适当的减量。
4.5.7 其他 医生需要与患者及其家庭医生讨论所选择的化疗方案、毒性反应和潜在获益。对患者宣教包括降低并发症严重程度和持续时间的预防措施。
5 化疗方案
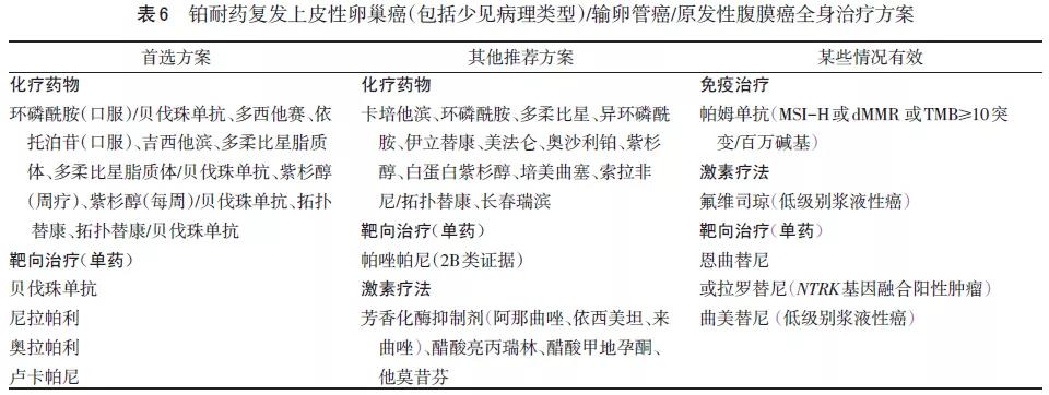
指南对化疗方案进行了细微调整,详见表2~10。









6 药物反应的处理
化疗药物反应较常见,有时甚至是致命的,医生必须详细了解化疗药物反应的临床表现,熟悉化疗反应的处理方法。指南详细介绍了化疗药物反应的处理,包括概述、输液反应和过敏反应三部分,有兴趣者可阅读原文。
7 分期
新版指南根据AJCC癌症分期指南第8版,TMN分期和FIGO分期对应更新。有兴趣者可阅原文。
8 各类型卵巢癌的处理原则
8.1 上皮性卵巢癌
8.1.1 诊断
发现盆腔可疑包块和(或)腹水、腹胀和(或)其他明显恶性相关症状的患者,在行腹部/盆腔体格检查后行超声和(或)腹部/盆腔CT、MRI或PET-CT、必要的实验室检查和肿瘤标志物测定,包括CA125、HE4、ROMA指数、CA19-9、CEA、抑制素、AFP、β-hCG和LDH。胸部影像学是必需检查项目。拟诊早期卵巢癌应避免细针穿刺进行诊断,以防肿瘤破裂导致肿瘤腹腔内播散。对于晚期巨块型不适合手术患者,细针穿刺术是获得明确病理诊断的必要手段。必须排除来源于胃肠道、子宫、胰腺肿瘤和淋巴瘤。同时排除卵巢良性病变和非卵巢病变。了解家族史。
8.1.2 初始治疗
包括规范的手术分期、减瘤术,大部分患者术后需要化疗。希望保留生育功能的年轻患者,ⅠA期可行患侧附件切除+全面分期手术;ⅠB期可行双侧附件切除(保留子宫)+全面分期手术。不需保留生育功能的患者,行全子宫双附件切除+全面分期手术或减瘤术。术后进行胚系和体细胞BRCA1/2和HRD检测及相应的辅助治疗。身体状态不适合立即手术或初次减瘤术达到满意减瘤术可能性较低者,可行新辅助化疗。新辅助化疗须由妇科肿瘤专科医生确定。化疗前最好有组织学证据。若不能活检取得病理标本,则需取腹水或胸腔积液细胞学找到癌细胞结合CA125/CEA的比值>25。也可以用腹腔镜评估。化疗3~4疗程后缓解者可行IDS,手术后继续完成至少3疗程的化疗。化疗3~4疗程后稳定者可选择立即IDS,也可以继续化疗至6疗程再行IDS,术后继续化疗。
8.1.3 手术分期不全的处理
若患者接受了不全分期手术(指子宫、附件、大网膜未切除、分期记录不完整、有残留病灶),应有妇科肿瘤医生进行评估,了解家族史、进行基因检测、复习影像学资料、手术记录和病理及完善相关检查(见“诊断”)。没有残留肿瘤证据者考虑完成全面分期手术,术后根据分期、病理类型和组织分级确定是否化疗。疑有残留病灶且可以切除者行减瘤术。疑有残留病灶但无法切除者,可新辅助化疗后再行IDS。
8.1.4 术后辅助治疗
除了ⅠA和ⅠB期黏液性癌、低级别浆液性癌和G1卵巢子宫内膜样癌不需化疗,ⅠA期透明细胞癌、ⅠC期黏液性癌、ⅠC期低级别浆液性癌和G1卵巢子宫内膜样癌可选择化疗或观察外,其他患者术后均需接受化疗。Ⅰ期高级别浆液癌推荐6疗程化疗,Ⅰ期其他组织类型推荐3~6疗程化疗。Ⅱ~Ⅳ期推荐6疗程化疗。一般状态差、有内科合并症、>70岁患者可以选择紫杉醇(60mg/m2)/卡铂(AUC2)周疗方案。
8.1.5 初始治疗后维持治疗
推荐用于Ⅱ~Ⅳ期初始治疗后CR/PR的患者。按照化疗时有或无联合贝伐珠单抗和BRCA/HR状态分层:
(1)初始化疗无联合贝伐珠单抗者,有BRCA1/2胚系或体细胞突变者可选择奥拉帕利(1类证据)、尼拉帕利(1类证据)或观察(Ⅱ期患者)。无BRCA1/2突变或未知者,可选择观察或尼拉帕利。
(2)初始化疗联合贝伐珠单抗者,有BRCA1/2胚系或体细胞突变者可选择贝伐珠单抗+奥拉帕利(1类证据),该类患者使用PARP抑制剂单药进行维持治疗的资料有限,但从其他亚组观察到PARP抑制剂显著获益的现象,可以考虑在该类患者使用奥拉帕利单药或尼拉帕利单药维持治疗。无BRCA1/2突变或未知者,HR状态是判断PARP抑制剂是否获益的重要指标,可考虑行HR状态检测,HR功能正常或状态未知者用贝伐珠单抗维持治疗。HR缺陷者用贝伐珠单抗+奥拉帕利维持治疗。
8.1.6 随访
初始治疗后前2年每2~4个月、第3~5年每3~6个月随访1次,5年后每年随访1次。随访内容包括盆腔检查、肿瘤标志物及完善基因检测。对于初始治疗没有化疗的患者,不论是CA125升高或临床复发,均按初治患者处理。若初始治疗接受过化疗,目前为临床复发,按持续性或复发性疾病处理;若仅为CA125升高,可选择推迟到临床复发再治疗或立即按复发疾病治疗(2B类证据)或参加临床试验。从CA125升高到出现临床复发征象的中位时间是2~6个月,现有的数据显示生化复发后立即进行治疗并无生存获益,他莫昔芬、其他激素类药物都可作为推迟治疗期间可接受的治疗方式(2B类证据)。
8.1.7 持续性或复发性疾病的治疗
(1)初始治疗或维持治疗后进展、或持续性或稳定性疾病、或完全缓解停化疗<6个月复发:可选择参加临床试验、支持治疗或按铂耐药复发治疗。
(2)完全缓解停化疗≥6个月复发:影像学和(或)临床复发者,选择合适的病例考虑二次减瘤术。术后首选以铂为基础的联合化疗(1类证据)、或参加临床试验、或按复发治疗和(或)支持治疗。生化复发的处理见8.1.6。专家组认为贝伐珠单抗是复发患者的首选(特别是合并腹水者),在铂敏感或铂耐药的患者中都有效。贝伐珠单抗单药的反应率为20%,不良反应有高血压、动脉血栓形成和肠穿孔,禁用于有胃肠穿孔高风险的患者。另外,对于复发患者也可考虑姑息性局部放疗。持续性或复发性疾病治疗后,可选择参加临床试验或维持治疗(CR/PR者)或观察。对于MSI-H或dMMR或TMB≥10突变/百万碱基,可以考虑使用免疫治疗(帕姆单抗)。
8.1.8 复发缓解后的维持治疗
复发治疗后缓解者,化疗联合贝伐珠单抗者停化疗后可继续使用贝伐珠单抗进行维持治疗。对于铂敏感复发完成≥2线含铂化疗、特别是有BRCA突变者,以前没用过PARP抑制剂者可使用尼拉帕利、奥拉帕利、卢卡帕利维持治疗。以前用过PARP抑制剂或复发后用过贝伐珠单抗者再使用PARP抑制剂的资料有限。复发治疗后的维持治疗不推荐PARP抑制剂联合贝伐珠单抗。
8.2 少见卵巢病理类型(LCOH)卵巢恶性肿瘤
少见的病理类型包括:癌肉瘤(MMMT)、透明细胞癌、黏液性癌、G1卵巢子宫内膜样癌、低级别浆液性癌、交界性上皮性肿瘤(低度恶性潜能LMP)、恶性性索-间质肿瘤和恶性生殖细胞肿瘤。由于病例数少,治疗方法不成熟,开展临床试验非常重要。可考虑进行肿瘤分子检测,可能有助于指导治疗。
8.2.1 癌肉瘤
预后很差,不适合保留生育功能。全面手术分期后所有患者术后必须接受化疗。首选紫杉醇/卡铂静脉化疗,或者用其他上皮性卵巢癌化疗方案。初始治疗后达到CR或PR者,如有BRCA1/2突变,可以考虑使用PARP抑制剂维持治疗。治疗后的监测和随访与上皮性卵巢癌相同。
8.2.2 透明细胞癌
透明细胞癌被认为是高级别肿瘤,多数透明细胞癌WT-1和雌激素受体阴性。初始治疗包括全面的手术分期加术后化疗。ⅠA期术后可选择以铂为基础的静脉化疗或观察。ⅠB~ⅠC期选择以铂为基础的静脉化疗。Ⅱ~Ⅳ期全身系统性治疗。初始治疗后达到CR或PR者,有合并BRCA1/2突变,可以考虑使用PARP抑制剂维持治疗。
8.2.3 黏液性癌
通常能早期诊断而且预后良好。5年生存率约80%~90%。黏液性癌好发于20~40,肿瘤体积通常很大,可以占满整个盆腹腔。PAX8免疫组化染色对鉴别卵巢原发或转移性黏液性癌可能有帮助。Ⅰ期黏液性癌可以保留生育功能。初始治疗包括全面手术分期和术后治疗,术中冰冻确诊者,如无可疑或增大的淋巴结,可以不切除淋巴结。阑尾外观有异常需切除。ⅠA~ⅠB期术后可观察,ⅠC期术后可以选择观察或化疗,Ⅱ~Ⅳ期术后需全身系统性治疗。
8.2.4 G1卵巢子宫内膜样癌
卵巢子宫内膜样癌可能与子宫内膜异位症有关,免疫染色CK7,PAX8、CA125和雌激素受体阳性,其外观与性索间质细胞瘤十分相似。ⅠA~ⅠB期术后可观察。ⅠC期可选择观察(2B类证据)或化疗或激素治疗(2B类证据)。Ⅱ~Ⅳ期术后可以选择化疗[化疗后观察或激素维持治疗(2B类证据)]或激素治疗(2B类证据)。
8.2.5 低级别浆液性癌
好发于年轻患者,通常表现为晚期疾病,但是侵袭性不强,免疫染色WT-1和雌激素受体阳性。因为对化疗不敏感,不适合行新辅助化疗。初始治疗包括全面分期手术,术后处理和G1卵巢子宫内膜样癌相同。
8.2.6 交界性上皮性卵巢肿瘤(LMP)
交界性肿瘤对化疗不敏感。完全切除肿瘤无浸润性种植者,术后可观察。有浸润性种植者,按低级别和高级别浆液性癌分别治疗。不全分期手术者,后续治疗需结合有无残留病灶。无残留病灶者可观察。疑有残留病灶者,再次手术切除子宫和对侧附件和残留病灶;有生育要求者,行保留生育功能的手术和切除残留病灶,生育后再切除子宫和对侧附件;残留病灶不能切除或身体条件不适合手术,则直接按低级别和高级别浆液性癌的辅助治疗。出现临床复发时,合适者可行手术探查和减瘤术。术后病理无浸润性种植者仍可随访。浸润性种植或低级别浆液性上皮性卵巢癌按低级别上皮癌处理,高级别浸润性种植者按上皮性卵巢癌处理。
8.2.7 恶性性索间质瘤
卵巢恶性间质肿瘤很少见,包括颗粒细胞瘤(最常见)、颗粒卵泡膜细胞瘤和支持-间质细胞瘤。诊断时多处于早期,预后较好。希望保留生育功能、肿瘤局限于卵巢者可行保留生育功能的全面分期手术(可不切除淋巴结),术后可用超声随访监测,完成生育后考虑接受根治性手术(2B类)。其他所有患者建议行全面分期手术(可不切除淋巴结)。Ⅰ期低危患者术后可观察。Ⅰ期高危(肿瘤破裂、ⅠC期、分化差)或Ⅰ期中危(有异源成分)可选择观察或以铂为基础的化疗(均为2B类证据)。Ⅱ~Ⅳ期患者可选择以铂为基础的化疗,或对局限性病灶进行放射治疗(均为2B类证据)。化疗首选紫杉醇+卡铂方案,或EP(VP-16/顺铂)、BEP(2B类证据)。颗粒细胞瘤可发生晚期复发(如30年后发生复发),建议延长这些患者的随访时间。治疗前抑制素(inhibin)升高的患者,随访时必须监测抑制素水平(2B类证据)。发生临床复发可选择参加临床试验、或考虑再次减瘤术、或按照复发方案进行治疗,也可考虑姑息性局部放疗。
8.2.8 恶性生殖细胞肿瘤
包括无性细胞瘤、未成熟畸胎瘤、胚胎瘤和卵黄囊瘤(内胚窦瘤)。好发于年轻女性,确诊的中位年龄是16~20,诊断时多为Ⅰ期。预后较好。接受规范化治疗后,5年生存率>85%。发现盆腔肿物的患者,若年龄<35岁需要检测AFP。如果考虑使用博来霉素,恶性生殖细胞肿瘤患者接受的辅助检查中应包括肺功能检测。有生育要求者,子宫和对侧附件正常者可行保留生育功能的全面分期手术,术后可用超声随访监测,完成生育后可考虑接受根治性手术(2B类证据)。无生育要求者行全面分期手术。儿童、青春期和年轻成人(≤25岁)患者的手术范围与成人不同,早期患者不需切除淋巴结、大网膜仅需活检。不全分期手术者,行影像学检查和肿瘤标志物检查后分别处理:
(1)无性细胞瘤或G1未成熟畸胎瘤:影像学和肿瘤标志物均阳性,希望保留生育者行保留生育功能的全面分期手术,不希望保留生育者行全面分期手术;影像学阴性、肿瘤标志物阳性,可考虑密切观察至肿瘤标志物正常(2B类证据);影像学和肿瘤标志物均阴性,考虑观察(2B类证据)。
(2)胚胎癌、卵黄囊瘤、G2~3未成熟畸胎瘤、非妊娠性绒癌或混合组织类型癌:影像学和肿瘤标志物均阳性,希望保留生育者行保留生育功能的全面分期手术,不希望保留生育者行全面分期手术或减瘤术或直接化疗;影像学阴性、肿瘤标志物阳性或阴性者,按下述辅助治疗。Ⅰ期的无性细胞瘤、Ⅰ期G1未成熟畸胎瘤术后可随访。儿童和青春期ⅠA期和ⅠB期无性细胞瘤、ⅠA期G1未成熟畸胎瘤、ⅠA期胚胎癌和ⅠA期卵黄囊瘤可选择化疗或观察。
任何期别的胚胎癌和卵黄囊瘤、Ⅱ~Ⅳ期的无性细胞瘤、Ⅰ期G2~3和Ⅱ~Ⅳ期未成熟畸胎瘤、任何期别的非妊娠性绒癌术后均需化疗:
(1)化疗后CR者观察。
(2)影像学有残留病灶、肿瘤标志物阴性:考虑手术切除或观察,切除组织为坏死组织可观察、为良性畸胎瘤可随访、为恶性组织可补充2疗程以铂为基础的化疗。
(3)有明确的残留病灶、肿瘤标志物持续阳性:TIP方案或大剂量化疗加造血干细胞移植,建议患者转诊到三级医疗中心接受有可能治愈的治疗。治疗后随访可参照上皮癌随访方式,但头2年非无性细胞瘤患者的随访间隔应缩短为2个月。
9 讨论
9.1 手术治疗
9.1.1 淋巴结切除
2019年初发表在《新英格兰医学杂志》的前瞻性Ⅲ期随机对照研究LION颠覆了我们的传统理念。LION研究的结论是减瘤术达R0且术前和术中淋巴结未见异常的ⅡB~Ⅳ期患者,行盆腔和腹主动脉旁淋巴结切除术无生存获益但增加术后并发症。NCCN指南从2019开始即已采纳LION研究结果,推荐晚期达到R0切除、临床阴性淋巴结不需要切除,但仍保留“盆腔外肿瘤病灶≤2cm者(即ⅢB期)必须行双侧盆腔和主动脉旁淋巴结切除术”的推荐,这两条显然是有矛盾的。2021 版指南删除了“盆腔外肿瘤病灶≤2cm者(即ⅢB期)必须行双侧盆腔和主动脉旁淋巴结切除术”这句话,完全按照LION研究的入组标准,将手术患者分为Ⅰ~ⅡA期和≥ⅡB期两组。对Ⅰ~ⅡA期患者推荐减瘤术和系统性淋巴结切除术,对≥ⅡB期患者推荐减瘤术、仅切除术前影像学或术中探查发现的可以和(或)增大的淋巴结,临床阴性淋巴结不需要切除。这个更新临床操作性更强。黏液性癌不需要系统性切除淋巴结也是本版指南的一个重要更新。2014 WHO分类将黏液癌分为膨胀型和浸润型。膨胀型不推荐系统性切除淋巴结,浸润型则推荐系统切除淋巴结。临床资料显示Ⅰ期膨胀型黏液性癌几乎没有淋巴结转移。卵巢原发的黏液癌以膨胀型为主,且多为早期。浸润型多为胃肠道来源的转移癌。故对于诊断明确的原发于卵巢的黏液性癌,本版指南推荐可以不切除淋巴结。恶性生殖细胞肿瘤对化疗敏感,对于早期、临床阴性淋巴结的患者,以往根据儿童的研究文献,推荐儿童和青少年患者不需系统淋巴结切除。本版指南将该年龄范围扩展到年轻成人。这里有几个年龄概念需要明确,AYAs是adolescents and young adults的缩写,指青少年(青春期)和年轻成人。一般将≤14岁归为儿童,>14~<19岁为青少年,≥19岁为成人,年轻成人的范围是19~25岁。故总的来说,本版指南推荐≤25岁的早期恶性生殖细胞肿瘤患者不需系统切除淋巴结。笔者根据NCCN指南的相关推荐将淋巴结切除指征总结为表11。对于低级别浆液性癌、透明细胞癌患者,指南无明确推荐,笔者认为该类肿瘤对化疗不敏感,手术切除淋巴结更重要,建议不论临床淋巴结阳性还是阴性、不论早期还是晚期,在条件允许的情况下尽量行系统淋巴结切除。

9.1.2 二次减瘤术
最近关于复发性卵巢癌二次减瘤手术是否获益的相关的高水平证据研究有3项,分别是GOG0213、DESTOP Ⅲ、SOC 1。尽管3项研究结果有差异,观点不尽相同,目前,趋于一致的意见是经过筛选、手术能达到R0切除的患者,二次减瘤术有益。2021指南对于复发患者的手术指征在以前满足3个条件者的基础上,加上“一般情况良好”,也提示需要选择合适的患者进行2次减瘤术。另外,一个微小的变动是将原来“初次化疗结束后>6~12个月复发”,改为“初次化疗结束后>6个月复发”,明确铂敏感和铂耐药复发的界限是停止治疗后6个月。
9.2 全身治疗
9.2.1 化疗方案
自从铂类和紫杉类药物问世之后,化疗再无惊喜,上皮癌TC方案(紫杉醇/卡铂)从未被超越。2020 NCCN第2版指南讨论部分解释了TC方案如何成为上皮性卵巢癌初始化疗方案金标准的研究历程。指南将近10余年来关于标准TC方案和其他方案(其他双药、三药、四药方案)的临床研究进行汇总,比较其疗效、毒性和生活质量,这些临床研究的结果提示尽管出现了脂质体阿霉素、白蛋白紫杉醇等新药,改变了用药方法如腹腔化疗或剂量密集型周疗,取得的临床效果也只是和TC方案等效、或者疗效稍优但因为毒副反应大而不能推广。
初始化疗的疗程数也是比较疑惑的问题。指南推荐Ⅰ期高级别浆液性癌化疗6疗程,其他病理类型为3~6疗程,Ⅱ~Ⅳ期所有类型肿瘤均推荐6疗程。指南推荐的初始静脉化疗方案大都来自于6疗程的随机对照试验,部分研究虽然超过了6疗程,但是横向对比并没有发现其效果优于6疗程。GOG-157研究比较了3疗程和6疗程的TC方案在Ⅰ~Ⅱ期上皮性卵巢癌中的疗效,对于ITT人群,疗程数并不影响RFS和OS,但是6疗程的毒性反应更大。在随访91个月后,发现接受6疗程化疗能显著改善高级别浆液性患者的RFS。但是在其他的病理类型并没有观察到相同的效果,疗程数并不影响任何亚组的OS。基于以上研究结果,指南推荐Ⅰ期高级别浆液性癌患者接受6疗程初始化疗,其他病理类型患者接受3疗程、Ⅱ~Ⅳ期所有病理类型患者推荐6疗程。
从2020开始,指南将TC方案作为癌肉瘤和恶性性索间质肿瘤的初始化疗首选方案,更加巩固了TC方案的王者地位。癌肉瘤首选TC方案源于GOG261试验,该试验比较了癌肉瘤使用TC和以异环磷酰胺为主的化疗方案,发现TC疗效略优且耐受性更好。在以往指南的推荐中,恶性性索间质肿瘤的初始化疗方案可选择BEP或TC方案,两者均为2B类证据,2020指南将TC作为首选推荐,改为2A类证据,将BEP列入“可能有效方案”,仍为2B类推荐。这个证据源于发表于2014年的一篇综述,其结论是使用TC方案患者的复发率更低。但是ESMO根据2018年文献,仍推荐BEP或TC。直接比较TC和BEP方案的临床试验有GOG0264,预计2024年出结果。若BEP或TC等效,相信大多数临床医生会选择TC。BEP方案中博莱霉素对肺功能的不可逆性损害是值得关注的问题,特别是针对儿童青少年患者。相对来说,TC的耐受性更好。TC方案虽然有紫杉醇预处理的麻烦,但1d内可完成用药,不需要水化。BEP方案需用药5 d和水化。EWOC-1试验不足以改变指南对老年人化疗方案的推荐,仍推荐紫杉醇/卡铂3周疗和低剂量周疗方案和卡铂单药卡铂方案,单药卡铂方案指南未标明疗程数,经查阅原始文献,应为6疗程。
9.2.2 新辅助化疗
尽管指南对新辅助化疗有明确推荐,但在临床实际使用中仍有许多疑惑,如新辅助化疗的指征?IDS前需要化疗几个疗程?什么情况下可行IDS?IDS前化疗疗程数是单独计算还是加在总疗程数中?对这些问题的不同理解造成了临床使用的不规范。以下结合指南、文献和笔者的临床经验提出新辅助化疗必须遵循的基本原则:
(1)由妇科肿瘤医生评估确定PDS或新辅助化疗,主要评估标准是PDS能否达到R0。
(2)NACT适用于Ⅲ~Ⅳ期,不适用于Ⅰ~Ⅱ期。
(3)NACT适用于对化疗敏感的高级别浆液性癌或子宫内膜样癌,不适用于对化疗不敏感的低级别浆液性癌、黏液性癌和交界性肿瘤和性索间质肿瘤,有报道用于恶性生殖细胞肿瘤。
(4)NACT前最好有组织学证据,可通过细针穿刺或腹腔镜获得,腹腔镜还可以用于评估能否得到R0。
(5)以腹水或胸腔积液细胞学为证据者,需加上CA 125/CEA的比值>25。
(6)IDS前用静脉化疗,IDS后可静脉、腹腔+静脉或腹腔热灌注化疗。
(7)NACT方案除了含贝伐珠单抗方案,上皮癌可用NCCN推荐的任何一种上皮癌化疗方案。生殖细胞肿瘤采用BEP方案。
(8)IDS前使用含贝伐珠单抗方案需慎重,如使用需停药至少6周后才能手术。
(9)NACT 3~4疗程后疾病缓解者,即行IDS。指南推荐3~4疗程主要是基于参考的临床研究中NACT都是3~4疗程。如疾病稳定者可立即IDS,对化疗耐受良好并有反应者征象者可以继续化疗到6疗程再行IDS。疾病进展者不适合做IDS。
(10)IDS手术原则和PDS相同。
(11)IDS后至少再继续化疗3疗程,IDS前后总疗程数至少6疗程,疾病稳定且对化疗耐受的患者可以继续化疗超过6疗程。
(12)2019 NCCN指南根据2018发表在《新英格兰医学杂志》上的Ⅲ期前瞻性随机对照临床试验,首次推荐腹腔热灌注化疗用于卵巢癌的化疗。2020和2021 NCCN指南继续推荐,适应证和用法均无更改。值得指出的是,指南推荐剂量顺铂100mg/㎡,该剂量是在40℃和水化、使用硫代硫酸钠解毒、欧洲患者使用的剂量。目前,已有证据表明热灌注温度达43℃的效果最好。在43℃、水化、不使用硫代硫酸钠解毒、中国患者条件下,顺铂剂量如何确定是急需明确的问题。为此,中山大学孙逸仙纪念医院妇科肿瘤专科开展了从70mg/㎡开始的顺铂剂量爬坡试验,发现顺铂最大耐受剂量为85mg/㎡,建议中国患者剂量应<85mg/㎡(Front Oncology,2021.616264)。
(13)生殖细胞肿瘤NACT研究主要资料来自于美国印第安纳大学。他们总结了1998—2009年共23例接受NACT,方案为BEP方案。可以选择经典5 d方案,也可以选择3 d方案:博莱霉素15 mg、VP-16 120 mg/m2、顺铂40mg/m2 均连用3 d,间隔21 d。使用3 d方案NACT后总体缓解率可达到92%。NACT疗程数可个体化,IDS后继续BEP经典5 d方案继续化疗,IDS前后相加总共6疗程。只要治疗规范,总体预后都好,平均无病生存时间可达20年。
9.2.3 激素治疗
主要应用于低级别浆液性癌和子宫内膜样癌、侵袭性交界性肿瘤、恶性性索间质肿瘤,是初治和初治后维持治疗、复发患者除了化疗外的另一个选择。主要药物是芳香化酶抑制剂(阿那曲唑,来曲唑,依西美坦)、醋酸亮丙瑞林、他莫昔芬、氟维司群等。本版指南将芳香化酶抑制剂作为ⅠC~Ⅳ期的低级别浆液性癌和G1卵巢子宫内膜样癌除了TC化疗外另一个首选的治疗方案之一。显示了内分泌治疗对于这类肿瘤的重要性。
9.3 靶向治疗
指南推荐不论是初治、还是复发或未控的患者,都建议使用最近获得的肿瘤组织进行肿瘤分子检测,至少包括BRCA1/2,MSI或dMMR及NTRK、TMB。BRCA野生型进一步检测HRD。其他肿瘤体细胞检测项目由医生根据FDA批准的肿瘤特异或肿瘤未知状态的可选择靶向治疗而定。肿瘤分子检测的意义在于指导选择合适的靶向药物。
9.3.1 抗血管生成药物
以贝伐珠单抗为代表的抗血管生成药物,几乎适用于所有的实体肿瘤,并不需要依赖肿瘤基因检测结果。根据ICON7结果,卵巢癌初始化疗联合贝伐珠单抗可将ORR从48%提高到67%,即提高了CR/PR率。GOG-0218亚组分析结果提示在HRP的患者中,使用贝伐珠单抗可以延长PFS 5.1个月。贝伐珠单抗单药或联合化疗也是复发患者的首选(特别是合并腹水者),在铂敏感或铂耐药患者中都有效。单药贝伐珠单抗的反应率为20%。复发患者如果对化疗+贝伐珠单抗治疗有反应,可以继续使用贝伐珠单抗作为维持治疗直到疾病进展或者无法耐受毒性。所以,无论是在初始化疗、还是复发的治疗、或者是“去化疗”,贝伐珠单抗都发挥重要的作用。根据ICON7和GOG218等研究结果,初始化疗联用贝伐珠单抗的作用有如下几个关键点:
(1)Ⅳ期、Ⅲ期非R0、未行减瘤术等高复发风险人群OS显著获益。
(2)腹水患者OS显著获益。
(3)BRCA野生型患者PFS显著获益。
(4)提高疾病缓解率19%。
(5)提高铂敏感复发比例约20%。
(6)化疗时联用贝伐珠单抗,停化疗后不用贝伐珠单抗维持治疗无获益。
(7)化疗时没用贝伐珠单抗,停化疗后再用贝伐珠单抗维持治疗目前无数据。
(8)初始化疗联合贝伐珠单抗并不影响复发时再用贝伐珠单抗。除了贝伐珠单抗本身的疗效,我们还需关注贝伐珠单抗和PARP抑制剂的协同作用。因为目前卵巢癌维持治疗最重要的药物是PARP抑制剂,PARP抑制剂仅推荐用于治疗后缓解患者,当初始化疗联合贝伐珠单抗时,提高了疾病缓解率,就可以增加PARP抑制剂一线维持治疗使用人群。PARP抑制剂二线维持治疗推荐用于铂敏感复发患者,初始化疗联合贝伐珠单抗提高了铂敏感复发比例,就可以增加了PARP抑制剂二线维持治疗使用人群。化疗联合贝伐珠单抗也增加了一线奥拉帕利+贝伐珠单抗和贝伐珠单抗维持治疗两种选择。
9.3.2 PARP抑制剂
PARP抑制剂是近年来卵巢癌治疗领域的最大进展。可用于初始治疗后和复发治疗后的维持治疗以及多线化疗后代替化疗(即所谓的“去化疗”)。近年先后公布了4个卵巢癌一线维持治疗的重磅研究成果:SOLO-1、PRIMA、PAOLA-1和VELLA。SOLO-1是针对有BRCA1/2突变的晚期卵巢癌患者,初始含铂治疗后缓解者使用奥拉帕利比安慰剂延长中位PFS达42.2个月。PRIMA是针对晚期高危、不论BRCA1/2状态的患者,初始含铂治疗后缓解者使用尼拉帕利比安慰剂无论在整体人群、HRD阳性或HRD阴性人群中,中位PFS均有显著改善。PAOLA-1是贝伐珠单抗联合奥拉帕利一线维持治疗研究,在整体人群、BRCA突变、HRD阳性人群中,中位PFS均有显著改善。VELLA是维利帕利联合化疗的研究,因FDA未批准适应证这里不再赘述。正是因为这几个重要的临床试验,促使了2020指南对卵巢癌一线维持治疗推荐进行重大修订,按初始化疗是否联合贝伐珠单抗和BRCA1/2有无突变分层。新版指南在此基础上进一步提出对BRCA野生型或状态未知人群,根据HR状态进一步细化选择用药。笔者把本版指南相关推荐简化为表12。

PARP抑制剂用于卵巢癌一线维持治疗需注意以下几个关键点:
(1)NCCN指南推荐适用于Ⅱ~Ⅳ期患者,Ⅰ期患者不是适应证,Ⅱ期患者使用PARP抑制剂资料有限。ASCO指南不推荐用于Ⅱ期患者。
(2)适用于初始治疗后CR/PR患者,不适用于病情稳定和进展患者。
(3)在BRCA 1/2突变且化疗联合贝伐珠单抗患者,使用PARP抑制剂单药维持治疗资料有限,推荐单药维持治疗是基于其他亚组观察到的获益结果;对于这类患者,可以继续使用贝伐珠单抗+奥拉帕利维持治疗,也可以停用贝伐珠单抗,使用奥拉帕利或尼拉帕利单药维持治疗。
卵巢癌初始化疗可联合或不联合贝伐珠单抗,维持治疗有贝伐珠单抗、PARP抑制剂单药、两者联合三种选择。在目前重复应用PARP抑制剂资料缺乏的情况下,多数指南不推荐重复使用PARP抑制剂。我们需要从卵巢癌全程管理层面,统筹安排贝伐珠单抗和PARP抑制剂的合理使用,以求获得最佳疗效。针对这一问题,“逸仙推荐”是:
(1)初治手术后即取肿瘤组织检测BRCA1/2,野生型进一步检测HRD。
(2)BRCA突变或HRD者,多对铂化疗敏感,本身化疗缓解率就高,初始化疗可不加贝伐单抗,停化疗后使用PARP抑制剂维持治疗。
(3)BRCA野生型和HRD者,初始化疗联合贝伐珠单抗,停化疗后贝伐单抗维持治疗。PARP抑制剂用于复发后的维持治疗或治疗。
(4)未行BRCA和HRD检测或HR状态未知者,若为高复发风险人群,初始化疗联合贝伐珠单抗,停化疗后继续使用贝伐单抗维持治疗。PARP抑制剂用于复发后的维持治疗或治疗。
PARP抑制剂能否用于少见病例类型卵巢癌的维持治疗?本版指南新增推荐有BRCA1/2突变的癌肉瘤和透明细胞癌患者也可接受PARP抑制剂一线维持治疗。主要是依据PAOLA-1研究中纳入了少量有BRCA1/2突变的透明细胞癌患者、未分化癌和其他非黏液性癌,在这部分患者中同样也观察到奥拉帕利的疗效。因此,我们有理由相信,只要患者有BRCA1/2突变或HRD,不论是什么病理类型,使用PARP抑制剂都会获得较好的效果,其他系统的肿瘤如前列腺癌、胰腺癌等也是如此。
根据SOLO-2、NOVA、ARIEL-3等临床研究结果,铂敏感复发缓解后使用PARP抑制剂二线维持治疗已成为标准疗法,其适应证是完成≥2线含铂化疗缓解的患者,特别是有BRCA突变者。此处本版指南加入了“既往未使用过PARP抑制剂”的使用条件,进一步明确了不重复使用PARP抑制剂的观点,促使我们要进行将PARP抑制剂用于患者全程管理中哪个治疗阶段获益最佳的探索。
关于“去化疗”问题,去年公布的几个临床试验如LIGHT、GY004、CONCERTO表明在有BRCA突变或HRD的患者,使用PARA抑制剂的疗效不差于化疗,但不良反应比化疗轻、患者的耐受性更好。本版指南推荐PARP抑制剂用于治疗也只适用于BRCA突变或HRD患者。
9.3.3 免疫治疗
免疫治疗在卵巢癌治疗中的使用率不高,需根据基因检测结果选择可能有效的靶向药。既往推荐MSI/MMR检测,本版指南增加了TMB检测,≥10突变/百万碱基患者可选择帕姆单抗。NTRK基因融合阳性肿瘤可选择恩曲替尼或拉罗替尼,低级别浆液性癌则可选择曲米替尼的推荐和既往相同。
作者:卢淮武,许妙纯,张钰豪,霍楚莹,林仲秋
作者单位:中山大学孙逸仙纪念医院妇产科