乳腺癌术后复发风险分组&辅助治疗指南!
乳腺癌术后辅助全身治疗的选择,应基于复发风险个体化评估与肿瘤病理学上的分子分型,以及对不同治疗方案的反应性。
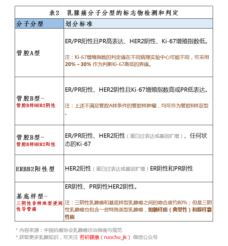
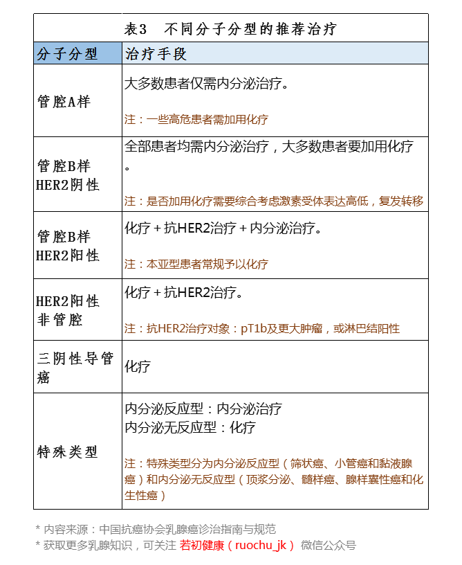
在了解辅助治疗指南前,我们可以先对 乳腺癌术后复发风险的分组(表1)、乳腺癌分子分型的判定(表2)、不同分子分型的推荐治疗(表3)进行认识,这将帮助我们更好地理解全文。



01、术后辅助化疗
辅助化疗方案的制定应综合考虑肿瘤的临床病理学特征、患者生理条件和基础疾患、患者的意愿,以及化疗可能获益与不良反应等。
1. 适应证
⑴ 浸润性肿瘤大于2cm;
⑵ 淋巴结阳性;
⑶ 激素受体阴性;
⑷ HER2阳性(对T1a以下患者目前存在争议);
⑸ 组织学分级为3级。
* 以上单个指标,并非化疗的强制适应证。
2. 禁忌证
⑴ 妊娠期:妊娠早期患者通常禁用化疗,妊娠中期患者应慎重选择化疗。
⑵ 年老体弱且伴有严重内脏器质性病变患者。
3. 多基因检测
多基因检测工具(OncotypeDX,MammaPrint等)有助于指导辅助化疗的决策。根据现有循证医学数据,已经确认临床低危的管腔型患者无需多基因检测。
4. 治疗前准备 *必读
⑴ 首次化疗前,应进行血常规、肝肾功能 及 心电图等检查,评估脏器功能。后续每次化疗前,均应进行血常规和肝肾功能检查。使用心脏毒性药物前,应常规做心电图 和/或左心室射血分数(LVEF)测定,其他检查应根据患者的具体情况和所使用的化疗方案等决定。
⑵ 育龄妇女应妊娠试验阴性,并嘱避孕。
⑶ 签署化疗知情同意书。
5. 注意事项 *必读
⑴ 若无特殊情况,一般不建议减少化疗的周期数。
⑵ 辅助化疗一般不与内分泌治疗或放疗同时进行,化疗结束后再开始内分泌治疗,放疗与内分泌治疗可先后或同时进行。
⑶ 绝经前患者(包括激素受体阳性或阴性),在辅助化疗期间可考虑使用 卵巢功能抑制药物 保护卵巢功能。有妊娠需求的患者,可至辅助生殖科咨询。
⑷ 蒽环类药物有心脏毒性,使用时必须评估左心室射血分数(LVEF),至少每3个月1次。
如果患者本期间发生心脏毒性相关临床症状,或无症状但LVEF<45%亦或较基线下降幅度超过15%,可考虑检测心肌肌钙蛋白T(cTnT),必要时应先停药,并充分评估患者的心脏功能,后续治疗应慎重。
⑸ 中国专家团认为 三阴性乳腺癌的优选化疗方案是「含紫杉类药物和蒽环类药物」的剂量密度方案。大多数管腔B型(HER2阴性)乳腺癌患者,需要接受术后辅助化疗,方案应包含蒽环类和/或紫杉类药物。
02、术后辅助内分泌治疗

1. 适应证
激素受体 ER 和/或 PR 阳性的乳腺癌患者。
2. 治疗次序 *必读
辅助他莫昔芬治疗与化疗同时应用,可能会降低疗效,一般在化疗之后使用,但可以和放疗及曲妥珠单抗治疗同时应用。没有证据显示卵巢功能抑制药物与化疗药物合用会降低疗效。
3.「绝经前」患者辅助内分泌治疗方案与注意事项 *必读
⑴ 辅助内分泌治疗有3种选择:他莫昔芬、卵巢功能抑制+他莫昔芬、卵巢功能抑制+第三代芳香化酶抑制剂。* 选择需要考虑两方面的因素:肿瘤复发风险高或需要使用辅助化疗;患者相对年轻(如小于35岁)、在完成辅助化疗后仍未绝经的病例。
⑵ 使用 他莫昔芬 的患者,如无生育需求,治疗期间注意避孕,并每6~12个月行1次妇科检查,通过B超检查了解子宫内膜厚度。服用他莫昔芬5年后,患者仍处于绝经前状态,部分患者(如高危复发)可考虑延长服用期至10年。
⑶ 卵巢功能抑制剂 推荐用于下列绝经前患者:
高复发风险患者;
中危复发风险的患者且同时STEPP分析分数较高者,若无STEPP分析信息,需综合考量年龄、肿块大小、淋巴结状态、组织学分级、Ki-67增殖指数等;
他莫昔芬有禁忌者。
STEPP
一种新的分析方法,可用来阐述乳腺癌患者复发风险的复合评估,从而判断预后。
⑷ 卵巢去势有手术切除卵巢、卵巢放射线照射及药物去势(推荐药物性卵巢去势作为首选)。若采用药物性卵巢去势,目前推荐的治疗时间是5年,但中危患者也可选择使用2~3年。
⑸ 高危患者 应用他莫昔芬5年后,处于绝经后状态可继续服用芳香化酶抑制剂5年,未绝经可继续使用他莫昔芬满10年。
4.「绝经后」患者辅助内分泌治疗方案与注意事项 *必读
⑴ 第三代芳香化酶抑制剂可以向 所有绝经后的ER和/或PR阳性患者 推荐,尤其是具备以下因素的患者:
高复发风险患者;
对他莫昔芬有禁忌的患者,或使用他莫昔芬出现中、重度不良反应的患者;
使用他莫昔芬20mg/d×5年后的高风险患者。
⑵ 芳香化酶抑制剂可以从一开始就应用5年(来曲唑、阿那曲唑或依西美坦)。
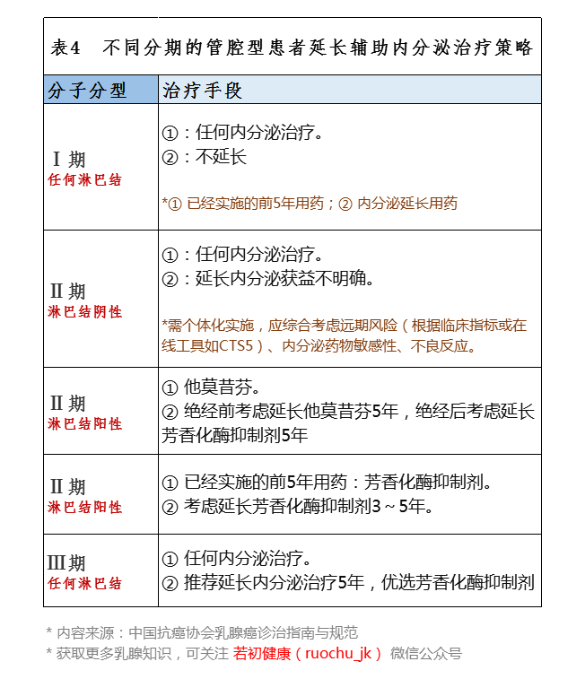
Ⅰ期患者 通常建议5年辅助内分泌治疗。
Ⅱ期淋巴结阴性患者 如初始采用他莫昔芬5年治疗,可推荐芳香化酶抑制剂或者他莫昔芬5年;如初始采用5年芳香化酶抑制剂的患者,或者采用他莫昔芬治疗2~3年后再转用芳香化酶抑制剂满5年的患者无需常规推荐延长内分泌治疗。
Ⅱ期淋巴结阳性患者 无论其前5年内分泌治疗策略,均推荐后续5年芳香化酶抑制剂的延长治疗。
Ⅲ期患者 推荐5年芳香化酶抑制剂的延长治疗。延长治疗的患者,其内分泌治疗总时长为8~10年。
⑶ 选用他莫昔芬20mg/d×5年,是有效而经济的治疗方案。
⑷ 也可选用他莫昔芬以外的其他ER调节剂,如 托瑞米芬。
⑸ 绝经前患者内分泌治疗过程中,因月经状态改变可能引起治疗调整。
⑹ 芳香化酶抑制剂和黄体生成素释放激素类似物(LHRHa)可导致骨密度下降或骨质疏松,因此,在使用这些药物前常规推荐 骨密度检测。
03、术后辅助抗HER2治疗
1. 适应证
⑴ 曲妥珠单抗应用于HER2阳性患者的辅助治疗,对于有高危复发风险(如淋巴结阳性和/或激素受体阴性的患者),推荐辅助 帕妥珠单抗 与曲妥珠单抗双靶向治疗联合化疗。
已经完成1年曲妥珠单抗治疗的激素受体阳性、淋巴结阳性的高危患者,建议加用 奈拉替尼 。
⑵ 淋巴结阴性、原发浸润灶大于0.5cmHER2阳性时,推荐使用曲妥珠单抗。
⑶ 以下情况可考虑 每周紫杉醇或TC×4+曲妥珠单抗 辅助治疗:
淋巴结阴性、原发肿瘤在小于0.5cm,ER阴性且肿瘤大小接近5mm;
肿瘤体积小但有淋巴结微转移的患者
⑷ 淋巴结阴性、原发肿瘤在小于0.5cm时,ER阳性且肿瘤大小接近1mm的患者,不推荐使用曲妥珠单抗。
2. 治疗方案
⑴ 曲妥珠单抗 6mg/kg(首次剂量8mg/kg)每3周方案,或2mg/kg(首次剂量4mg/kg)每周方案。
目前暂推荐的治疗时间为1年,可与化疗同时使用,或化疗后序贯使用。6个月的短期疗程并未证实其疗效相当,2年的疗程未得到更佳的预后获益,故均暂不推荐。
帕妥珠单抗,3周1次,剂量为420mg(首次剂量为840mg),共1年。
⑵ 担心心脏毒性者,可选择心脏毒性相对较低的TCbH、TC4H(此处C为CTX)和PH治疗方案(APT试验紫杉醇周疗加曲妥珠单抗方案)。
3. 注意事项 *必读
⑴ 首次治疗后,观察4~8h。
⑵ 与蒽环类药物同期应用必须慎重,但可以在前、后阶段序贯应用。与非蒽环类药物化疗、内分泌治疗或放疗都可同期应用。
⑶ 每3个月监测1次左心室射血分数(LVEF)。治疗中若出现LVEF<50%或低于治疗前16%以上,应暂停治疗,并跟踪监测LVEF动态变化,直至恢复到50%以上方可继续用药。
若不恢复,或继续恶化或出现心力衰竭症状,则应当终止曲妥珠单抗治疗。