携手共建免疫学院,同创妇瘤免疫未来——中国妇科肿瘤免疫学院盛大启动
近年来,免疫治疗在肿瘤领域不断深入探索,妇科肿瘤领域免疫治疗也取得了突破性进展。为加强我国妇科肿瘤医生对于免疫治疗的正确认识和合理应用,2020年8月8日,由中国抗癌协会妇科肿瘤专委会牵头成立的“中国妇科肿瘤免疫学院”盛大启动。
国内妇科肿瘤领域专家学者线上线下共聚一堂,探讨妇科肿瘤免疫治疗热点,共谋未来发展之路,携手开启我国妇科肿瘤免疫治疗新时代!本报特别整理会议精要,与读者分享。
院士致辞:免疫治疗,大势所趋

樊嘉院士
中国科学院樊嘉院士致辞表示,近年来肿瘤的免疫治疗成绩斐然,以卡瑞利珠单抗为代表的国产免疫治疗药物也屡获突破,并在妇科肿瘤治疗领域不断探索。基于中国人群的免疫治疗临床试验登上了国际权威学术舞台,振奋人心,为我国妇科肿瘤领域开创了免疫治疗新时代。希望通过中国妇科肿瘤免疫学院的帮助和带动,进一步提高我国妇科肿瘤诊疗水平,促进学科发展,探索出一条适合中国妇科肿瘤的免疫之路,惠及更多患者。
主席发声:免疫学院,众望所归

吴小华教授
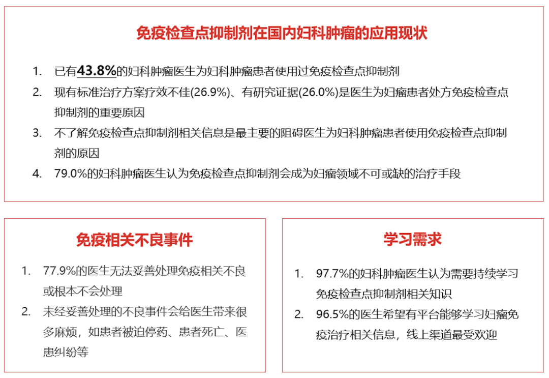
大会主席、中国抗癌协会妇科肿瘤专委会主任委员、复旦大学附属肿瘤医院吴小华教授公布了《中国妇科肿瘤免疫治疗应用现状与认知》白皮书,系统阐述了我国妇科肿瘤临床医生对免疫治疗的认知和应用现状,探讨了免疫检查点抑制剂不良事件,总结了我国妇科肿瘤医生对免疫治疗的学习需求。
此次参与白皮书调研的医生超过1500余人,包括妇瘤科,肿瘤内科,以及放疗科的医生。总体上,有43.6%的医生在妇瘤领域使用过免疫治疗,这是一个不可忽视的比例。但同时,79.9%的医生对如何处理免疫治疗相关不良反应无从下手,往往需要求助于兄弟科室、多学科诊疗团队等,这是不足的地方。
吴小华教授表示,此次启动中国妇科肿瘤免疫学院,旨在建立免疫治疗应用规范,提高临床医生对免疫治疗相关不良反应(irAE)的管理能力,促进多学科相互交流学习,为中国妇科肿瘤医生提供了一个良好的的继续教育和培训平台。

白皮书概要
圆桌对话:妇瘤免疫,热点聚焦
妇科肿瘤免疫治疗的现状

线上线下讨论专家
第一部分讨论由辽宁省肿瘤医院王丹波教授担任主持,华中科技大学同济医学院附属协和医院李贵玲教授、青岛市中心医院孙丽教授、河南省肿瘤医院王莉教授和电子科技大学附属肿瘤医院张国楠教授共同参与。
张国楠教授从4个方面阐述了免疫治疗的特点,第一,免疫治疗是通过重塑肿瘤免疫微环境促进患者免疫正常化,对机体正常细胞的损害小;第二,抗肿瘤的免疫应答通过持久的识别和记忆肿瘤抗原,使免疫治疗成为一个持续增强的循环过程,疗效持续时间久;第三,免疫治疗难以在短期达到临床评价终点,需要新的药物评价系统;第四,免疫治疗更加安全,irAE具有可逆性,并且有研究表明irAE较重的患者,其无进展生存期(PFS)和总生存期(OS)显著延长。
孙丽教授表示,我国宫颈癌发病率高,复发、转移性宫颈癌治疗手段有限,虽然目前免疫治疗仍处于经验摸索阶段,但免疫治疗、免疫联合抗血管生成靶向治疗以及免疫联合PARP抑制剂等多中心临床试验已取得了积极进展。
李贵玲教授期待未来更多循证医学证据的出现,助力免疫治疗在我国妇科肿瘤领域能够尽早获得适应症,为患者提供新的治疗选择。
王莉教授指出,我国临床医生尤其是基层医生对妇科肿瘤免疫治疗的认知有限,今后应通过不断的学习,了解各种免疫治疗药物的作用机制,明确免疫治疗获益人群,熟悉irAE管理对策,积极探索实践。同时,应充分利用中国妇科肿瘤免疫学院这一平台进行交流学习,集思广益,为推进妇科肿瘤免疫治疗的发展出谋划策。
妇科肿瘤免疫治疗的临床应用探讨

线上线下讨论专家
第二部分讨论由中山大学孙逸仙纪念医院林仲秋教授担任主持,中山大学附属肿瘤医院黄欣教授、蚌埠医学院第一附属医院李玉芝教授、空军军医大学西京医院魏丽春教授和中国科学院大学附属肿瘤医院张翔教授共同参与。
张翔教授就临床筛选适宜免疫治疗的患者发表了自己的观点,他指出目前妇科肿瘤领域尚未发现有效的生物标志物,但是其他肿瘤免疫治疗的研究表明基因的差异可能会影响患者对免疫治疗的反应。免疫治疗已经从基础走向临床,精准预测患者的预后,还需要从临床走回基础。
李玉芝教授分享了自己的临床实践经验,她表示对于妇科肿瘤,尤其是晚期复发性、转移性的宫颈癌、子宫内膜癌和卵巢癌,临床常规治疗方法疗效非常有限。在取得患者知情同意的前提下,给予复发性宫颈癌患者卡瑞利珠单抗联合阿帕替尼联合治疗,临床疗效显著。
黄欣教授表示,免疫单药治疗对宫颈癌的有效率仅为14%~20%,因此免疫联合化疗、双免疫联合治疗、免疫联合抗血管生成治疗及免疫联合PARP抑制剂治疗等具有重要的探索价值。黄欣教授分享了入选2020年美国妇科肿瘤学会(SGO)大会口头汇报的研究成果,由她领衔的卡瑞利珠单抗联合阿帕替尼治疗晚期宫颈癌的Ⅱ期临床试验,患者的客观缓解率(ORR)达55.6%,并且2例患者达到完全缓解,免疫联合抗血管生成治疗在妇科肿瘤领域将大有可为。
魏丽春教授就免疫联合放疗发表了自己的见解,目前妇科肿瘤领域免疫联合放疗的研究尚少,借鉴其他肿瘤免疫治疗的经验,妇科肿瘤的免疫治疗时机可向前推移;同时,放疗、免疫治疗和化疗合理结合能提高病理完全缓解(pCR)率;而放疗联合免疫治疗增强远隔效应也值得期待。希望未来通过更多免疫联合放疗的临床研究,探索临床疗效,从而为肿瘤患者提供新的治疗模式。
妇科肿瘤免疫治疗的安全管理现状与探索
讨论专家
第三部分讨论由中国科学院大学附属肿瘤医院陈雅卿教授主持,同济大学附属东方医院程静新教授、复旦大学附属肿瘤医院柯桂好教授和福建省肿瘤医院谢蓉教授共同参与。
程静新教授详细介绍了irAE的特点,irAE源于药物增强抗肿瘤效应的同时,异常增强自身正常的免疫反应。irAE的发生率低于既往传统治疗,irAE具有延迟性,发生于皮肤黏膜的irAE最常见,通常在治疗2周后出现,发生于胃肠道、肺等部位的irAE大多在治疗5周后出现。
柯桂好教授分享了处理irAE的临床经验,首先,免疫治疗应注意排除自身免疫相关性疾病患者,并密切监测治疗过程的内分泌功能及心脏功能;第二,在irAE发生时,应进行分级处理,并重视保护心脏等重要脏器;第三,使用糖皮质激素治疗irAE时,应注意及时处理真菌相关性感染、胃粘膜损伤以及骨质疏松等临床症状。
谢蓉教授指出,免疫治疗已在国外获批妇科肿瘤适应症,目前在国内临床实践中,需在充分沟通、知情同意的前提下开展妇科肿瘤患者的免疫治疗。irAE的发生时期具有延后性,因此在治疗2周后需密切关注患者的临床症状和体征,及早进行预防处理。此外,对于三级以上irAE,需要借助多学科诊疗进一步优化临床管理决策。
随后,吴小华教授详细阐述了中国妇科肿瘤免疫学院院徽的涵义,并寄语未来,希望妇科肿瘤医生通过免疫学院不断地学习和交流,努力提高诊疗水平,造福更多患者。
免疫学院课程介绍

温灝教授
中国抗癌协会妇科肿瘤专委会秘书长、复旦大学附属肿瘤医院温灝教授进行了中国妇科肿瘤免疫学院的课程规划介绍。免疫学院将通过五大学术项目活动,包括免疫学院口袋书、免疫治疗大讲堂、MDT巅峰对话、多学科交流探讨的圆桌派、病例实践分享等,线上线下多种模式结合,为中国妇科肿瘤的医生提供一个良好的的继续教育和培训平台。同时学院在未来也会搭建“绿色通道”,为我国妇科肿瘤的患者能够合理接受免疫治疗,及时处理相关并发症提供平台。

中国妇科肿瘤免疫学院项目介绍
免疫学院第一堂公开课
明道思辨,博采众长
北京协和医院向阳教授生动详实地介绍了妇科恶性肿瘤的免疫治疗现状及研究进展,并强调未来妇科肿瘤免疫治疗应进一步推进和优化联合治疗、精准治疗模式,合理决策,平衡利弊,提高临床疗效。随后,林仲秋教授概述了宫颈癌的免疫治疗现状与进展,他表示,宫颈癌免疫治疗具有较好的临床疗效和安全性,免疫联合治疗未来可期,未来可探索基因检测用于筛选免疫治疗获益人群。最后,复旦大学附属妇产科医院鹿欣教授进行了题为“免疫治疗相关不良反应管理”的报告,临床实践中应重视irAE的规范化、全方位全程、分级管理,积极预防和处理irAE,使患者更好的从免疫治疗获益。



中国妇科肿瘤免疫学院的启动,为免疫治疗在妇科肿瘤领域的规范化应用搭建了优质的学术平台,未来,将通过形式多样的学术活动,提高我国妇科肿瘤医生开展免疫治疗的能力,规范不良反应的科学管理,为患者谱写美好的未来!