化疗后患者便秘,只会用开塞露?那你就 out 啦
胃肠毒性反应是肿瘤化疗常见的副反应,在临床上,往往重点关注患者化疗后有无恶心、呕吐、腹泻等情况,而便秘作为十八线「小透明」常常被忽略。
可别小看了便秘这个副反应——化疗后便秘的发生率为 16%~48%,在化疗的同时使用止吐药,便秘的发生率则高达 90%。
NCCN 推荐对肿瘤患者进行常规症状评估时,也需监测患者是否发生便秘。便秘如果得不到及时治疗就会发展成危及生命的并发症,接下来就一起了解一下化疗相关性便秘。
什么是化疗相关性便秘?
化疗相关性便秘是指由于患者接受化疗药物和化疗辅助性药物产生的以大便间隔时间延长、大便变硬、形状改变等为特点的一种便秘。
化疗相关性便秘对病人的影响
患者发生便秘后如果不能及时缓解,会出现食欲减退、腹胀、腹痛等症状,不仅增加其他系统疾病的发生率,也会加重原有疾病病情,极大的影响患者治疗的依从性和生活质量,甚至危及患者的生命。
化疗相关性便秘产生的原因是什么?
1. 心理因素:患者因经济压力过大、心理状态不佳导致副交感神经系统受到抑制;
2. 药物副作用:肿瘤患者在化疗期间使用化疗药物、镇痛药物、镇静药物等来治疗疾病,长期使用上述药物会造成肠道蠕动减慢,便秘形成。为了治疗上述药物产生的便秘,又会使用缓泻剂、导泻剂来促进排便,但过度的导泻药物会适得其反,导致严重的腹泻,过度腹泻又导致肠道失水,长此以往又加重了排便困难;
3. 饮食因素:肿瘤患者常更多地摄入高蛋白、高脂肪食物来补充营养,而忽略了膳食纤维、维生素以及水分等促排便食物的摄入,造成了患者饮食结构失衡,导致患者肠胃的蠕动困难,造成患者便秘情况出现;
4. 生理因素:每个人的排便习惯有所差异,住院后周围环境的改变导致生理性便秘的出现;
5. 活动因素:肿瘤患者因受到疾病和化疗的影响,常常出现全身乏力的情况,活动量的减少加上进食的减少,肠道缺乏机械性刺激导致便秘产生。
NCI 关于便秘的毒性分级标准

化疗相关性便秘如何应对?
1.饮食:多吃含可溶性纤维及有润肠通便作用的食物,如芹菜、韭菜、蜂蜜、红薯、酸奶等,化疗期间饮水量应保证每天 2000~3000 mL;
2.运动:进行适量的体育锻炼,每周步行 4~5 次,逐渐增加步行运动量;
3.排便训练:老年癌症患者在饭后 30 min 之后进行排便训练 2 次/d,每次时间不超过 5 min;
4.腹部按摩:手掌贴于腹部,以肚脐为中心,脐上下 6 横指、脐左右 4 横指为着力点,顺时针环形按摩,1~2 次/d,5 min/次,便秘患者按摩 15 min;
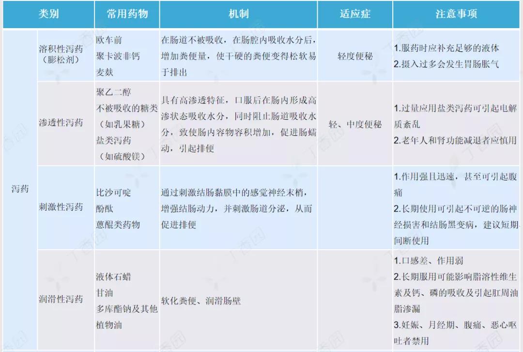
5.药物治疗:


Tips:
泻药首选方案:渗透性泻药(聚乙二醇、乳果糖、硫酸镁)或容积性泻药;
灌肠剂、栓剂和刺激性泻药只在必要时使用,不作预防性使用;
吞咽困难或反复发生粪便嵌塞的患者,优选灌肠和栓剂;
中性粒细胞或血小板减少症患者便秘时长超过 24 h,应开始口服泻药,且不应做直肠检查或使用栓剂和灌肠;
避免对不能下床的患者和有吞咽功能失常的患者使用液体石蜡(因为存在吸入性类脂性肺炎的风险)。