洛拉替尼的不良反应监测及处理指南
考虑到洛拉替尼在治疗间变性淋巴瘤激酶(ALK)阳性非小细胞肺癌中的重要性,处理洛拉替尼副作用的能力对于最大限度发挥其治疗潜力至关重要。本文对近期发表的几篇国外文献进行了总结,结合洛拉替尼说明书整理成9张表格,以进一步完善临床治疗和管理手段,为医疗从业人员和患者/家属提供更加全面的参考。
洛拉替尼(PF-06463922,通用名:Lorlatinib,商品名:LORBRENA)是一种可逆的强效第三代酪氨酸激酶抑制剂,对ALK和ROS1(c-ros原癌基因1酪氨酸激酶)具有很高的选择性。它针对ALK耐药突变被研发,包括常见的G1202R突变,在克唑替尼基础上通过生成大环化合物以提高中枢神经系统(CNS)的穿透性,与非大环结构相比,具有更好的代谢稳定性和较低的P-gp外排倾向(图1)。

图1. 克唑替尼的非大环结构(左)和洛拉替尼的大环结构(右)
洛拉替尼具有良好的CNS穿透性,即使在第二代ALK-TKI进展的颅内转移患者中疗效也得到证实。根据1期和2期数据,洛拉替尼于2018年11月2日获得FDA加速批准,用于克唑替尼(Crizotinib)和后续至少一种其他ALK抑制剂,或以阿来替尼(Alectinib)或塞瑞替尼(Ceritinib)作为第一种ALK抑制剂后进展的晚期ALK阳性非小细胞肺癌患者。
01推荐剂量
洛拉替尼有25毫克和100毫克片剂供应。推荐剂量为口服100毫克,每天一次,直到疾病进展或出现不可耐受的毒性。
02剂量调整
建议的剂量调整方式为:
● 第一次减量:口服75mg,每日一次
● 第二次减量:口服50mg,每日一次
如果患者无法耐受50mg每日一次的给药剂量,则永久停止洛拉替尼。
03安全情况
通常耐受性良好,不良事件大多数是轻到中度,很少导致永久性中断(接受洛拉替尼100毫克,每天一次治疗的患者中8%由于不良事件停药),通常可以通过剂量调整和/或给予相应的治疗措施进行管理。
在Ⅱ期研究中,洛拉替尼在任何级别发生的最常见不良事件包括高胆固醇血症(81%,224/275)、高甘油三酯血症(60%)、水肿(43%)和周围神经病变(30%)。最常见的3级或4级不良事件为呼吸困难(5.4%),体重增加(4.4%)和水肿(3.1%)。值得注意的还有高胆固醇血症(18%)、高甘油三酯血症(18%)和高血糖(5%)的3级或4级不良事件。
洛拉替尼是CYP3A酶的底物和诱导剂,当同时使用强CYP3A诱导剂(如苯妥英、利福平和卡马西平)时,洛拉替尼有严重肝毒性的风险警告和预防措施。建议对服用强CYP3A诱导剂的患者在开始使用洛拉替尼之前停用CYP3A诱导剂三个半衰期。同时也应该避免使用强CYP3A抑制剂(如酮康唑、克拉霉素和吲哚那韦)。如果无法避免,洛拉替尼的剂量应减少到75毫克。
需要注意的特殊不良事件包括中枢神经系统的影响,如精神状态、情绪、言语和睡眠的变化。其他不良事件包括房室传导阻滞、间质性肺病和胚胎毒性。在洛拉替尼治疗期间应禁止母乳喂养。
04不良反应的临床处理
总的来说,在开始使用洛拉替尼之前询问患者非常重要,因为所有的副作用都是可控的,同时在用药过程中应注意副反应的监测和管理(表1[1],表2[1],表3[3])。
表1. 洛拉替尼的通用剂量调整建议

表2. 洛拉替尼的监测建议

表3. 洛拉替尼特有的不良反应的处理

洛拉替尼药品说明书目前有几个版本(包括FDA官网版、台湾版、日文版),整理见表4[4-6],日文版说明书在FDA官网内容以外增加了其他心脏不良事件(如:左心室射血分数下降、QT间期延长)、胰腺炎等不良反应和处理方法。
表4. 洛拉替尼说明书中常见不良反应
和剂量调整建议

洛拉替尼的副作用大致可分为三大类: 高脂血症、认知功能障碍和体重增加/水肿(表4)。高胆固醇血症和高甘油三酯血症最常见。大多数发生在第一次服用洛拉替尼后的3周内,临床上一般通过启动降脂治疗或剂量调整来管理副反应。BAUER等人观察显示,81.0%的患者(N=295)接受了至少一种降脂药物,并在第一次服药的3周内开始治疗,中位开始降脂治疗的时间为20天(范围,1-190)。在226名接受高胆固醇血症降脂药物的患者和198名接受高甘油三酯血症降脂药物的患者中,22.1%和30.8%的患者分别需要增加另一种降脂药。最常见的药物是瑞舒伐他汀(N=124;42.0%的患者)。
在胆固醇升高(正常上限-300mg/dL[正常上限-7.75 mmol/L])和/或甘油三酯水平(150-300mg/dL[1.71-3.42mmol/L])时,建议使用他汀类药物治疗。对于4级不良事件,建议在改善至2级或以下时以原剂量恢复洛拉替尼,如果高胆固醇血症或高甘油三酯血症严重或复发,则以减低剂量恢复洛拉替尼(表4,表5[1])。首选普伐他汀、瑞舒伐他汀或匹伐他汀,因为它们对影响洛拉替尼血药浓度的特定CYP450酶的作用较小(表6[3],表7[3])。
最令人关注的特殊不良事件之一是中枢神经系统反应。在1-2期研究中报道的CNS副反应一般是轻微的,通常在治疗头2个月内出现,可以通过停药或减量改善和解决。中枢神经系统副反应的影响似乎很广泛,包括认知功能(即记忆障碍、意识混乱、注意力不集中)、情绪(即易怒、焦虑、抑郁、情感贫乏、欣快/躁狂)和言语(即语速减慢、构词困难)的改变。在117名出现中枢神经系统副反应的患者中,有24名需要进行一次或多次剂量的调整(暂时停药或减量),其中15名患者(62.5%)中枢神经系统症状得到缓解。出现情绪反应的中位时间为43天(但范围很广,为1-452天)。
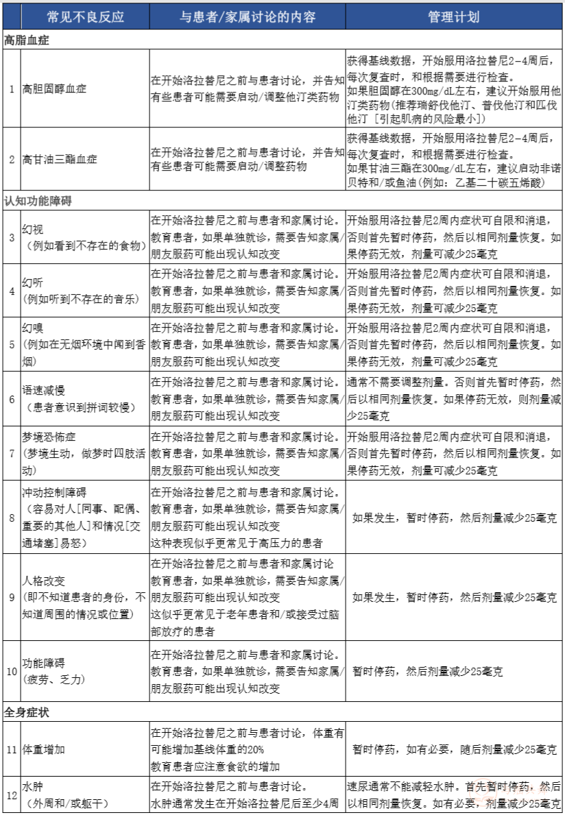
对2级或3级中枢神经系统副反应,建议暂时停药直到恢复至1级或以下,然后以减低剂量恢复,出现4级CNS副反应应永久停用洛拉替尼(表3,表4)。重要的是,不仅病人,而且家庭成员和护理人员在治疗开始时也应被告知洛拉替尼潜在的中枢神经系统影响,并且一旦发生这种情况就立即通知他们的主治医生。表3和表8[3]是两个更“实用”的指南,列出了与病人/家属讨论的要点,以及针对常见不良事件的每一项管理计划。
表5. 洛拉替尼相关高脂血症的剂量调整建议

表6. 洛拉替尼相关高脂血症的他汀类药物治疗建议

表7. 与洛拉替尼相互影响的药物和相关CYP3A4

表8. 洛拉替尼“实用”指南

体重增加多见于洛拉替尼治疗的前两个月内。30.9%患者(87/282)体重比基线增加了10-20%,13.5%(38/282)增加了20%,由体重增加引起的停药/减量本身并不常见。
水肿见于51.2%的患者,这是停药(5.8%)和减量(6.1%)最常见的原因之一。减量之前可以考虑使用弹力袜、腿部抬高、增加体力活动、限制钠摄入量和利尿剂处理。
周围神经病变发生率为43.7%,中位发病时间为77天(范围1-723天)。大多数对停药或减量有效,一些报告用维生素B1、B6,加巴喷丁或普瑞巴林缓解症状。
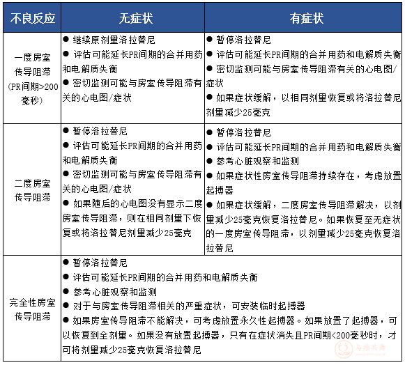
在洛拉替尼治疗的295例患者中,2例(0.7%)出现一度房室传导阻滞,1例(0.3%)出现完全性房室传导阻滞。19例(6.4%)出现QTc延长,大部分为2级或以下,只有1例为3级,需要暂时中断治疗。处理建议见表9[1]。
在Ⅱ期研究的275例患者中4例(1.5%)发生ILD,其中3例(1.1%)为3级及以上,没有因ILD导致死亡。ILD导致1例停药,1例治疗暂时中断。没有因ILD剂量减低。一般来说,发生任何级别的治疗相关ILD或肺炎时建议永久停用洛拉替尼。但日文版说明书中建议,对1级和2级副反应如果在6周内经停药对症处理后恢复且不再复发,可继续原剂量或减低剂量恢复用药,否则应永久停用。需要医生根据患者的具体病情谨慎处理。
表9. 洛拉替尼相关房室传导阻滞的剂量调整建议
