癌痛患者到底如何随访管理?这家示范病房用8年经验告诉你
癌痛是肿瘤患者普遍存在的一种症状。但目前癌痛治疗仍不尽人意,疼痛带给肿瘤患者的痛苦远远超过癌症本身。如何有效控制患者疼痛,提高肿瘤患者生活质量成为肿瘤治疗的关键。
笔者所在医院于2012年创建了浙江省第一批癌痛规范化治疗示范病房。示范病房创建要求建立癌痛随访制度,对接受癌痛规范化治疗的患者要进行定期随访、癌痛评估并记录。经过八年的实践,在癌痛管理方面积累了一定的经验。现就疼痛随访的相关经验分享如下。
1
视频分享:等级医院检查随访要求解读
标准解读:根据等级医院检查要求,要建立疼痛评估、疗效评估与追踪随访等相关制度,规范开展诊疗活动。

具体要求如下
随访对象:所有出院后需继续治疗的癌痛患者。
随访频率:对接受癌痛规范化治疗的患者进行定期随访、疼痛评估并记录。出院后一周、二周、一个月(或出院后一周、三周)的电话随访率≥70%。门诊癌痛患者一周内电话随访率≥50%。
随访内容:出院至今疼痛控制总体情况,有无出现爆发痛,目前疼痛评分、疼痛部位与性质、服药情况以及不良反应等。
可终止随访:患者已经转院、无痛状态或死亡。
我们一起来看一下视频解读:
2
随访实录:如何给癌痛患者打电话?
给癌痛患者打电话也是一门技术活,除了要对患者进行疼痛筛查和评估、用药指导、不良反应评估和宣教等,还要解答患者提出的其他问题。
先来看一下笔者给一位乳腺癌骨转移伴有疼痛的患者打电话的一段视频,该患者目前正在口服奥施康定片10mg 12小时一次。住院期间曾出现头晕、恶心、便秘等不良反应。
由于该患者是一名退休的医务工作者,电话随访过程比较顺畅。但在随访过程中,我们也发现这样或那样的问题。
现将存在问题与改进建议归纳如下:
1. 接听电话者不了解病情:接听电话的人很多并不是来配药的家属,或者不是陪护患者的人,对病人的情况并不是很了解。
建议:在患者出院时告知电话随访的相关事宜,所留电话确保正确无误;需要与接电话的人进行沟通,让他提供一个了解患者情况的陪护人员的电话号码;和他再次确认这个人是否方便接听电话回答患者的疼痛情况。
2. 用药依从性差:患者在家里很多时候都存在忍痛现象,未按医嘱服药,痛了再吃,不痛不吃,有些甚至把剂量减掉等现象。
建议:需要与患者家属做好宣教,提醒患者按时服药。
3. 疼痛控制不理想:患者在家疼痛控制效果不好,很多时候不知道怎么处理爆发痛和调整药物的剂量。
建议:告诉患者/家属,如果一天内频繁出现爆发痛时需要调整药物剂量了,可以门诊复诊或者联系主治医生。
4. 担心药物不良反应:患者/家属对于药物不良反应总是很担心,特别是担心会不会上瘾、以后无药可用,等等。
建议:告诉患者/家属,癌痛患者很少因为服用阿片类药物而成瘾;恶心呕吐一般7天左右可以耐受;但便秘会长期存在,需要服用通便药,多喝水,多吃蔬菜水果,适当的活动;便秘不缓解需要上医院复诊等。
3
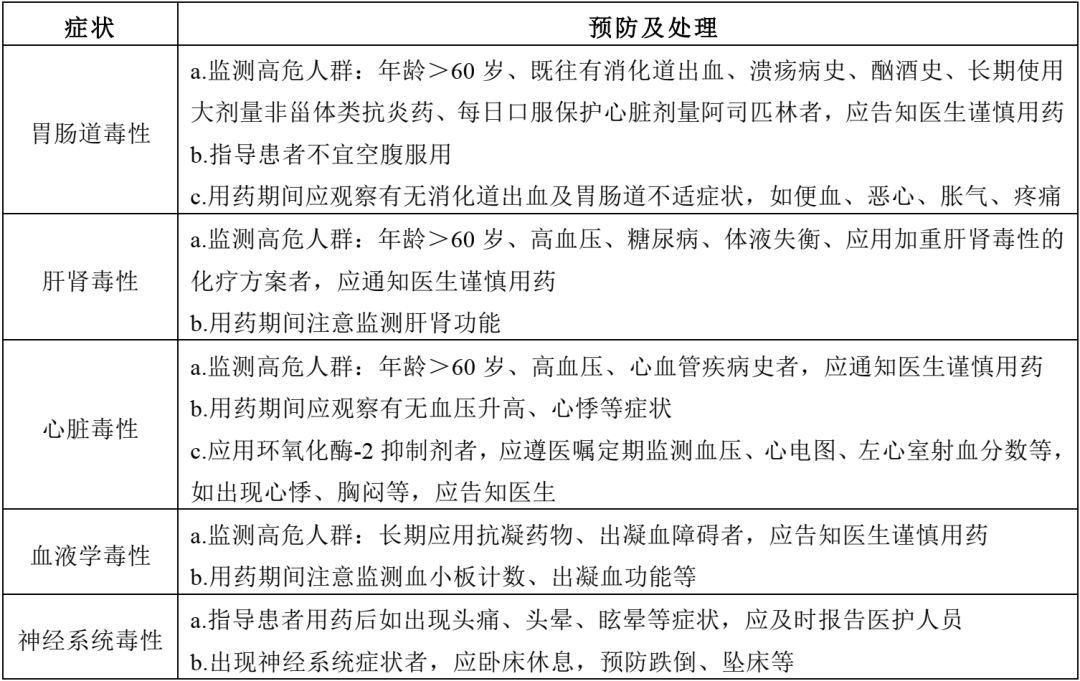
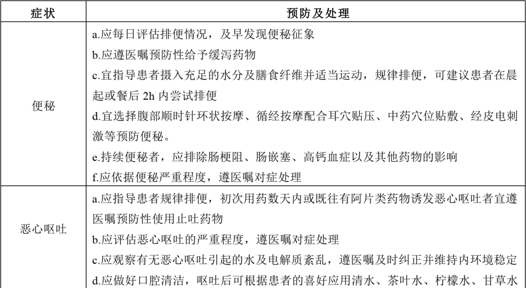
可防可控:止痛药物不良反应及处理?
中华护理学会于2019年11月发布了《成人癌性疼痛护理》团体标准,于2020年1月1日正式实施。该标准适用于各级各类医疗机构的护理人员。
现将止痛药物常见不良反应的症状及预防处理的内容介绍如下:
▎非甾体类药物

▎阿片类药物


癌痛患者出院、随访制度
1. 患者入院后,治疗小组医生和责任护士在评估患者需求的基础上,对患者制定相应的出院计划,必要时让家属一起参与。
2. 主治或以上医生在评估患者健康状况、治疗情况、家庭支持系统及当地卫生资源等基础上,按照各科的具体要求,决定患者出院、转当地医院继续治疗,并开出医嘱。
3. 对次日准备出院的患者,医生在当日查房时,根据病情尽可能减少次日的输液量,使患者能及时办理出院手续。对于当天出院的患者,主治医师原则上在上午开出出院医嘱。
4. 责任护士根据医嘱将出院通知单交给患者/家属,患者/家属凭出院通知单去入出院处办理结账手续。护士核对出院账单及出院医嘱后将出院带药发给患者,并清点收回患者住院期间所用的医院物品,根据患者病情帮助其选择合适的交通工具。
5. 治疗小组医生与责任护士根据患者出院后治疗需要及患者/家属的知识水平,以简明易懂的方式,提供适合患者需求的出院指导,如目前的治疗计划、随访的时间和次数、患者的自我保健及如何在紧急情况下得到医疗帮助。
6. 患者离开医院前,治疗小组医生应把已完成的出院小结交给患者/家属,另一份保存在病历中,出院小结应包含以下内容:入院原因、重要发现和结论、所有诊断、所有接受的手术和操作、药物和其他治疗、出院时患者状况、出院带药及随访指导。
7. 责任护士、主管医生做好出院患者健康教育,如饮食、休息、服药等注意事项。
8. 随访管理
随访责任:主管医生负责做好随访登记,告知患者随访时间、目的等。
随访时间:科室根据病种确定随访时间,科主任负责执行情况监督。
随访方式:电话随访、信访、门诊复查相结合的方式。首先进行电话随访,无结果者向患者住所、单位发信,均无应答者列为失访,即停止随访工作。若已死亡则向家属了解其死亡时间及死亡的原因,结束随访。
参考文献:
1. 童莺歌,田素明,主编.疼痛护理学.杭州:浙江大学出版社,2017.11
2. 孔祥鸣主编.癌痛规范化治疗与临床实践.上海:上海科技出版社,2013.6
3. 中华护理学会,成人癌性疼痛护理.2019.11