国家血液临床医学研究中心黄晓军教授特邀报告及本中心口头报告
2020年第46届欧洲骨髓移植年会(EBMT)由传统的每年3月延期至8月底,并改为全线上举办(Virtual)。中国团队跨越疫情影响,继续在国际舞台上展现科技“软实力”:EBMT特邀3位中国学者做大会特邀报告,14位中国学者投稿获口头报告(Oral Presentation)。国家血液系统疾病临床医学研究中心、北京大学血液病研究所在EBMT2020将做哪些前沿展示呢?

EBMT 大会特邀报告
国家中心主任黄晓军教授连续7年应邀在EBMT做大会特邀报告(2014-2020)。今年在8月31日欧洲时间11:00am(北京时间同日5:00pm) 大会继续教育“Allogeneic transplantation from family donors”(Education-6) 报告单倍型与同胞相合移植对比的中国经验 “Chinese experience on matched siblings vs. haploidentical”。同场还邀请了EBMT ALWP副主席、以色列Arnon Nagler教授分享“Matched siblings vs. haploidentical in AML”,法国骨髓移植学会主席Didier Blaise教授分享“Matched siblings vs. haploidentical in lymphoma”。

大会报告回顾
单倍型相合移植(Haplo-HSCT)在国内外的蓬勃发展,2019年单倍型供者占中国异基因造血干细胞移植病例超过60%,连续7年位居排名首位供者。既往研究已经证实,急性髓细胞白血病(AML),急性淋巴细胞白血病(ALL),骨髓增生异常综合征(MDS),重型再生障碍性贫血(SAA)等患者,单倍型均可达到同胞相合一致疗效。因此,近年来国际公认单倍型供者是同胞相合供者的可靠替代供者。但是,单倍型一直是替代供者吗?可否成为首选供者?系列回顾证据证实,单倍型降低高危白血病、淋巴瘤复发率,那么,单倍型降低血液恶性肿瘤的机制是什么?我们是否有充足的前瞻临床数据证实降低复发率可以改善生存,从而实现单倍型对经典同胞相合移植的“弯道超车”?在这方面,国家中心、北京大学血液病研究所团队引领全球前沿,在此次EBMT与欧洲大咖们共话这场单倍型 vs. 同胞相合的世纪决战。
EBMT口头报告-1
国家中心常英军教授口头报告(O103) “HAPLOIDENTICAL DONOR BEATS MATCHED SIBLING DONOR FOR PRE-TRANSPLANTATION MRD POSITIVE ALL: A PHASE 3 BIOLOGICALLY RANDOMIZED STUDY”

研究前瞻性纳入2014年7月至2018年2月期间于国家中心/北京大学人民医院接受异基因造血干细胞移植的208例移植前MRD阳性的ALL患者。根据是否具有同胞相合供者进行遗传学随机分组。应用多参数流式细胞仪(MFC)和实时聚合酶链反应(RT~PCR)监测患者移植后1、2、3、4.5、6、9和12个月的MRD水平。首要研究终点为无白血病生存期(LFS),次要研究终点包括:II–IV度急性GVHD(aGVHD)、慢性GVHD(cGVHD)、血液学复发、总生存期(OS)、非复发死亡率(NRM)。
单倍型移植(HIDT)的患者和同胞相合(MDST)的患者移植后MRD阳性累积发生率分别为26%(95% CI,19~33%)和44%(95% CI,28%~60%),P=0.043。与行HIDT的患者相比,行MSDT的患者3年CIR更高(CIR;47%,95%CI,31%~63% vs. 23%,95%CI,17%~29%;P=0.006),其3年LFS(43%,95%CI,27~59% vs. 65%,95%CI,58%~72%;P=0.023)和OS(46%,95%CI,30%~62% vs. 68%,95%CI,61%~75%;P=0.039)更低。
多因素分析表明HIDT与较低的CIR(HR=0.364;95%CI,0.202~0.655;P=0.001)以及更高的LFS(HR=0.414;95%CI,0.246~0.695;P=0.001)和OS(HR=0.380;95%CI,0.220~0.656;P=0.001)有关。
本研究结果证明单倍型移植较经典的同胞相合移植具有更强的抗白血病效应(GVL),通过降低MRD+ALL患者复发率从而改善该群患者生存。
该部分内容于2020年已发表于J Hematol Oncol(IF 11.059) 。
EBMT口头报告-2
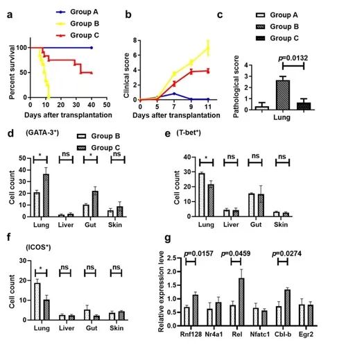
国家中心周阳医师口头报告(O-099) "GRANULOCYTE COLONY-STIMULATING FACTOR-PRIMED DONOR T CELLS ATTENUATE MURINE ACUTE GVHD THROUGH REGULATING T CELL DIFFERENTIATION IN TARGET ORGANS"

粒细胞集落刺激因子(G-CSF)诱导免疫耐受,降低移植物抗宿主病(GVHD)是“北京方案”单倍型移植成功的基础之一,阐明背后的分子机制具有非常重要的意义。
构建实验小鼠移植模型B6→BALB/c ,照射BALB/c鼠回输供鼠T细胞去除的骨髓(组A)+PBS 处理脾脏T细胞(组B),或+G-CSF 动员脾脏T细胞(组C)。评估回输T细胞和受鼠靶器官损害。
实验发现G-CSF动员组较PBS对照组可以改善受鼠生存,降低GVHD评分。G-CSF诱导供、受鼠脾脏和GVHD靶器官Th2分化。免疫组化提示GATA-3表达细胞(Th2细胞)在肺脏(n=3 vs. 3, 36.7 vs. 21, P=0.0482) 、肠道上调(n=3 vs. 3, 22.2 vs. 10.4, P=0.0307),而T-bet表达细胞(即Th1细胞,n=3 vs. 3, 21.8 vs. 29.2, P=0.0373) 、RORγt表达细胞下降(即Th17细胞,n=3 vs. 3, 5.1 vs. 8.2, P=0.0392)。供、受鼠Foxp3脾脏表达不变,但G-CSF组肺脏Foxp3表达细胞增加(13.4 vs. 8.1,P=0.0444)。G-CSF可以下调供、受鼠脾脏、GVHD靶器官CD4+T细胞"可诱导共刺激分子(ICOS)",上调CD4+T细胞免疫耐受基因Rnf128, Cbl-b and Rel。
