胎儿生长受限的分娩时机及方式
摘要:胎儿生长受限(fetal growth restriction,FGR)是导致围产儿死亡和患病的重要因素。文章对比中国、美国、英国、加拿大、法国、新西兰、爱尔兰国家FGR指南及专家共识,参考最新临床研究,总结了FGR的分娩时机及分娩方式。
关键词:胎儿生长受限;多普勒血流;生物物理行为;分娩时机;分娩方式
胎儿生长受限(fetal growth restriction,FGR)是围产儿死亡的第二大原因,占死胎病因的30%[1]。FGR胎儿的高病死率目前没有有效的干预措施,把握分娩时机至关重要。分娩时机的选择需要权衡医源性早产与胎儿因组织灌注不足引起器官损害及死胎风险之间的利弊,尤其是早发型FGR。导致FGR的常见因素为母体、胎儿、胎盘和脐带因素。胎儿因素中染色体异常、结构畸形和先天感染导致的FGR,医学干预意义不大,多在明确病因后予以引产。对于母体、胎盘和脐带因素引起的FGR,通过密切监测和优化分娩时机,可以改善预后。
01
FGR分娩时机
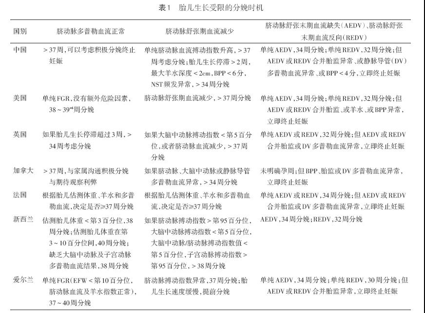
目前,FGR最有效的干预措施仍是终止妊娠。FGR孕妇终止妊娠时机必须综合考虑孕周、病因、类型、严重程度、监测指标及当地新生儿重症监护技术水平,这也是世界上多个国家所颁布FGR诊治指南中的共识[2-9]。见表1。对于非胎儿因素的FGR,决定是否立即终止妊娠的因素主要包括孕周和胎儿宫内安危的评估。胎儿宫内安危评估的理想方案是联合脐带和胎儿血管多普勒超声、羊水量、生物物理评分(biophysical profile,BPP)、电子胎心监护(nonstress test,NST)、胎儿生长趋势等多个指标综合判断。

1.1 脐动脉血流正常FGR分娩时机 对于脐动脉血流正常的FGR,应每2周行超声监测胎儿生长情况、羊水和脐动脉血流。脐动脉多普勒血流正常是胎儿宫内安全的有力证据,尤其是在没有子宫胎盘灌注不全的危险因素时,这一证据力度更强。但脐动脉血流正常FGR的分娩时机也不应超过40孕周。我国和加拿大指南建议等待至37周,37周后与家属沟通积极分娩与期待观察利弊,再决定是否终止妊娠;法国指南也建议等待至37周,37周后根据胎儿体重、羊水和多普勒血流情况,决定是否分娩;美国指南建议单纯FGR,没有额外危险因素,38~39+6周分娩;新西兰指南建议更为细致:如果估测胎儿体重<第3百分位,延迟至38周分娩;如果估测胎儿体重在第3~10百分位之间,延迟至40周分娩。一项回顾性队列研究发现,FGR胎儿体重越轻,胎死宫内风险越高[10]。在妊娠39周时,胎儿体重<第3百分位、<第5百分位、<第10百分位、≥第10百分位,胎死宫内的风险分别是:32/万、23/万、13/万、2/万。
1.2 脐动脉血流减少FGR分娩时机 对于脐动脉血流减少的FGR胎儿,建议每周监测2次脐动脉血流、NST及BPP。如果监测结果只是单纯脐动脉舒张末期血流减少(脐动脉S/D、PI搏动指数、RI阻力指数升高),NST及BPP结果正常,考虑到单纯脐动脉舒张末期血流减少是胎儿死亡较弱的预测指标,对于这类胎儿可延迟至37周分娩[11];如果脐动脉血流减少合NST频发异常,或BPP<6分,>34孕周应终止妊娠。如果脐动脉血流减少,同时存在子宫胎盘灌注不全的危险因素,如羊水过少、子痫前期、高血压、肾功能不全、胎儿生长停滞>2周、估测胎儿体重<第5百分位,>34孕周也应积极终止妊娠。
1.3 脐动脉舒张末期血流缺失FGR分娩时机 单纯脐动脉舒张末期血流缺失的FGR,中国、美国、法国、新西兰、爱尔兰的专家共识和指南中建议每12 h监测NST,每日监测BPP、脐动脉及静脉导管血流情况。如果只是单纯脐动脉舒张末期血流缺失,NST、BPP及静脉导管血流都正常,可延迟至34孕周分娩;英国指南中建议延迟至32孕周分娩。如果监测结果出现NST、BPP或静脉导管的&α;波异常,各国指南均建议立即分娩。
1.4 脐动脉舒张末期血流反向FGR的分娩时机 <32孕周的分娩时机最难确定,各国指南的争议也最大。32孕周前,早产相关的并发症和死亡相对较多[12-13],在26~29孕周间,胎儿每延迟分娩1 d,生存率提高1%~2%[14]。为了寻找32周前FGR最佳分娩时机,平衡由于早产带来的风险和宫内缺氧导致器官损伤及胎死宫内的风险,2013年欧洲开展了胎儿和脐血流多普勒试验(trial of randomizedumbilical and fetal flow in Europe,TRUFFLE)[15-16]。该试验随机将患者按照电子胎心监护短变异减少、静脉导管搏动指数>第95百分位、静脉导管&α;波缺失或反向分组,探讨孕26~32周FGR胎儿的分娩时机。结果表明,3组存活新生儿在神经损伤方面差异无统计学意义;但在分娩后2年随访时,以静脉导管&α;波缺失或反向作为终止妊娠的新生儿中,神经损伤发生率(5%)明显低于电子胎心监护短变异减少组的新生儿(15%)。TRUFFLE研究组认为,静脉导管变化组较胎心监护短变异减少组结局略好,估计与静脉导管组同时监测了胎心短变异,并把胎心短变异减少作为安全评估指标之一,而胎心短变异组没有同时监测静脉导管变化有关。因为大多数静脉导管组的胎儿是因胎心短变异减少或胎心减速而分娩,而非因为静脉导管的早期或晚期搏动变化。因此,最佳的孕32周前宫内监护方案是结合静脉导管和基于短变异的电子胎心监护。
胎儿生物物理评分对<32周FGR的监测意义。一项回顾性研究[17]显示,27例FGR<32周,BPP 8/8,3例在BPP检查后24 h内发生胎死宫内,12例在24 h内分娩发生了新生儿酸中毒;另外12例分娩时新生儿血气分析正常。考虑超过50%的胎儿在BPP评分正常的情况下,24h内发生了胎死宫内和新生儿酸中毒,因此,不推荐将BPP用于<32周的FGR胎儿监测。
大多数国家指南建议对于单纯脐动脉舒张末期血流反向的FGR,每12 h监测NST,每日监测静脉导管多普勒血流,如果监测结果正常,延迟分娩至32孕周;如果NST或静脉导管&α;波异常,立即分娩[2,5,7]。
很多国家指南都建议:妊娠32周之前分娩,应使用硫酸镁用于胎儿和新生儿神经保护;预计在妊娠33+6周之前分娩,建议行糖皮质激素治疗;英国、美国[3,5]指南还建议妊娠34~36+6周之间,预计在1周之内分娩,孕妇之前从未使用糖皮质激素,也可行糖皮质激素治疗[2-9]。
1.5 孕24~28周FGR处理 孕24~28周是早产相关并发症和新生儿死亡的高风险阶段。该阶段如果出现脐动脉舒张末期血流缺失或反向,其不良围产结局风险明显增加,同时新生儿病率和死亡率也显著增加。孕24~28周或胎儿体重评估为500~1000 g的胎儿,在出现明确脐动脉多普勒血流异常(舒张末期血流缺失或反向)时,需先排除胎儿遗传疾病,如孕妇和家属要求积极救治,则建议在具备一定极低出生体重儿救治能力的医疗中心进行监护和治疗,尽量治疗至28周后。监护期间要与患者及家属充分沟通胎死宫内风险及极低体重儿分娩后的不良结局,取得知情同意。如发生胎儿宫内死亡或患者及家属放弃治疗,立即引产。
02
FGR分娩方式
各国关于FGR分娩方式见表2。目前,未见有关 FGR 胎儿分娩方式的随机对照研究,没有将FGR作为剖宫产绝对指征的证据。但所有关于脐动脉舒张末期血流缺失或反向的存活FGR新生儿围产结局研究中,分娩方式均为剖宫产,因此这类脐动脉血流异常的FGR引产或自然临产的不良结局也无法分析。根据目前的研究,各指南均推荐对于28周以后FGR如果伴有脐动脉舒张末期血流缺失或反向,行剖宫产终止妊娠。26~28周胎儿分娩后有机会生存的,可择期剖宫产。

一项研究对比了36孕周小于胎龄儿与正常体重胎儿分娩前1 h的胎心监护结果,结果显示:小于胎龄儿更容易出现变异减速,因胎儿窘迫指征行剖宫产的概率增加,但是两组新生儿的结局差异无统计学意义[18]。另一项队列研究结果发现:如果胎儿脐动脉S/D比值正常,FGR胎儿出生时均没有发生与慢性低氧血症相关的代谢性酸血症。与S/D比值正常相比,S/D比值>第90百分位的FGR胎儿出生时脐动脉及静脉血pH值更低(动脉:7.23±0.08 vs. 7.25±0.1;静脉:7.31±0.01 vs. 7.34±0.09)、胎心异常的可能性增加(26% vs.9%)、入住新生儿重症监护病房的发生率更高(41% vs. 31%),以及呼吸窘迫的发生率更高(66% vs. 27%)[19]。上述两个研究结果提示,与正常胎儿相比,FGR阴道分娩易出现胎心减速,尤其是FGR合并胎儿脐血流S/D比值增高的孕妇,产时并发症增多更为明显。因此,虽然各指南对于脐动脉血流、NST和BPP正常的FGR推荐在持续产时监护下进行阴道试产,但由于胎儿体重较低,胎儿窘迫发生率高,需密切监护,随时做好剖宫产准备。对于脐血流S/D比值增高的孕妇更应把握好急诊剖宫产时机。
在FGR阴道分娩引产方式上,一项对DIGITAT和HYPITAT试验(并发FGR和妊娠期高血压疾病)的数据进行二次分析显示,Bishop评分中位数为3分的女性,通过前列腺素或子宫颈球囊进行足月引产与期待治疗相比,剖宫产率并未增加,两组中约85%的女性实现了阴道分娩[20]。研究提示FGR孕妇足月引产,采取前列腺素或子宫颈球囊引产安全。
总之,FGR是目前产科及儿科医生最应该关注和研究的胎儿疾病。宫内监测、终止妊娠时机和方式等方面仍存在争议。FGR儿可能存在轻至中度的慢性缺氧,产前或产时胎心率异常、胎粪排出伴误吸、新生儿红细胞增多症、体温调节受损、低血糖和其他代谢异常发生率较高。因此,持续性产时胎心监护、优化分娩时机和做好新生儿复苏准备至关重要[21-22]。
参考文献 略
作者姓名:盛超,王志坚
作者单位:南方医科大学南方医院妇产科
基金项目:国家自然科学基金(81971415,81701454)