郭碧婷如果离婚一分钱都拿不到,向佐妈妈这招绝了!
“嫁入豪门深似海”这句TVB名言,小伞君最近又有了新的体会。
有钱人的钱,似乎特别智能和聪明。
向华强家族在香港娱乐圈应该算是顶流豪门了。
在一档综艺节目中,当郭碧婷和向佐为“婚后家里的钱归谁管”这个问题争吵的时候,向太语出惊人。
“我们弄了信托基金,里面的钱不属于她,也不属于向佐”
这意味着,郭碧婷如果日后离婚,一分向家的财产也分不到。

这个信托基金是很多名人的标配,像刘强东在京东上市的时候也将自己所持有的股份装入离岸的家族信托基金里面。
并且在婚前预支了自己10年的工资和奖金,高达26.5亿元的财产,这在之后,立马宣布为了兄弟和公司,以后10年,每年只领取1元钱的工资。
这意味着10年内,他和奶茶妹妹的婚后共有财产只有10元,所以在去年出了那事情之后,网上曝出很多奶茶妹妹要和他离婚的小道消息,小伞君当时根本不信,因为55分,只能分到5块钱啊(不考虑信托受益人分配制度的情况下)

可能一般人吃瓜就吃到这里为止了,可我是万事万物皆可学习的小伞君啊,吃瓜也要吃出深度来!
看事情得看本质,无论是郭碧婷的婆婆向太,还是奶茶妹妹的老公刘强东,他们都看透了财产的三要素,利用现金流管理工具,获取未来确定性。
那什么是财产的三要素呢?
那就是所有权、控制权、使用权。
假设郭碧婷和向佐结婚之后,向的工资和收入都要上缴给郭,给他们的孩子花。
那么财产的所有权是属于向的,但控制权属于郭,使用权在他们孩子那里。
是不是有点三权分立的赶脚?
向太就是通过家族信托做到这点,把财产的所有权和控制权牢牢拽在自己的手上,定期给孩子一些“零花钱”。
这完全打消了一些觊觎自己身家的人的想法。

我跟我们公司负责财富线的老师打听了一下,家族信托基金是为顶流豪门量身定做的金融工具。
入门槛最低都是8位数起步,普遍都是9位数打上。
请放下你们正在数数的手指,其实想要把财产的所有权、控制权、使用权提前确认,除了信托基金之外,保险产品也能做到。
如果投保人是自己的话,那么保单的所有权和控制权都是属于自己本人,拥有最大的权力,拥有指定受益人、加保、减保获利和退保等权利。

借助年金险保险产品,可以熨平家庭未来的经济波动,获取更多确定性。
说一个发生在小伞君身边的事情吧,去年年末的时候,我三舅和朋友搭伙做生意,开了一家特色火锅店,前后从筹办到选址、装修、招人,前期投入就砸了100多万进去。
开了不到三个月,就遇到了疫情,开启超hard模式,熬了超不多半年时间倒闭了,前后总共亏了快300万。
本来准备好给我表弟出国留学的钱也亏没了。
按他的话说,本来已经做好亏损打算,但没想到碰上了这百年一遇的新冠疫情......
这就是不确定性。
但是,如果这笔留学的钱是通过教育年金去支付,这个问题就可以完全规避掉。
教育金是一种低风险、限制流动性、固定收益的年金险。
教育金的领取期限一般在十年或者十年以上。
其中限制流动性这个特点能很好地保住这笔教育费用,做到专款专用。
抑制短期消费冲动和其它用途,比如我舅那种创业,或者置换新房、新车这种大额支出。

为了让大家更直观的感受到年金保险的更多作用和优势,小伞君以小雨伞大富翁少儿教育金为例,具体说说。
这款产品主要针对出生满30天到11周岁的小朋友,最低1元起投,可随时追加,100%领取。
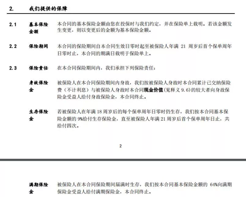
1. 资金安全:100%保证领取,保险合同中明确规定,资产稳定有保障。具体的条款如下图:

2. 保单利益确定:投保时就已知到期累计可领取金额,18周岁开始领取。
大富翁的取钱规定是从18岁开始,分5年领取完:
18-20,每年领取保额的9%;21,一次领取保额的73%。
以0岁男宝宝,从本月12号开始,每月存入500元至11周岁为例,18-21岁的收益领取情况如下:

3. 及早规划:越早投入领取就越多,最高领取金额可达到220%已交保费。
举个例子:
小红,0,女宝宝,2020年4月30日出生,小红妈妈在2020年8月11日为她购买了大富翁少儿教育金,一次性投保10万元。那么小红18-20岁每年可领取19823.49元,累计可领取59470.47元,到了21,小红可以一次性领取160790.53元。合计可领取220261元。
4. 1元起投,随时追加:不限次数,随时想存就存,还可选按月自动扣。
*单张保单累计保费上限为20万元,如达到20万,需要提供相关资料。
用小雨伞大富翁少儿教育金来为孩子以后的大学费用、深造费用、创业资金做点小投入,是再好不过的了。
写在最后:
之前有句话在朋友圈经常看到,初看略带鸡汤,但实际是句朴素的生活真相:“有钱人和穷人最大的区别是思维方式的不一样”。
我是这样理解的,一个家庭,吃不穷、穿不穷,计算不到一世穷,没有计划的人生往往很被动。
上天不会辜负那些认真生活的人。