新移民必须了解: 美国的年金是什么? 与储蓄险有什么不同?
美国的人寿保险公司有两大类产品: 人寿保险和年金。

那么这两类产品是不是都是同一类型的理财产品呢?
当然不是!
人寿保险:
顾名思义,是在人的寿命终止时,保险公司做出相应的经济理赔。
配置保险的最大目的就是担心自己的寿命因为任何不可抗的原因导致突然终止而为家人带来巨大的经济损失,因此把该风险转移给保险公司。
年金:
把一笔钱一次或分次交给保险公司,保险公司承诺可以立即或在若干年后给持有人每年支付终生的现金流。保证这笔钱不会因为持有人活太久而被消耗殆尽。
配置年金的最大目的就是担心自己的寿命过长而没有更多的资产来支付未来的生活费用,让保险公司保证为自己的晚年一直提供现金流。
这两种类型的产品不但为消费者同时抵抗两种截然相反的风险,也为保险公司的风险把控做到了一个平衡作用: 一种产品是为了抵御人活”太短”的风险,一种产品是为了抵御人活”太长”的风险。这样才能很好的平衡保险公司的整体运作。

那不少朋友会问,保险中的储蓄险也可以像年金一样在老年时做退休金的规划啊,那储蓄险和年金有什么不同? 哪一种更适合我?
现在为大家简单介绍一下保险和年金产品的种类:
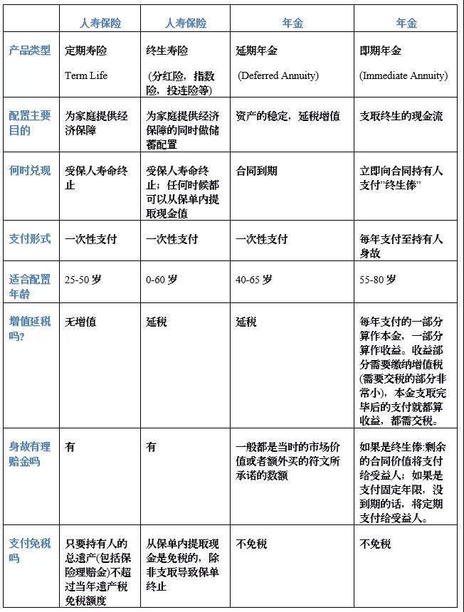
人寿保险
1
定期寿险(term life)
只保一定时期内的身故,一般为10-30年。合同期限内,除了两年内自杀不理赔之外,其他任何形式身故都予以全额理赔。合同期限一满,没有理赔的话,保单终止,保费也不会退回。 定期保险的保费非常低廉,适合需要高额保障的家庭经济支柱,或者有高额贷款的消费者。
2
终生寿险( Permanent life)
一般分为两大类: 储蓄险和非储蓄险。
在此,只分析储蓄险: 这是一个终生寿险,在缴纳足额保费的情况下,保险保终生。
保费除掉保险成本剩下的钱赚取利息,回报率不保证。储蓄值称为”现金值”。该现金值的功能:
由于保险成本是收取终生的,现金值的一部分必须用于支付未来一辈子的保险成本 – 因为你是不会缴纳一辈子的保费的;
用于做储蓄: 可以做备急金,养老金等。
储蓄险主要分三大类: 分红险,指数万能险,投连险 (当然还有按市场利率走的万能险,但是回报比指数险低)
年金
1
延期年金(Deferred Annuity)
可以一次性或分期向保险公司投入本金,保险公司每年支付利息。该利息是无需在当年缴纳增值税的。合同期到后支取时才需要纳税。一般合同期限为3-20年,期限越长,利率越高。比起一般长期定存的优势是: 利率较高,合同期限内无需缴纳增值税。
延期年金又分为:
Fixed Annuity 固定利息年金: 运作原理与长期定存雷同;
Indexed Annuity 指数年金: 保险公司承诺保本,利息根据指数的波动每年或每月锁定;
Variable Annuity 基金年金: 某些公司的此类产品不保本,但回报不封顶不设限,根据所选基金返息;也有保本型的基金年金,但会收取一定费用。
2
即期年金(Immediate Annuity)
支付保险公司一笔钱,保险公司在合同生效后就按期每年支付持有人一笔钱,承诺支付终生。一般来说,支付比例是本金的一个百分比,年龄越大配置,这个百分比就越高。

那么,这些产品相对比有什么区别或者优势?

从上表可以看到,每一个产品都有自己的优势和劣势。每个消费者由于本身的配置目的不同,预算不同,负债不同,风险承受力不同,甚至是职业稳定性不同都会导致产品配置可以千变万化。没有任何一个保险产品能解决一个消费者的大部分资产配置需求,只能根据客户的不同情况对产品的不同搭配组合来设计方案。

案例
一43岁男士,没有做过任何保险年金产品的配置。
家庭情况: 38岁太太全职主妇,两未成年孩子。有一房贷和车贷,大约负债72万美金。
年收入17万美金,每年开销14万美金。现有现金存款25万。15万的股票账户。
配置需求: 给家庭一个经济保障,最好涵盖重疾,绝症,慢性疾病;需要做退休金的储备,每年预算不超过1.7万。最好最后保险还可以作为一定的免税传承给下一代。
由于25万现金在银行也没有什么利息收入,需要一个一次性投入的产品。
分析: 由于客户需要的经济保障不但能支付房贷,还能为家庭提供至少20年的经济来源。所以需要大约250万的保障。
而25万现金不能全部投入一个理财产品 – 毕竟还要有一定的备急金随时备用。所以计划20万作为一次性投入即可。
产品配置:
1. 43岁男士,配置25年定期寿险,200万。年保费3930美金。涵盖重疾,慢性疾病,绝症理赔。
2. 43岁男士,配置50万储蓄险,年保费1.2万,缴纳15年。涵盖慢性疾病,绝症理赔。
按照5.2%的回报预计65岁支取退休金2.2万,支取20年,支取的金额是不需交税的。90岁时的免税身故理赔金为51万。
3. 20万现金投入一个14年期限的指数年金产品,即刻拿到8%的红利。以后每年回报不保证,但是本金和8% 的红利是保证不会损失的。根据该公司的过往回报来看,大概年回报率为3-4%。14年后如不退出,该年金产品还是按照合同约定的指数分配每年返息。在此期间,完全无需缴纳增值税,也没有任何成本费用。若在若干年后支取时不想一次性交税,也希望这笔钱不会在退休时耗尽,可以再放入一个即期年金,每年支取终生的现金流。
寿险和年金是不同的理财产品,具备不一样的功能。
必须根据客户的需求及预算灵活配置做不同比例的分配组合才能达到理想的效果。