免疫检查点抑制剂治疗恶性肿瘤的PET/CT评价专家共识
引用格式
中华医学会核医学分会PET学组. 免疫检查点抑制剂治疗恶性肿瘤的PET/CT评价专家共识(2020版)[J]. 中华肿瘤杂志, 2020, 42(9):697-705. DOI:10.3760/cma.j.cn112152-20200623-00590.
中华医学会核医学分会PET学组
通信作者: 李思进,山西医科大学第一医院核医学科 分子影像精准诊疗省部共建协同创新中心,太原 030001,Email:lisjnm123@163.com;吴宁,国家癌症中心 国家肿瘤临床医学研究中心 中国医学科学院北京协和医学院肿瘤医院PET/CT中心 影像诊断科 100021,Email:cjr.wuning@vip.163.com
【摘要】
免疫检查点抑制剂(ICIs)是恶性肿瘤治疗领域的重大突破,但由于其作用机制使然,出现了假性进展、超进展等特殊肿瘤应答模式,对临床治疗决策和疗效评价带来了困难与挑战。2017年,欧洲核医学年会根据已公布的临床试验数据,报道了应用F-FDG PET/CT评价肿瘤免疫治疗反应、判读免疫相关不良反应的优势。在中国,自2013年正式开始ICIs的临床研究以来,已有大量的研究数据产生,如何在肿瘤ICIs治疗中合理、规范地应用PET/CT成为亟待解决的临床和科学问题。鉴于此,由中华医学会核医学分会PET学组牵头,针对PET/CT检查规范、ICIs治疗后PET/CT图像解读、疗效评价标准等内容,在结合文献、专家经验和委员会成员内部讨论的基础上,最终达成此共识,以期带动相应领域的技术普及与推广。
【主题】
恶性肿瘤;免疫检查点;PET/CT;专家共识
基金项目:国家重点研发计划(2017YFC1308700);国家自然科学基金(81771830)
DOI:10.3760/cma.j.cn112152-20200623-00590
肿瘤免疫治疗是恶性肿瘤治疗领域的重大突破。2016年2月4日发布的美国临床肿瘤学会(American Society of Clinical Oncology, ASCO)恶性肿瘤研究进展年报将免疫治疗评为2015年恶性肿瘤研究的最大进展。目前,肿瘤免疫治疗较成功的领域和研究的热点主要集中在免疫检查点抑制剂(immune checkpoints inhibitor, ICIs)。免疫检查点是人体免疫系统中起保护作用的分子,正常情况下通过抑制T细胞分化增殖来调控免疫平衡。肿瘤组织过度表达免疫检查点分子,抑制T细胞活化增殖或诱导T细胞凋亡,导致免疫抑制性肿瘤微环境形成,使肿瘤细胞逃避机体的免疫监控和杀伤。目前,最受关注的ICIs包括细胞毒性T淋巴细胞相关抗原4(cytotoxic T lymphocyte associated antigen-4, CTLA-4)抑制剂和细胞程序性死亡受体1(programmed cell death-1, PD-1)/细胞程序性死亡受体配体1(programmed cell death-ligand 1, PD-L1)抑制剂等。目前,ICIs已经获批临床应用的恶性肿瘤包括恶性黑色素瘤、非小细胞肺癌、肾细胞癌、膀胱癌、头颈鳞癌、霍奇金淋巴瘤、胃癌、肝癌等。
然而,由于ICIs的作用机制不同,与既往的治疗手段(化疗、放疗、分子靶向治疗等)相比,肿瘤的治疗反应模式多样,除了出现延迟应答、假性进展、超进展等现象,还可能出现免疫相关不良事件(immune-related adverse events, irAEs),对临床治疗决策和疗效评价带来了困难与挑战。尽管新的实体瘤疗效评价标准(response evaluation criteria in solid tumors, RECIST),如免疫相关疗效评价标准(immune-related response criteria, irRC)、免疫相关实体瘤的疗效评价标准(immune-related RECIST, irRECIST)、实体肿瘤免疫疗效评价标准(immune response evaluation criteria in solid tumors, iRECIST)等应用于肿瘤免疫治疗,以避免误判假性进展等特殊治疗反应模式,但是国内外最新研究均表明,基于上述传统影像技术的实体瘤疗效评价标准存在评价盲区,无法及时判断超进展患者,具有一定的局限性。PET/CT是将PET与CT两种影像诊断技术有机结合在一起而形成的一种新型分子影像诊断设备,它实现了人体解剖形态成像与功能代谢成像的同机完美融合,代表了当今临床医学影像设备发展的最高水平,可以显示传统解剖影像不能反映的代谢变化信息。18-氟-2-脱氧-D-葡萄糖(18-fluoro-2-deoxy-D-glucose, F-FDG)作为葡萄糖类似物,其在体内与葡萄糖有相似的生物学行为,是临床最常用的显像剂。F-FDG PET/CT可以帮助鉴别由存活肿瘤细胞组成的肿瘤残存和炎症细胞、坏死组织和(或)纤维组织等组成的残余肿块。与RECIST标准相比,在临床试验(包括ICIs相关临床试验)中使用PET/CT相关评价标准,尤其对于评价为疾病稳定(stable disease, SD)的患者,可以更好地预测药物的治疗反应和预后。2017年,欧洲核医学年会(European Association of Nuclear Medicine, EANM)根据已公布的临床试验数据,报道了应用F-FDG PET/CT评价肿瘤免疫治疗反应、判读免疫相关不良反应的优势。
中国肿瘤免疫治疗起步晚于欧美国家,自2018年6月15日PD-1抑制剂获批首次进入中国市场以来,国内已上市8种ICIs(含4种国产药物),相关临床试验和临床研究也在大量开展。如何在ICIs治疗中合理、规范地应用PET/CT成为亟待解决的临床问题。因此,经国内相关专家多次讨论,根据自身的经验并参考文献,对肿瘤ICIs治疗应用PET/CT推荐检查规范、ICIs治疗后PET/CT图像解读、疗效评价标准等内容达成共识,旨在规范和指导PET/CT在肿瘤ICIs治疗和临床试验中的应用,更好地预测治疗反应和预后。
一、PET/CT检查规范
1. 适应证:(1)ICIs治疗前肿瘤生物学特征的预判和临床分期;(2)ICIs疗效监测和评价;(3)肿瘤复发监测和再分期。
2. 禁忌证:无绝对禁忌证。如患者怀孕(疑似或确诊),应权衡检查对患者临床决策的利弊;哺乳期妇女注射F-FDG后停止母乳喂养12h以上;尽量避开月经期。
3. 检查前准备和注意事项:(1)按规范介绍并签署PET/CT检查知情同意书(2)嘱受检者携带相关临床病历、血化验资料和外院影像学资料(包括PET/CT、MR、CT、胸片等及相应报告单),填写PET/CT问诊记录单(包括现病史、既往史、家族史、职业、吸烟史等以及诊断与治疗经过,如肿瘤标志物和病理结果,是否行手术、放射治疗和化学治疗等,是否使用骨髓刺激因子及目前的治疗情况等),尤其注意询问是否有糖尿病病史及血糖控制情况、近期感染史(3)确认是否有幽闭恐怖症,能否耐受双手臂上举且平卧15~20min(4)注射F-FDG前禁食至少4~6h,在此期间可以饮水。检查当天及前1 d应避免进行高强度的锻炼和运动,勿饮咖啡和吸烟(5)检查前常规测量身高、体重和血糖。根据EANM共识建议,对于临床应用,静脉血清葡萄糖为70~200 mg/dl(3.9~11.1mmol/L);对于临床研究,推荐静脉血清葡萄糖为126~150mg/dl(7.0~8.3 mmol/L)。血糖升高会降低肿瘤对F-FDG的摄取并增加本底摄取,如果血清葡萄糖>200mg/dl,患者应另行预约检查时间。对于注射胰岛素治疗的患者,注射F-FDG的时间应延迟至胰岛素注射2h后,具体情况视胰岛素的类型和给药途径而定,以免造成肌肉显影明显(6)避免服用止咳糖浆、双胍类药物,避免静脉输入含葡萄糖的液体(7)注射F-FDG时和注射后嘱患者放松,对于精神过度紧张的患者,检查前可给予镇静剂;注射F-FDG后,患者取卧位或坐位安静避光休息(8)注意保暖,以减少棕色脂肪摄取F-FDG,必要时可在注射F-FDG前口服氯羟安定或地西泮,减少棕色脂肪和骨骼肌对F-FDG的摄取。β-受体阻滞剂也可减少棕色脂肪对F-FDG的摄取(9)注射F-FDG 12h内远离婴幼儿,亦要避免孕妇陪伴(10)需要静脉注射CT碘增强对比剂时,应按有关要求进行处置(11)建议核医学其他检查(如骨扫描等) 3d后、消化道钡餐造影检查7d后、末次化疗结束至少10d后、升白细胞药物治疗结束2周后、手术后6周、放疗结束至少2~3个月后再行PET/CT检查。
4. 图像采集:(1)对于ICIs治疗,建议至少行2次PET/CT扫描:治疗前的基线扫描除了获得肿瘤基线代谢信息外,还可以帮助判读IrAEs;推荐ICIs治疗2~3个周期后,行第二次扫描评价治疗反应,具体时间应取决于所使用的治疗方案(2)静脉注射显像剂F-FDG,床位重叠≤30%,最低注射药物活性为14(MBp·min·bed-1·kg-1)[患者体重(kg)/每个床位采集持续时间(min·bed-1)];床位重叠>30%,最低注射药物活性为7(MBp·min·bed-1·kg-1)[患者体重(kg)/每个床位采集持续时间(min·bed-1)](3)注射部位宜选择已知病变的对侧肢体,注射药物后静息平卧60~70min,排尿后行PET/CT扫描(4)扫描范围自颅顶至股根部(恶性黑色素瘤患者应包括下肢)。先行CT扫描,PET扫描采用3D采集,经CT衰减矫正、迭代法重建后得到PET图像。常规行胸部诊断性屏气CT检查,推荐扫描层厚5.0mm,常规薄层重建,层厚0.5~1.25mm,层厚≤1.00mm时,可以无间隔连续重建;层厚>1.00 mm时,重建间隔选择准直层厚的50%~80%,纵隔窗采用标准算法(软组织算法),肺窗采用标准算法(软组织算法)或标准算法(软组织算法)加肺算法(5)同一患者行多次检查需采用同一台PET/CT扫描仪,F-FDG剂量差异在20%放射性活度之内,注射显像剂后的静息时间差异在15min以内。
二、ICIs治疗后PET/CT图像解读
1. IrAEs:IrAEs与细胞毒性药物或分子靶向药物相关的不良事件存在很大差别,几乎可以累及全身各个脏器,最常见的受累器官为皮肤、消化系统、内分泌腺,主要为免疫相关不良反应,临床表现和自身免疫性疾病有相似之处,但是患者血清中往往检测不到自身抗体,提示二者在发生机制方面存在差异。尽管严重不良事件的发生率不高,但部分为致死性,且治疗干预缺乏足够的证据支持,因此,影像医师应了解这些不良事件的存在及其影像学特征,以便获得早期诊断和及时治疗。
PET/CT较常规影像学检查可以更加敏感地检出包括结肠炎、肝炎、胰腺炎、垂体炎、甲状腺炎、肺炎、关节炎、类结节病样淋巴结炎和软组织炎症(包括肌炎、筋膜炎等)等IrAEs,除了发现相应形态学改变(包括肠壁水肿,肝脏、胰腺、垂体、甲状腺、淋巴结肿大、以间质性改变为主的肺炎性改变等)外,炎症反应导致的葡萄糖高代谢还可以帮助精准定位IrAEs的发生部位。但是,上述表现均为非特异性改变,PET/CT无法鉴别病变是否与ICIs治疗相关,因此,需要仔细对比治疗前后PET/CT形态学和代谢参数的改变,并结合相应临床以及实验室数据来判断。
2. 延迟应答:根据ICIs的机制可知免疫治疗作用需要一定的时间。首先免疫细胞的抑制状态解除,然后使T细胞活化建立免疫应答,T细胞等免疫分子通过浸润到肿瘤局部来杀伤肿瘤细胞,最后才能转化成临床可测量的抗肿瘤疗效,通常需要几周乃至数月时间,即免疫治疗的延迟应答。根据RECIST 1.1标准,CheckMate 063研究显示,PD-1抑制剂Nivolumab的中位起效时间为3.3个月。PET/CT除了可以观察形态学改变外,还可以观察到肿瘤的代谢改变。ICIs应用2个周期即可出现明显代谢改变,可以比常规影像学检查更早、更敏感地监测到肿瘤对ICIs的治疗反应。
3. 假性进展:ICIs治疗的假性进展最早是在应用CTLA-4抑制剂(Ipilimumab)治疗恶性黑色素瘤的临床试验中发现的,其后在PD-1或PD-L1抑制剂中亦被相继报道。假性进展并不是真正的肿瘤增殖,而是免疫治疗期间肿瘤内炎细胞浸润、水肿和坏死所致的肿瘤形态增大,影像学上可见肿瘤体积增大。除了免疫炎性反应,延迟应答也可能是导致肿瘤假性进展的原因之一。根据文献报道,与假性进展相关的肿瘤负荷的最大增加范围为20%~163%,irRC、irRECIST和iRECIST等免疫相关实体瘤疗效评价标准建议的时间窗(4周)亦不足以评判假性进展,单纯解剖影像无法识别假性进展。由于炎症反应,假性进展也可以引起葡萄糖代谢旺盛,引起F-FDG高摄取,目前临床亦无有效的生化或特异性显像剂可以帮助区分真性进展和假性进展,因此,假性进展对影像医师和临床医师而言都极具挑战性。需要注意的是,假性进展是一种相对罕见的现象,在黑色素瘤患者中的发病率为2.8%~15.8%,在非小细胞肺癌(non-small cell lung cancer, NSCLC)患者中为0.6%~5%,在其他肿瘤类型中更罕见(<3%),特别是应用PD-1或PD-L1抑制剂。这表明在解剖成像中看到的绝大多数患者进展是真正的进展。中国医学科学院肿瘤医院一项应用PD-1抑制剂治疗NSCLC的临床试验(注册号:ChiCTR-OIC-17013726)显示,2.5%(1/40)的患者PD-1抑制剂治疗2个周期后(距首次用药4周)形态学(根据iRECIST标准,长径增加超过20%)、代谢参数[根据实体瘤疗效的PET评价(PET response criteria in solid tumors, PERCIST)标准,应用标准瘦体重摄取峰值(peak uptake value of lean body weight, SULpeak)取代标准摄取值(standardized uptake value, SUV),SULpeak增加超过30%判断为肿瘤进展]均表现为肿瘤进展,但是肿瘤总糖酵解值(total lesion glycolysis, TLG)、肿瘤代谢体积(metabolic tumor volume, MTV)均显著降低,术后病理显示肿瘤缓解率达60%,病变主要由炎性细胞和纤维组织构成,提示应用F-FDG PET/CT多种代谢参数有助于鉴别肿瘤假性进展和真性进展。
4. 超进展:超进展是指免疫治疗后出现肿瘤快速进展的现象。2016年,Chubachi等报道了首例ICIs治疗后超进展患者,ⅡB期(T2N1M0)肺腺癌术后7年复发,应用PD-1抑制剂(Nivolumab)作为第10线药物治疗,注射3个周期(6周)后,肿瘤开始快速生长,表现为原发肿瘤明显增大,新出现肺转移和脑转移病灶;此外,在Nivolumab开始治疗8周内,血清癌胚抗原(carcinoembryonic antigen, CEA)自360.4 ng/ml升至1316.0ng/ml。与免疫治疗之前相比,该患者肿瘤负荷显著增加,因此,Chubachi等认为,肿瘤超进展与Nivolumab治疗有关。同年,Champiat等首次定义了超进展,与基线相比,在免疫治疗期间肿瘤生长率(tumor growth rate, TGR)增加超过2倍,其中TGR则主要通过免疫治疗前后CT扫描测量的肿瘤大小改变,以及发生这些变化所用的时间来进行计算,以估计肿瘤体积随时间的增加。此后,很多学者都对超进展现象进行了报道,并将其定义进行补充和完善。目前,一般认为满足以下条件可认为出现与ICIs治疗相关的超进展:(1)在ICIs治疗后首次评价即进展,至治疗失败时间(time to treatment failure, TTF)<2个月;(2)肿瘤负荷增加>50%;(3)TGR增加>2倍。
超进展的发生率在不同的肿瘤类型及不同报道中有比较大的差异,发生率为4%~29%,其发生率可能与入组人群和肿瘤类型有关。研究显示,头颈部鳞状细胞癌接受PD-1或PD-L1抑制剂治疗后,超进展的发生率最高,约为29.4%(10/34)。Ferrara等的多中心、大样本量回顾性研究显示,晚期NSCLC的超进展发生率为13.8%(56/406),其生存时间更短,预后差,中位生存时间仅为3.4个月。由此可见,超进展的预测、早期识别以及与假性进展的鉴别对ICIs在肿瘤中的临床应用提出了挑战。然而,超进展发生的分子机制尚不明确,关于相关的基因标志物的数据很少。目前仅有研究显示,MDM2或MDM4扩增和表皮生长因子受体(endothelial growth factor receptor, EGFR)突变可能是潜在的预测超进展发生的分子标志物。此外,老年患者、基线合并多个转移灶的NSCLC患者更易出现超进展。尽管PET/CT无法预测超进展,但可以早期观察到原发肿瘤的代谢改变,且可较常规影像学检查更加敏感地检出远处转移,对临床早期识别具有一定的提示意义。
三、18F-FDG PET/CT在肿瘤ICIs治疗后评价的研究现状
1. F-FDG PET实体肿瘤疗效评价标准:欧洲癌症研究和治疗组织(European Organization for Research and Treatment of Cancer, EORTC)于1999年提出了第1个基于实体瘤代谢反应的PET疗效评价标准,通过测定SUV的变化将治疗反应分为完全代谢缓解(complete metabolic response, CMR)、部分代谢缓解(partial metabolic response, PMR)、代谢稳定(stable metabolic disease, SMD)和代谢进展(progressive metabolic disease, PMD)。需要注意的是,EORTC标准没有明确定义可测量的靶病灶的大小和数量,但定义基线图像的肿瘤最大体积为感兴趣区(region of interest, ROI),并要求治疗前后应使用同一ROI。此外,该标准应用PET设备(非PET/CT)确定评价参数,采用体重矫正的SUV存在重复性差、变异大,且存在没有设置可供参考本底的不足。
2009年,Wahl等在EORTC标准的基础上拟定了PERCIST。与EORTC标准比较,PERCIST主要有以下几个变更:(1)评价参数:采用瘦体质量校正PET显像,应用SULpeak(即在1.2cm直径球体内获得1.0cm3最高值)取代SUV,减少由于脂肪含量改变而导致的误差(2)设置可供参考的本底:选择肝脏和血池作为本底,肝脏右叶勾画并计算3cm ROI的标准瘦体重摄取(standardized uptake value of lean body weight, SUL)平均值作为本底(不能包含大血管);如果肝脏异常,则选取降主动脉Z轴方向2 cm范围内的血池SUL平均值作为本底(3)定义靶病灶:靶病灶SULpeak应大于(1.5×肝脏SULmean+2.0×肝脏SD);肝脏异常时,测量降主动脉Z轴方向2 cm范围内的血池SUL平均值,靶病灶SULpeak应大于(2.0×血池SULmean+2.0×纵隔血池SD)(4)当存在多个可测量病灶时,按照病灶大小和可重复测量的原则,每个脏器最多选取2个病灶,最多不超过5个病灶;引入TLG的概念,结合了病灶容积与代谢双重信息,可作为5个以上可测量病灶的探索评价指标(5)靶病灶以外的所有病灶为非靶病灶,不可测量病灶是指未摄取F-FDG的病变(6)要求在同一中心使用同一台设备检查,同一患者各次注射F-FDG量的差异<20%,注射后60~70min采集,各次PET采集时间点相差<15min;要求肝脏、纵隔血池的SUL变动范围<20%(绝对值<0.3SUL)。
2. F-FDG PET/CT在肿瘤ICIs治疗后评价的研究现状:由于假性进展等特殊反应模式的存在,RECIST工作组于2017年发布了iRECIST标准,主要的变化是将根据RECIST标准首次评价为进展(progressive disease, PD)的患者,改评价为待证实的病变进展(unconfirmed progressive disease, iUPD);4~8周后再次评价,靶病灶进一步增大长径总和≥5 mm定义为病变进展(confirmed progressive disease, iCPD)。然而,国内外最新研究均表明,基于传统影像技术的RECIST存在评价盲区,即使是最新的iRECIST标准,仍然高估了部分iCPD。2017年,EANM根据已公布的临床试验数据,报道了应用PET/CT评价肿瘤免疫治疗反应的临床优势。尽管现有文献报道均为小样本量研究,但结果均显示了PET/CT在肿瘤免疫治疗中的临床应用价值。无论是NSCLC、黑色素瘤还是霍奇金淋巴瘤,ICIs治疗早期(4~12周)均可监测到明显的代谢改变,对预后的预测价值优于传统解剖影像;代谢参数较基线显著降低(达到PMR或CMR),提示较好的预后。Cho等和Anwar等的研究显示,代谢参数可在一定程度上弥补传统影像学评价的盲区,对于ICIs治疗21~28d,irRC标准评价为SD的黑色素瘤患者,F-FDG摄取较基线增高超过15.5%仍提示临床获益(定义为CR或PR超过4个月、或者SD超过6个月为临床获益患者);对于ICIs治疗3个月(4个周期)RECIST 1.1标准评价为PD的患者,如果新出现超过4个F-FDG高摄取病灶提示治疗失败。Goldfarb等的研究显示,RECIST 1.1标准低估了39% NSCLC患者的治疗反应,而PERCIST标准具有更好的预后预测价值。国家癌症中心的一项最新研究显示,FDG PET/CT代谢参数与NSCLC信迪利单抗(重组全人源抗PD-1单克隆抗体,Sintilimab)新辅助治疗后术后病理缓解率具有显著相关性。基线最大瘦体重校正标准摄取值(maximum uptake value of lean body weight, SULmax)与原发性肿瘤的病理缓解率呈正相关;术前多种代谢参数,包括SULmax、SULpeak、TLG、MTV,与肿瘤原发灶的病理缓解率呈负相关;以ΔSULpeak(新辅助治疗前后变化率)≤-30%为界值,预测NSCLC信迪利单抗新辅助治疗主要病理缓解率(major pathologic response,MPR)的敏感性和特异性均为100%。这一结果显示了
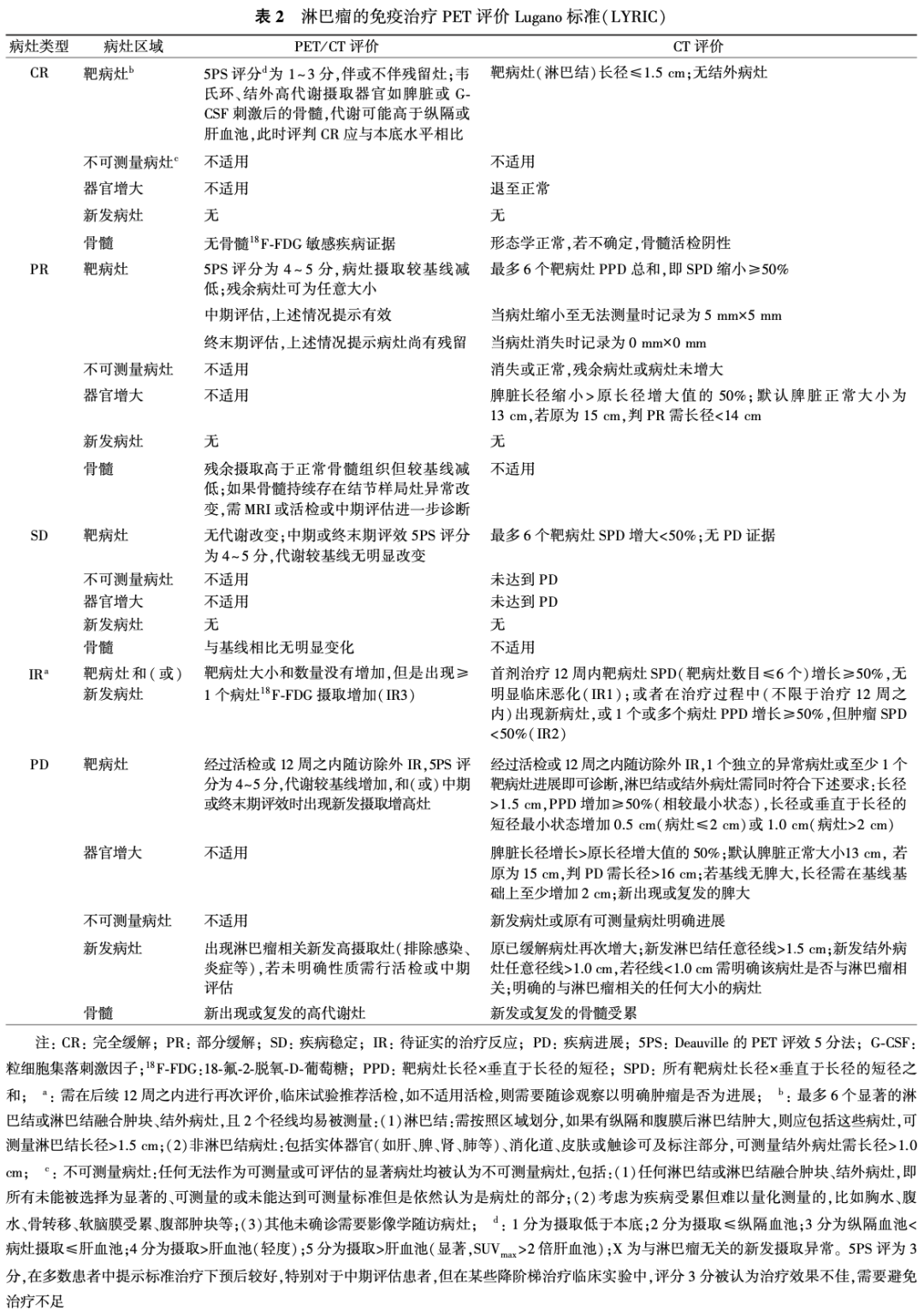
F-FDG PET/CT在肿瘤免疫治疗疗效评价和预测方面的巨大价值,同时也提示了PET/CT在筛选NSCLC免疫治疗优势人群方面的潜力。ICIs主要应用于复发或难治性霍奇金淋巴瘤,而PET/CT的相关研究报道较少。2016年,Cheson等发布了免疫相关Lugano标准(lymphoma response to immunomodulatory therapy criteria, LYRIC), 认为肿瘤对免疫治疗的延迟应答或假性进展均出现在治疗早期(12周),推荐免疫治疗后12周进行首次疗效评价,当出现下述情况定义为待证实的治疗反应(indeterminate response, IR),需在后续12周之内进行再次评价(临床试验推荐活检)以明确肿瘤是否为进展(1)IR1:首剂治疗12周内肿瘤总负荷(sum of the product of the diameters, SPD)增长≥50%,无明显临床恶化;SPD定义为所有靶病灶长径×垂直于长径的短径之和(product of the perpendicular diameters, PPD),靶病灶数目≤6个(2)IR2:治疗过程中(不限于治疗12周之内)出现新病灶,或一个或多个病灶PPD增长≥50%,但肿瘤SPD增长<50%(3)IR3:靶病灶大小和数量没有增加,但是出现一个或多个病灶F-FDG摄取增加。
四、18F-FDG PET/CT在肿瘤ICIs治疗后的推荐评价标准
对于大多数实体瘤(如NSCLC、黑色素瘤等),推荐应用实体瘤免疫治疗PET评价标准(immune PET response criteria in solid tumors, iPERCIST)评价(表1);淋巴瘤推荐应用LYRIC评价(表2)。


五、总结
综上所述,F-FDG PET/CT在评价肿瘤的免疫治疗反应、判读免疫相关不良反应等方面,较基于传统影像技术的RECIST标准具有较大的优势。在肿瘤ICIs治疗中合理、规范应用PET/CT,以期带动相应领域的技术普及与推广是制定本专家共识的主要目的。PET/CT在肿瘤ICIs治疗的临床应用中,需重点遵循以下几点:(1)建议至少行2次PET/CT扫描,且在同一中心使用同一台设备检查,同一患者各次注射F-FDG量的差异<20%,注射后等待60~70min时采集图像,各次PET采集时间点相差<15min,肝脏、纵隔血池的SUL变动范围<20%(绝对值<0.3SUL);(2)基线PET/CT成像(scan-1)在免疫治疗开始前2周内进行,首次随访扫描(scan-2)应在治疗开始后4~12周(治疗2~3个周期,具体根据临床药物类型决定);(3)影像学首次评价为PD,需要在4~8周内进行第2次随访PET/CT(scan-3),以确认疾病进展;(4)由于假性进展是一种相对罕见的现象,在黑色素瘤患者中的发生率为2.8%~15.8%,在NSCLC患者中的发生率为0.6%~5%,在其他肿瘤类型中更罕见(<3%),特别是应用PD-1或PD-L1抑制剂,故推荐临床表现与影像学检查结果综合判读;(5)对于大多数实体瘤(如NSCLC、黑色素瘤等),推荐应用iPERCIST评价;淋巴瘤推荐应用LYRIC评价。
顾问
赫捷(国家癌症中心 国家肿瘤临床医学研究中心 中国医学科学院北京协和医学院肿瘤医院胸外科)
编写指导委员会专家成员(按姓氏汉语拼音排序)
高树庚(国家癌症中心 国家肿瘤临床医学研究中心 中国医学科学院北京协和医学院肿瘤医院胸外科)
李思进(山西医科大学第一医院核医学科 分子影像精准诊疗省部共建协同创新中心)
李亚明(中国医科大学附属第一医院核医学科)
王洁(国家癌症中心 国家肿瘤临床医学研究中心 中国医学科学院北京协和医学院肿瘤医院肿瘤内科)
汪静(空军军医大学西京医院核医学科)
写作专家组组长
徐浩(暨南大学附属第一医院核医学科)
专家组成员(按姓氏汉语拼音排序)
陈跃(西南医科大学附属医院核医学科)
高树庚(国家癌症中心 国家肿瘤临床医学研究中心 中国医学科学院北京协和医学院肿瘤医院胸外科)
霍力(中国医学科学院 北京协和医学院北京协和医院核医学科)
兰晓莉(华中科技大学同济医学院附属武汉协和医院核医学科)
李林(四川大学华西医院核医学科)
李宁(国家癌症中心 国家肿瘤临床医学研究中心 中国医学科学院北京协和医学院肿瘤医院GCP中心)
李思进(山西医科大学第一医院核医学科 分子影像精准诊疗省部共建协同创新中心)
李亚明(中国医科大学附属第一医院核医学科)
刘建军(上海交通大学医学院附属仁济医院核医学科)
刘瑛(国家癌症中心 国家肿瘤临床医学研究中心 中国医学科学院北京协和医学院肿瘤医院PET/CT中心)
石洪成(复旦大学附属中山医院核医学科)
陶秀丽(国家癌症中心 国家肿瘤临床医学研究中心 中国医学科学院北京协和医学院肿瘤医院PET/CT中心)
王辉(上海交通大学医学院附属新华医院核医学科)
王洁(国家癌症中心 国家肿瘤临床医学研究中心 中国医学科学院北京协和医学院肿瘤医院肿瘤内科)
汪静(空军军医大学西京医院核医学科)
王书航(国家癌症中心 国家肿瘤临床医学研究中心 中国医学科学院北京协和医学院肿瘤医院GCP中心)
王跃涛(苏州大学附属第三医院核医学科)
吴宁(国家癌症中心 国家肿瘤临床医学研究中心 中国医学科学院北京协和医学院肿瘤医院PET/CT中心 影像诊断科)
武志芳(山西医科大学第一医院核医学科 分子影像精准诊疗省部共建协同创新中心)
徐白萱(解放军总医院核医学科)
徐浩(暨南大学附属第一医院核医学科)
应建明(国家癌症中心 国家肿瘤临床医学研究中心 中国医学科学院北京协和医学院肿瘤医院病理科)
赵军(同济大学附属东方医院核医学科)
朱小华(华中科技大学同济医学院附属同济医院核医学科)
朱朝晖(中国医学科学院 北京协和医学院北京协和医院核医学科)
左长京(海军医科大学长海医院核医学科)
执笔人(按姓氏汉语拼音排序)
陶秀丽(国家癌症中心 国家肿瘤临床医学研究中心 中国医学科学院北京协和医学院肿瘤医院PET/CT中心)
吴宁(国家癌症中心 国家肿瘤临床医学研究中心 中国医学科学院北京协和医学院肿瘤医院PET/CT中心 影像诊断科)
张泽伟(国家癌症中心 国家肿瘤临床医学研究中心 中国医学科学院北京协和医学院肿瘤医院PET/CT中心)