重大发现!饮食与癌症风险之间存在分子联系,类似于高胆醇和心脏病风险增加之间的联系
一个国际研究小组发现,肉类和奶制品饮食与血液中抗体的形成之间存在直接的分子联系,而抗体会增加患癌症的几率。这种联系可以解释为什么大量食用奶制品和红肉的人患癌症的几率很高,类似于高胆固醇和心脏病风险增加之间的联系。
该研究由特拉维夫大学乔治怀斯生命科学学院Shmunis生物医学和癌症研究学院的细胞研究和免疫学系Vered Padler-Karavani博士牵头开展。目前,该研究结果已在BMC Medicine发表。
Neu5Gc是一种在哺乳动物组织中发现的糖分子,但在家禽和鱼类中没有。人类在婴儿期第一次接触乳制品和肉制品时产生针对Neu5Gc的抗体。虽然已知这些抗体会增加患癌症的风险,特别是结肠癌的风险,但还没有发现抗体与肉类和奶制品消费之间存在直接联系。
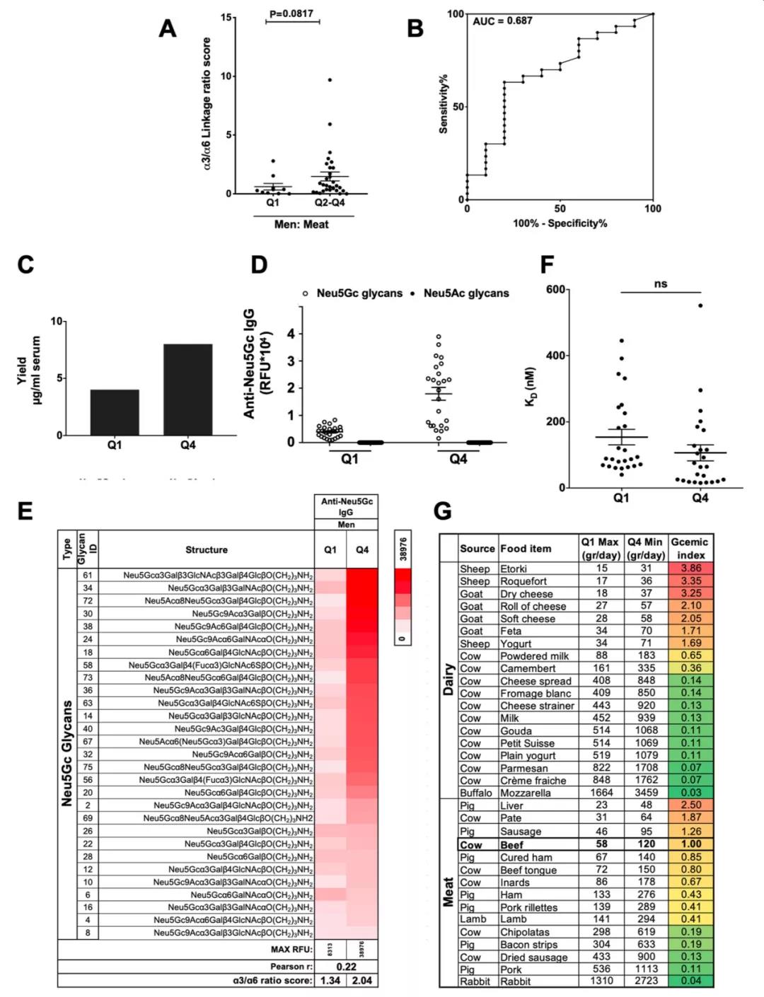
本研究中,研究人员使用了来自法国开展的一项广泛的全国性营养调查——NutriNet-Sante研究的样本。研究人员测量了法国饮食中常见的各种乳制口和肉类食品中Neu5Gc糖的含量,并计算了19 621名在线报告其所有食物摄入量的18岁及以上成人每日的Neu5Gc摄入量(图1)。随后,研究人员抽取120名参与者的代表性样本,检测其血液中Neu5Gc抗体的水平(图2)。


基于上述检测数据及对法国各种食品中Neu5Gc糖的定量分析,研究人员创建了“Gcemic指数”。根据这一指数,将那些过量食用会导致抗体增加,并可能增加患癌症风险的食物进行排名。
研究人员发现,从红肉和奶酪中大量摄入Neu5Gc与增加癌症风险的那些抗体水平的升高之间存在显著的相关性(图3,图4,图5)。多年来,人们一直在努力寻找其中的联系,但没有人找到。在本研究中,研究人员首次找到了分子上的联系,这得益于测量血液中抗体的方法的准确性以及法国饮食问卷的详细数据。
研究人员指出,这种组合的方法可以让研究人员预测,摄入大量红肉和奶酪者将有更高的抗体水平和不同的多种抗体,因而可能癌症风险更高,尤其是结直肠癌的风险。而其他癌也是如此。



来源
Salam Bashir et al, Association between Neu5Gc carbohydrate and serum antibodies against it provides the molecular link to cancer: French NutriNet-Santé study, BMC Medicine(2020). DOI: 10.1186/s12916-020-01721-8