神经内分泌肿瘤文献速递与专家点评
目录

疗效
1、定量的68 Ga-DOTATATE PET/CT预测胃肠胰神经内分泌肿瘤对生长抑素类似物治疗的反应
68 Ga-DOTATATE Positron Emission Tomography-Computed Tomography Quantification Predicts Response to Somatostatin Analog Therapy in Gastroenteropancreatic Neuroendocrine Tumors
Oncologist [IF=5.025]
该文是发表在《Oncologist》的一项回顾性研究,研究者旨在评估68Ga-DOTATATE PET/CT预测SSA治疗胃肠胰神经内分泌肿瘤(GEP-NETs)反应的能力。
该研究回顾性分析了108例接受68Ga-DOTATATE PET/CT扫描的G1-2级GEP NETs患者的基线特征、最大标准摄取值(SUVmax)和无进展生存期(PFS)数据。通过受试者操作特性曲线分析,得到了患者分层的最佳SUVmax截止值。用Kaplan-Meier生存分析比较高、低SUVmax组的PFS。用单因素和多因素Cox回归分析基线特征和SUVmax对PFS的影响。
该研究结果显示,低68Ga-DOTATATE-SUVmax预测治疗失败的敏感性为39%,特异性为98%。SUVmax<18.35与较短的PFS相关,这一现象在未经SSA治疗患者的亚组分析中依然存在。在多因素分析和G1-2级GEP-NETs的亚组分析中,低SUVmax是早期治疗失败的唯一预测因子(HR,6.85)。
68Ga-DOTATATE PET/CT低SUVmax可孤立预测高分化G1-2级GEP-NET患者SSA单药治疗的早期失败。常规68Ga-DOTATATE-PET/CT具有很高的特异性,可以很容易地识别出SSA治疗缺乏预期获益的患者。基于68Ga-DOTATATE正电子发射断层扫描成像,临床医生可以更好地告知患者生长抑素类似物治疗胃肠胰神经内分泌肿瘤的预期获益,并对替代方案进行积极的讨论,尤其是在难以获得治疗的情况下。

图1. 生长抑素类似物(SSA)单药治疗G1-2级胃肠胰神经内分泌肿瘤患者无进展生存率的生存分析,基于68Ga-DOTATATE最大SUV(SUVmax)临界值为18.35。低SUVmax组的无进展生存期明显更短,(A)所有108例患者(Mantel-Cox检验p<0.0001)(B)30例先前未经SSA治疗患者(p=0.019)。缩写:SUV,标准化摄取值。
表1. 单用SSA治疗胃肠胰神经内分泌肿瘤患者疾病进展的危险/保护因素

80%分化好的神经内分泌肿瘤(NET)表达生长抑素受体,尤其是SSTR2,基于这一特点,有了目前针对NET最主要的检查68Ga-DOTATATE-PET-CT和最主要的治疗药物长效生长抑素类似物(SSA,包括长效奥曲肽和长效兰瑞肽)。
长效生长抑素类似物是晚期神经内分泌瘤首选的一线治疗药物,其最大的特点是安全性好,在控制肿瘤进展的同时,又可以保证病人的生活质量,但如何预测其疗效是近些年大家关注的一个方向,2019年临床肿瘤学杂志(Journal of Clinical Oncology,JCO)发表了一篇建立SSA类药物疗效预测模型的文章,该研究提出由ki-67指数、中性粒细胞/淋巴细胞比值、原发部位、肝转移负荷、腹膜转移、骨转移、碱性磷酸酶、SSA治疗前疾病进展状态以及功能性症状组成预测模型,可以很好的预测SSA类药物疗效,但没有提及SSTR受体的情况,考虑到SSA是作用于SSTR受体的药物,该受体的表达情况应该对SSA疗效有一定影响,因此,治疗前评估SSTR表达是很有必要的。68Ga-DOTATATE-PET-CT是目前最能展现SSTR受体表达情况的一个检查,其SUV值可以代表SSTR的表达强度。基于这一点,该检查结果对SSA类药物的疗效应该有预测作用,这篇新近发表在Oncologist上的这篇研究通过ROC曲线将SUV值的界值设定为18.35,在单因素和多因素分析中显示SUV值低于18.35的病人,SSA作用有限,PFS时间明显短于SUV值高于18.35的病人,该结果可以说明,68Ga-DOTATATE-PET-CT可以很好的预测SSA类药物疗效。但考虑到肿瘤的SSTR表达的异质性,68Ga-DOTATATE-PET-CT的SUV值往往只是代表最高的部位,不能代表全部病灶情况,是否有更好的预测指标以及如何与发表于JCO中的预测模型相结合可能是研究方向。
通过本研究结果,可以提示该研究在临床工作中看68Ga-DOTATATE-PET-CT结果时,不但要看报告的结论中是否有生长抑素受体表达,还要关注各个部位肿瘤的SUV值情况,如果表达比较低,在用SSA类药物时需要警惕早期进展,及时换其他药物治疗。
2、长效奥曲肽对神经内分泌肿瘤患者Tregs和MDSC细胞的影响:一项关键的前瞻性研究
Effect of Octreotide Long-Acting Release on Tregs and MDSC Cells in Neuroendocrine Tumour Patients: A Pivotal Prospective Study
Cancers(Basel) [IF=6.126]
这是发表在《Cancers(Basel)》的一项前瞻性研究,旨在探讨长效奥曲肽(OCT LAR)对免疫系统,尤其是Tregs和MDSC细胞的影响。
该研究发现,与健康供体相比,NENs患者的循环Tregs升高,OCT LAR可显著降低总Tregs水平和三个功能性Tregs群:nTregs、eTregs和非Tregs的水平。此外,OCT LAR治疗可抑制其余Tregs的功能,显著降低PD1、CTLA4和ENTPD1的表达。研究报道了OCT LAR治疗患者循环MDSC细胞的变化趋势。该研究的结果表明,OCT LAR对Tregs的影响可以使患者的免疫系统平衡朝着持久的抗肿瘤免疫监视方向发展,从而长期控制NENs疾病。

图1。奥曲肽LAR治疗期间Treg细胞和Treg亚群减少:(a)流式细胞术分析具有代表性的样本,显示1个月和6个月治疗后患者循环Treg减少(b-e)奥曲肽LAR治疗1个月(T1M)和6个月(T6M)后外周Treg、幼稚Treg、效应Treg和非Treg降低。Treg以T细胞CD4+CD25+CD127lowFoxP3+的百分比表达(b);幼稚Treg以Tregs CD127lowFoxp3intCD45RA+的百分比表示(c);效应Tregs表示为CD127lowFoxp3hiCD45RA-Tregs的百分比(d);非Treg以CD4+CD25 +CD127lowFoxp3intCD45RA-的百分比表达。* p<0.05;** p<0.005;***p< 0.0005。

图28. 研究提出的OCT LAR对免疫细胞的作用机制。T0—奥曲肽治疗前; OCT, 奥曲肽
预后
3、胰腺神经内分泌肿瘤患者术前高空腹血糖预示预后不良
High pre-operative fasting blood glucose levels predict a poor prognosis in patients with pancreatic neuroendocrine tumour
Endocrine [IF=3.235]
由复旦大学附属肿瘤医院虞先濬教授团队发表在《Endocrine》的一项回顾性队列研究,研究了既往无糖尿病的胰腺神经内分泌肿瘤(panNET)切除患者的空腹血糖(FBG)水平的预后意义。
该研究采用回顾性队列方法,对201例根治性非功能性PANNET患者进行研究,并对164例既往无糖尿病的患者进行了进一步的研究。FBG大于5.6 mmol/L被定义为FBG水平升高(否则为正常)。采用Kaplan-Meier法和log-rank检验评估生存率。采用Cox回归模型对生存率进行多因素分析。
该研究发现,在既往无糖尿病的panNET患者中,高FBG水平与总生存期(OS;p=0.019)和无复发生存期(RFS;p=0.011)显著相关。与正常血糖患者相比,多因素分析提示,高FBG水平的患者死亡率和复发风险比(HRs)分别为12.19(95% CI=1.15-128.78,p=0.038)和2.43(95% CI=1.03-5.72,p=0.042)。
基于此,该研究提示,术前FBG水平大于5.6mmol/L与panNET根治术后OS和RFS转移有关。

图1. a空腹血糖水平高和低(N=164)患者总体生存率的Kaplan-Meier曲线。b空腹血糖水平高和低的患者(N=164)无复发生存率的Kaplan-Meier曲线。P值源自Log-rank检验。FBG,空腹血糖。
表1.OS和RFS的单因素和多因素分析(N=164)

OS:总生存期, RFS: 无复发生存期, CI:置信区间, HR:风险比;* P< 0.05表示显著统计学意义。a,1例患者没有肿瘤分级资料;b,1例患者没有肿瘤大小的数据;c,14例患者没有淋巴结转移的资料;d,10例患者无周围神经浸润资料;e,10例患者无血管侵犯资料;f,19例患者无胰腺萎缩的资料。
机制
4、二甲双胍和依维莫司:一种很有前景的神经内分泌肿瘤治疗组合
Metformin and Everolimus: A Promising Combination for Neuroendocrine Tumors Treatment
Cancers(Basel) [IF=6.126]
发表在《Cancers(Basel》的一项体外研究,评估了二甲双胍和依维莫司联合用药对NET细胞增殖、凋亡、集落形成、细胞活力、NET球形生长以及Akt和mTOR通路的影响,并培养耐依维莫司的NET细胞以进一步研究该联合用药。
该研究发现,二甲双胍联合依维莫司在抑制胰腺NET(PAN-NET)细胞增殖方面优于单药治疗(-71%±13%,p < 0.0001),而对肺神经内分泌肿瘤(PNT)细胞增殖无叠加作用。联合治疗在抑制两种细胞系的集落形成、细胞存活率、NET球形生长速率和mTOR磷酸化方面均比单药治疗更有效。在PAN-NET细胞系中,二甲双胍不影响Akt的磷酸化;相反,它显著降低了PNT细胞系中Akt的磷酸化水平。通过对依依维莫司耐药的NET细胞的研究证实,二甲双胍通过两种不同的途径维持其作用:依赖于Akt或不依赖于Akt,这取决于细胞类型,两者都会导致mTOR抑制。
该研究提示,依维莫司和二甲双胍联合应用于NET细胞的良好效果,该研究这为依维莫司与二甲双胍联合在NET患者中的应用提供了理论依据。

图1. 二甲双胍和依维莫司对神经内分泌肿瘤细胞增殖和凋亡的影响(A,B)为了测量细胞增殖,该研究用二甲双胍10mm和依维莫司10nm单独或联合培养原代NET细胞24小时,然后用BrdU培养24小时(C,D)为了测量细胞增殖,QGP-1和H727细胞系分别与二甲双胍(1-10 mM)和依维莫司(10-100 nM)单独或联合培养24小时,然后用BrdU处理2小时(E,F)该图显示了二甲双胍(10mm)和依维莫司(10nm)单独或联合治疗后凋亡细胞的百分比。只有二甲双胍10mm能显著提高细胞凋亡率。

图2. 二甲双胍(Met)和依维莫司(Eve)对QGP-1和H727细胞活性的影响(A, B)将细胞与二甲双胍(50μm、100μm、400μm)孵育,依维莫司(10 nM)处理,或依维莫司(10 nM)与二甲双胍(50μm、100μm、400μm)联合处理7天。与单药相比,二甲双胍400μm和依维莫司10nm联合治疗可有效降低两种细胞系的生存能力。

图3. 二甲双胍(Met)和依维莫司(Eve)对QGP-1和H727细胞mTOR和Akt磷酸化的影响(A,B)磷酸化mTOR的代表性免疫印迹显示,在两种细胞系中,二甲双胍和依维莫司联合应用对mTOR的抑制作用比各药单一疗法更有效(C)磷酸化Akt的免疫印迹显示二甲双胍不影响QGP-1细胞系中Akt的磷酸化。图中显示了标准化为管家基因GAPDH的定量磷酸化Akt(3个孤立实验的平均值±SD)(D)磷酸化Akt的免疫印迹显示二甲双胍显著降低H727细胞株Akt磷酸化。

图4. 二甲双胍(Metformin,Met)继续在QGP-1-R和H727-R细胞的增殖、细胞周期和凋亡中发挥其抗癌作用(A,B)用二甲双胍(1~10 mM)和依维莫司(Eve 10~100nm)或两者联合作用24 h,然后用BrdU处理2 h,观察细胞增殖情况(C,D)用二甲双胍(10mm)和依维莫司(10nm)或两者联合作用24h后,用流式细胞仪分析细胞周期(E,F)与QGP-1-R和H727-R细胞基础值相比,单独或联合使用二甲双胍(10 mM)和依维莫司(10 nM)治疗后凋亡细胞的百分比。只有二甲双胍10mm能显著促进细胞凋亡。

图5. 二甲双胍(Met)对QGP-1-R和H727-R细胞mTOR和Akt磷酸化的影响(A,B)磷酸化mTOR的免疫印迹显示二甲双胍继续抑制依维莫司耐药QGP-1-R和H727-R细胞的mTOR磷酸化(C,D)二甲双胍和依维莫司单独或联合孵育后p-Akt的免疫印迹。二甲双胍对QGP-1-R细胞的Akt磷酸化没有影响,相反,H727-R细胞的p-Akt显著降低。

图6. 二甲双胍和依维莫司对QGP-1和H727细胞作用机制的示意图。二甲双胍通过50-AMP活化蛋白激酶(AMPK)依赖或孤立的途径发挥作用,导致mTORC1复合物抑制。依维莫司抑制mTOR磷酸化,但其长期使用受到耐药性发展的限制,可能是由于Akt信号的激活。二甲双胍和依维莫司联合应用可诱导更有效的mTOR阻断,并可能抵消依维莫司引发的耐药机制(A)在QGP-1细胞中,二甲双胍不抑制Akt磷酸化,可能通过AIP途径降低mTOR磷酸化(B)在H727细胞中,二甲双胍降低Akt磷酸化以抑制mTOR磷酸化。
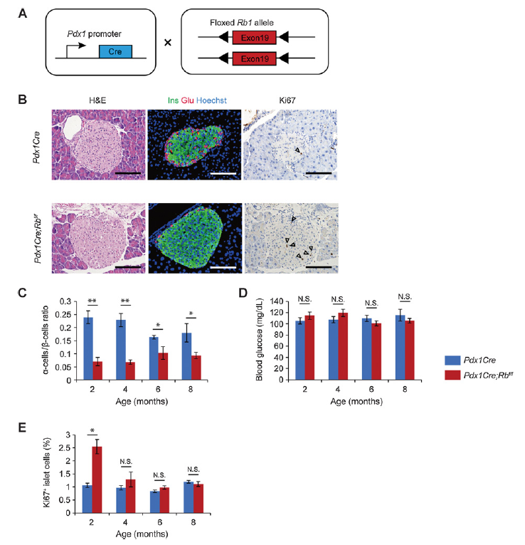
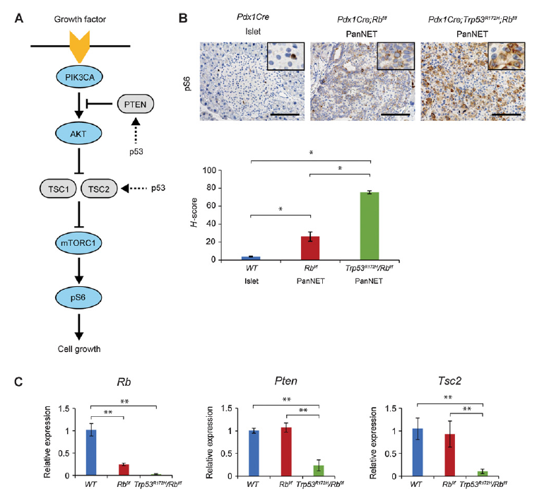
5、Rb和p53在胰腺神经内分泌肿瘤的发生发展中起着不同的作用
Rb and p53 Execute Distinct Roles in the Development of Pancreatic Neuroendocrine Tumors
Cancer Res [IF=9.727]
发表在《Cancer Res》的一项动物研究,使用基因工程小鼠模型来研究PanNET的形成机制。
该研究发现,尽管小鼠Rb基因(Pdx1-Cre;Rbf/f)的胰腺特异性缺失对胰腺外分泌细胞没有影响,但8个月龄时胰岛细胞的&α;-细胞/&β;-细胞比率降低。长期观察(18~20个月)期间,小鼠形成分化良好的PanNET,Ki67标记指数为2.7%。相反,胰腺特异性诱导的p53突变(Pdx1-Cre;Trp53R172H )对胰腺外分泌和胰腺组织无影响,但同时诱导p53突变和Rb基因缺失(Pdx1-Cre;Trp53R172H;Rb f/f)导致了侵袭性PanNET的形成,在短期(4个月)内Ki67标记指数为24.7%。在Pdx1-Cre;Trp53R172H;Rbf/f小鼠胰岛细胞中,mTOR途径负调控因子Pten和Tsc2的mRNA表达显著降低,随后形成的PanNET证实了mTOR途径的激活。因此,通过对Rb和p53基因的调控,研究建立了小鼠从发育不良胰岛到惰性PanNET和侵袭性转移性PanNET的多步骤进展模型。
这些结果表明Rb和p53在PanNET的发生发展过程中有着不同的作用。胰腺特异性操控的Rb和p53基因诱导胰岛细胞恶性转化,从微腺瘤到惰性(G1级)和随后的侵袭性PanNET(G2-3级)。

图1. Rb缺陷对胰岛细胞的影响。A,产生Pdx1-Cre;Rbf/f小鼠的实验策略。箭头,转录方向;楔形箭头,loxP位点。B,2个月龄的Pdx1-Cre和Pdx1-Cre;Rbf/f小鼠胰岛细胞的苏木精和伊红(H&E)、IHC和免疫荧光染色。箭头,Ki67阳性细胞。比例尺,100mm。C,2、4、6和8个月龄Pdx1-Cre和Pdx1-Cre;Rbf/f小鼠(N=3–5)胰岛细胞的&α;细胞/&β;细胞比率。D, 2、4、6和8个月龄Pdx1-Cre和Pdx1-Cre;Rbf/f小鼠(N=10-14)禁食4小时后的血糖水平。E, 2、4、6和8个月龄Pdx1-Cre和Pdx1-Cre;Rbf/f小鼠(N=3–5)中的Ki67阳性胰岛细胞。*P<0.05;**P<0.01;N.S.,无显著性。

图2. mTOR通路在Pdx1-Cre、Rbf/f和Pdx1-Cre、Trp53R172H、Rbf/f胰岛细胞和PanNETs中的逐步上调。A.该研究中发现的抑制mTOR信号通路的p53靶基因的示意图。B. mTOR通路的激活,通过免疫组化方法分析Pdx1-Cre胰岛、Pdx1-Cre、Rbf/f PanNETs、Pdx1-Cre、Trp53R172H、Rbf/f PanNETs中pS6表达的H-score。比例尺,100mm。在这些细胞中,pS6表达的H-score呈逐步升高的趋势。C,Pdx1-Cre(N=3), Pdx1-Cre;Rbf/f (N=3), 和Pdx1-Cre;Trp53R172H;Rbf/f (N =4) 3 ~ 8月龄小鼠分离的胰岛细胞qRT-PCR检测。*P< 0.05;**P < 0.01。
复发模式监测
6、直肠神经内分泌肿瘤内镜切除后的复发模式及监测策略
Recurrence pattern and surveillance strategy for rectal neuroendocrine tumors after endoscopic resection
J Gastroenterol Hepatol [IF=3.437]
发表在《J Gastroenterol Hepatol》的一项回顾性研究,旨在评估直肠神经内分泌肿瘤(NETs)内镜下切除术后的预后并优化监控策略。
该研究回顾性分析2013年1月至2018年4月在三星医疗中心接受内镜治疗的337例直肠NETs患者的资料。患者平均随访时间为35.0个月(最小-最大值:12.0-88.3)。329例(97.6%)肿瘤≤1cm,8例(2.4%)肿瘤直径>1cm。9例(2.7%)患者诊断为同时性直肠NETs。13例(3.9%)患者的切缘呈阳性。不管采取何种挽救性治疗,这些患者都没有复发。9例(2.7%)患者诊断为异时性直肠NETs。异时性病变与初始诊断时同时性病变的数目有关(P<0.001,HR=1.75,95% CI=1.38-2.23)。该研究未发现肠外转移。
该研究结果提示,虽然建议使用计算机断层扫描对转移性病灶进行初步筛查,但对于较小的非转移性直肠NETs,重复成像检测结肠外复发是不必要的。然而,对于检测异时性直肠NETs,定期的内镜随访似乎是合理的,特别是在已有同时性直肠NETs的情况下。

图1. Kaplan-Meier估计初诊时同时性神经内分泌肿瘤(NETs)的累积异时性复发发生率。
表2.异时性复发的Cox回归分析
