四张罚单233万元,未来“卓越保险战略”解忧?
新任党委书记、董事长罗熹上任2个月后,中国人保集团于11月12-13日在北京召开2020年度战略研讨会,确定了“卓越保险战略”和“1+7”战略框架。
新的顶层设计本该让人充满期待。而就在5天后,浙江银保监局却一口气公布了人保财险浙江省分支机构的四张罚单,剑指三项违法违规行为。加之今年以来已领的多张罚单和超千万元罚款,这让人不禁质疑,一个多项违规且屡罚不改的公司,如何践行“卓越保险战略”?
当然,鉴于监管处罚的滞后性,尚不可断言其对人保新战略的影响,毕竟,通常罚单都是在进场检查后半年左右才会公布,如换一个角度看,或许此次集中处罚更有利于人保加速出清不合规行为,便于新战略的落地。
01
浙江银保监局四张罚单合计罚没233万元
针对财险市场出现诸多相互交织、由来已久的问题,监管机构重磅出击,今年1-10月保险业罚单数量与罚金“双升”。尤其是监管分局的罚单频出,折射出了分支机构治理的难题。
在积极拓展业务、抢占市场的同时,人保财险一直都是罚单榜上的常驻嘉宾。据不完全统计,今年以来人保财险各地分支机构被罚金额超千万元。其违规行为主要为:虚构保险中介业务套取费用、给予投保人保险合同外利益、未如实记录保险业务事项等。
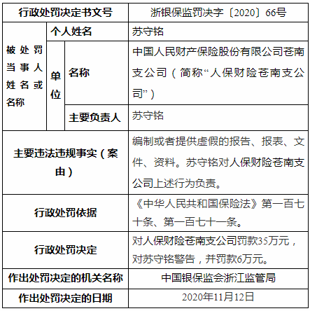
浙江银保监局11月18日在位点披露的四张罚单,分别涉及人保财险浙江省分公司、温州市分公司、杭州市余杭支公司以及苍南支公司,以上公司各被罚款60万元、50万元、50万元及35万元,相关当事人也处以罚款12万元、10万元、10万元以及6万元,合计233万元。




从主要违法违规事实来看,除了人保财险浙江省分公司因“未按照规定使用经批准或者备案的保险条款、保险费率;拒不依法履行保险合同约定的赔偿或者给付保险金义务”而受罚,其他三家分支公司的受罚原因均为“编制或者提供虚假报告、报表、文件、资料”。
虚列费用等问题已经是老生常谈的顽疾,而从人保财险浙江省分公司拒不依法履行保险合同约定的赔偿或者给付保险金义务的行为,不难看出财险一哥在机构管理方面存在一定的缺陷,也与集团刚公布的“1+7”战略框架中“始终保持人民保险的发展理念”背道而驰。
02
“卓越保险战略”能走多远?
“3411工程”犹在眼前
2020年度战略研讨会上,董事长罗熹以《建设卓越新保险 服务发展新格局》为题作主旨演讲。为配合“卓越保险战略”,人保集团还敲定了“1+7”发展框架。
“1”是指“卓越保险战略”,“7”是指七大举措,具体包括:始终保持人民保险的发展理念、履行服务国家战略的历史责任、提升财险创新驱动的市场优势、打造全面风险管理的服务平台、健全市场化运作的管理体制、建立指趾化支撑的发展基础、提高现代国有企业的治理能力。
两年前类似的战略发布会犹在眼前。时任中国人保董事长缪建民,会上首次对外阐述了中国人保“3411”工程的内容,其中:“3”指财险、寿险和健康险3家子公司转型,“4”指创新驱动发展、指趾化、一体化和国际化四大战略,两个“1”分别指打好一场中心城市攻坚战和守住一条不发生系统性风险的底线。
今年7月23日,中国人保在召开2020年半年工作会议,会议明确坚持年初既定的目标任务不动摇,坚持稳中求进的总基调不动摇,坚持向高质量发展转型的“3411工程”不动摇。
在8月24日举行的2020年中期业绩发布会上,各界都十分关注随着缪建民的离任,“3411工程”的下半场将如何推进,会否进行调整?而针对这一热点问题,中国人保集团副董事长、总裁王廷科表示:“下一步,我们公司不仅不会动摇,而且要加快、加强、加力推进‘3411’向纵深发展。”
谁曾预想不到3个月的时间,坚持推进“3411工程”的言论已成历史。在11月的2020年度战略研讨会上,除了新的“卓越保险战略”,人保集团还确定了的“十四五”战略规划以及2035年远景目标。什么样的战略能引领着人保集团走到2035年?大概率并不会是“卓越保险战略”。