血液科的侵袭性真菌病怎么治?最新指南这么说

中国侵袭性真菌感染工作组参照欧洲癌症研究和治疗组织-感染性疾病协作组(EORTC-IDG)和美国真菌病研究组(MSG)标准、美国抗感染学会(IDSA)指南及欧洲白血病抗感染委员会(ECIL)指南,在我国原有《血液病/恶性肿瘤患者侵袭性真菌病(IFD)诊断标准与治疗原则》基础上进行了2020年第六次修订版的制定。
本版诊治原则对流行病学部分进行了相应修订,诊断体系上保留了确诊、临床诊断、拟诊及未确定的诊断分层;治疗方面则仍按预防治疗、经验治疗、诊断驱动治疗及目标治疗的策略进行修订;新增了体外药敏试验、治疗性药物浓度监测相关内容。
流行病学
1. 血液病/恶性肿瘤患者IFD流行病学特征
国内前瞻性、多中心流行病学研究显示:
● 接受化疗血液恶性肿瘤、造血干细胞移植、肿瘤分子靶向治疗[尤其是布鲁顿酪氨酸激酶(BTK)抑制剂]患者,IFD发生率较高。
● 念珠菌和曲霉菌是血液病患者IFD最常见致病菌,真菌血症以念珠菌多见。肺部IFD以丝状真菌为主,其中曲霉菌为主要致病菌。
中国医院侵袭性真菌病监测网(CHIF-NET)2015-2017年监测数据显示,从全国77家医院念珠菌血症患者中分离鉴定出的4010株念珠菌中,最常见病原菌依次为白念珠菌、近平滑念珠菌、热带念珠菌、光滑念珠菌等,但在内科住院病房分离的菌株中,最常见为热带念珠菌。
国内CAESAR研究显示,在血液病化疗患者IFD病原菌以念珠菌为主;而在造血干细胞移植病例中确诊和临床诊断IFD且明确病原学的患者中,曲霉菌占的比例最高,念珠菌次之,毛霉菌相对少见。白念珠菌和近平滑念珠菌对唑类药物敏感性总体保持敏感,但热带念珠菌对氟康唑和伏立康唑的敏感性下降,光滑念珠菌对伏立康唑的敏感性下降。另外,随着唑类药物预防的广泛应用,非曲霉属丝状真菌的比例呈现升高趋势。
2. 血液病/恶性肿瘤患者IFD危险因素和评估
表1 危险因素和评估

表2 血液恶性疾病化疗患者7个IFD孤立危险因素

表3 接受异体造血干细胞移植患者5个IFD相关孤立危险因素

诊断标准
IFD诊断分为确诊、临床诊断、拟诊和未确定4个级别。
表4 侵袭性真菌病诊断级别和相应抗真菌治疗策略

表5 确诊侵袭性真菌病的诊断标准

表6 临床诊断侵袭性真菌病的诊断标准

IFD治疗
IFD的治疗可分为预防治疗、经验治疗和诊断驱动治疗、目标治疗及辅助治疗、真菌药敏试验及治疗性药物浓度监测六个部分。
表7 IFD预防治疗用药

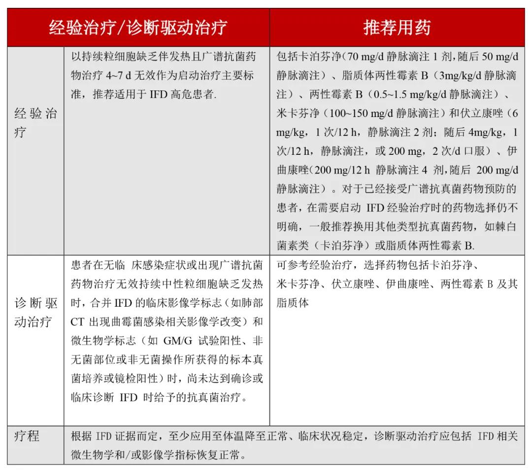
表8 经验治疗推荐用药

此外,临床适当减停免疫抑制剂,粒细胞集落刺激因子应用和/或中性粒细胞输注及必要时手术干预均属于IFD辅助治疗手段。进行真菌药敏试验以及治疗性药物浓度监测有助于减少抗真菌预防或治疗的失败率。
IFD目标治疗
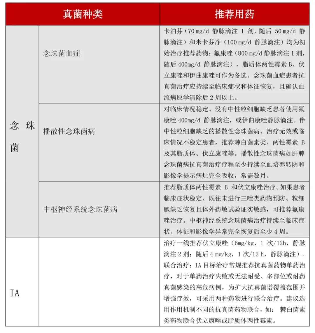
表9 根据真菌种类的推荐用药

IFD疗效评估
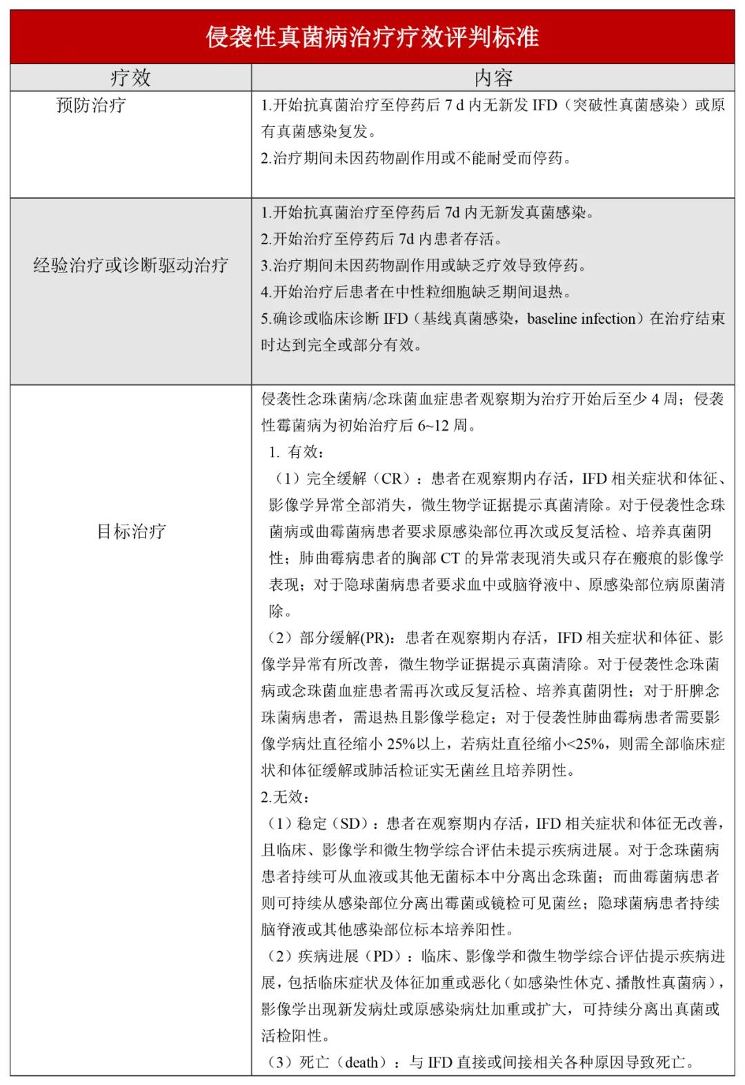
表10 IFD疗效评判

参考文献:
中国医师协会血液科医师分会,中国侵袭性真菌感染工作组.血液病/恶性肿瘤患者侵袭性真菌病的诊断标准与治疗原则(第六次修订版)[J].中华内科杂志,2020,59(10):754-763.DOI:10.3760/cma.j.cn112138-20200627-00624.