放疗联合PD-1,恰当的时候与剂量才“事半功倍”
在肿瘤治疗上,我们有手术、化疗、放疗、靶向药物、免疫治疗药物等。很多时候患者需要同时使用两种以上的治疗措施,以希望尽可能多地消灭肿瘤细胞。有的时候“1+1>2”,但如果两种治疗措施使用的时机不对,就难以起到协同作用,甚至是“1+1<1”。今天癌度跟大家来聊一下放疗与免疫治疗的结合。
01
放疗与免疫治疗可互相助力的原理
免疫治疗无疑是最近大火的治疗措施,为增加免疫治疗的疗效,医学工作中开始尝试将其他治疗措施与免疫治疗联合,如化疗联合PD-1,放疗联合PD-1等 。放射治疗可对局部肿瘤病灶进行杀伤,同时还可以释放肿瘤特异性抗原,这些抗原可以促进免疫细胞的识别,进而提升免疫治疗的疗效。
但是首先需要明确,不是所有的放疗对免疫治疗都有促进作用。在之前传统的放射治疗时代,照射的区域比较大,有较多的骨髓造血细胞被放疗的射线所影响,导致血液的白细胞数量减少,放疗引起了免疫抑制的作用。随着放射治疗技术的进步,照射区域变得精确起来,射线照射到正常组织的体积和剂量都大大降低,因此引发的免疫抑制作用逐渐降低。如立体定向放疗对血液白细胞的影响就比较微弱,这一点就给了放疗联合免疫治疗以实现“1+1>2”成为了可能。
放疗对免疫治疗的影响,可以归为以下几个方面:
1. 放疗射线杀死肿瘤细胞,导致释放肿瘤特异性抗原,通过一系列机制,增强了人体获得性免疫反应。也就是无PD-1类药物参与下,放疗对人体自身免疫系统的正面影响。
2. 放疗可以改变肿瘤微环境,对肿瘤病灶的血管产生影响,使得免疫细胞可以更多浸入肿瘤病灶,发挥免疫杀伤作用。
3. 放疗可以调控免疫检查点配体如PD-L1的表达,以增加最近大火的PD-1类药物的治疗效果。需警惕的是如果放疗分隔模式和肿瘤类型特殊,放疗会降低PD-L1表达,降低PD-1类抗体的疗效。

总结起来,放疗对免疫治疗应答的影响是双面的,有可能增加免疫治疗的疗效,有时候也可能会降低。起关键作用的是放射治疗的分隔模式与肿瘤自身生物学特征。
02
被证实了的联合治疗,确有奇效
经常会有个案报道,有患者经过了多线治疗,后面没有什么特别的办法就使用免疫治疗,结果一针PD-1下去,肿瘤病灶都消失了。这种情况存在但不多见,临床上即需要观察到疗效结果,还需要明确具体原因才有可能成为指南上的推荐之类措施。
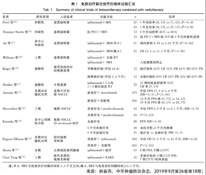
黑色素瘤:主要的研究报道是脑部放疗联合CTLA-4抑制剂伊匹木单抗,如果放疗和免疫治疗之间的间隔时间越短,则患者获益越大。另有报道患者使用伊匹木单抗后5天开始姑息性放疗,结果50%患者有临床获益。
肺癌方面,III期不可切除非小细胞肺癌在进行同步放化疗之后,1-42天之后加入了PD-L1抑制剂度伐利尤单抗,结果表明加入免疫治疗之后患者的无进展生存时间、总生存期都获得了改善。尽管放疗会增加肺炎的发生概率,但总体安全性较好。

对于前列腺癌化疗耐药并出现骨转移的患者,对骨转移灶进行放疗加入伊匹木单抗,结果没有显著改善总生存时间。另外一项类似研究发现患者的血液肿瘤标志物PSA出现下降。具体的获益情况还在进一步跟进研究中。

03
什么时候?怎么联合?
放射治疗与PD-1类免疫检查点抑制剂联合疗效并不一定都是有效的,有时候并不一定增加了疗效,反而引起了一些不良反应,不仅增加了患者的经济负担,也不能增加患者的生存时间。

如上图所示,放疗联合免疫治疗有诸多问题等待回答。
1. 免疫治疗药物的选择,是选择PD-1药物,还是PD-L1,CTLA-4类药物?或者是两种以上的免疫药物一起都用?
2. 治疗顺序,放疗和免疫治疗谁先用?放疗的部位和分隔模式如何安排?
3. 联合治疗增加了不良反应发生的概率,如何尽量避免和应对?
4. 是否有相应的疗效预测标志物,PD-L1或肿瘤突变负荷TMB是否有一定的预测作用?
5. 联合治疗后患者仍然会出现耐药,对这部分患者后续的治疗措施如何?是否还可以使用放疗联合免疫治疗?
对于这些问题,医学工作者开展了一系列研究,也有了一些发现。

如上图所示,动物模型证实8-10个Gy是最好的辐射剂量。有研究表明8个Gy的剂量放疗3次联合CTLA-4抑制剂可以引起远隔效应(未放疗的肿瘤病灶被免疫治疗药物识别和攻击),而更高的放射剂量,如20和30个Gy的放射剂量不能导致远隔效应。
在放疗的早期开始使用免疫治疗药物效果似乎是最好的。在进行放射治疗前几天给予CTLA-4抑制剂似乎是能产生更好的效果。
此外,相比单独照射一个肿瘤病灶,对多个肿瘤病灶进行放疗可以改善治疗效果。
目前尚未有大规模的人体临床研究证实上述发现,但动物模型研究给了我们足够的启示。我们在希望放疗联合免疫治疗获得更好的益处,需要警惕两种治疗方式的使用有一定的规律,尽量避免大剂量的放疗,条件准许的情况下在放疗早期使用免疫治疗。对多个病灶放疗可能更能增加免疫治疗的协同性。
关于放疗与免疫治疗的相关内容,癌度会进一步为大家跟进最新报道。如您有相关问题,欢迎搜索并下载癌度APP,选择病友群,在相应的群组里交流,有相关专家为您答疑。
防癌抗癌,为一个无癌的世界。
参考文章
1.Antonia SJ, et al.,N Engl J Med. 2018 Dec 13;379(24):2342-2350.
2.Michele Mondini,et al., Mol Oncol. 2020 Jul;14(7):1529-1537.
3.Julijan Kabiljo,et al., Cancers 2020, 12, 79;
4.韩春燕,放疗联合免疫治疗机制及临床研究进展,《中华肿瘤防治杂志》,2019年9月第26卷第18期;