主任提问:紫杉类药物导致手足麻木怎么办?掌握这 6 点轻松应对
化疗致周围神经病变(CIPN) 是 化疗药物对周围神经功能造成的损伤,以及产生的一系列神经功能紊乱症状和体征。
CIPN 是紫杉类药物(紫杉醇和多西他赛)的常见不良反应之一,紫杉醇类导致的 CIPN 具有「滑行」现象,即停止紫杉类药物治疗后,CIPN 仍可能继续恶化。
CIPN 了影响患者生活质量和药物使用的依从性,对治疗结局产生不利影响。因此如何更好的管理紫杉类药物相关 CIPN,成为临床中需要关注的问题。
01
紫杉类药物相关 CIPN 发生率和发病特点
统计报道显示紫杉类药物相关重度(3-4 级)周围神经病变的发生率为 2% ~ 33%。
>>>>
病因
紫杉类药物相关 CIPN 的发病机制目前尚未完全清楚 ,已知微管结构紊乱、神经元和非神经元的线粒体受损均与 CIPN 的发生密切相关。
>>>>
发病特点
主要表现为感觉、运动和自主神经功能缺陷。
感觉症状:较为常见,常首发于足部和手部,表现为部分感觉异常,如麻木、刺痛、触觉改变等;自发性烧灼样、放射性、电击样疼痛及机械性/热性痛觉异常,痛觉过敏等也较为常见;
运动症状:少见,包括肢体远端无力、精细运动受损和行走不稳,严重者可发展为瘫痪导致生活能力下降;
自主神经症状:少见,通常为直立性低血压、便秘、性功能障碍和排尿困难。
02
紫杉类药物相关 CIPN 发生的相关危险因素
>>>>
药物相关因素
药物的溶剂、剂量和用法等也会影响 CIPN 的严重程度,如药物的溶剂中聚氧乙基代蓖麻油和聚山梨酯 80 与神经毒性发生相关,因而摆脱上述溶剂辅料的紫杉醇脂质体和白蛋白紫杉醇相比普通紫杉醇其发病率更低。
白蛋白紫杉醇患者耐受性提高,为提高疗效,其用法用量更加激进,使用量提高和输注时间加快,在增加疗效的同时也导致其 CIPN 发生率并未出现明显改善。

>>>>
患者基线特征相关因素
年龄、合并症(如糖尿病、甲状腺功能亢进等)、肥胖、吸烟史、饮酒史和神经系统疾病病史等均可能与 CIPN 风险增加相关。
>>>>
遗传和分子标志物
SK3、NR1I3、UGT2B7、FGD4、EPHA5、FZD3、ABCB1、GSTP1、 CYP2C8、CYP3A4、CYP3A5 等基因的多态性均可能与 CIPN 风险增加相关。
但基于目前的研究,尚未有公认的分子生物标志物可以预测 CIPN 的高危人群。
03
紫杉类药物相关 CIPN 的诊断和评估
>>>>
诊断
紫杉类药物治疗开始前,须记录患者既往史、合并症及其治疗情况 ; 此外还需进行神经系统检查,记录可能存在的任何感觉和运动异常。
神经电生理评估中的神经传导(nerve conduction study,NCS) 是 CIPN 综合诊断中的一种方法。

>>>>
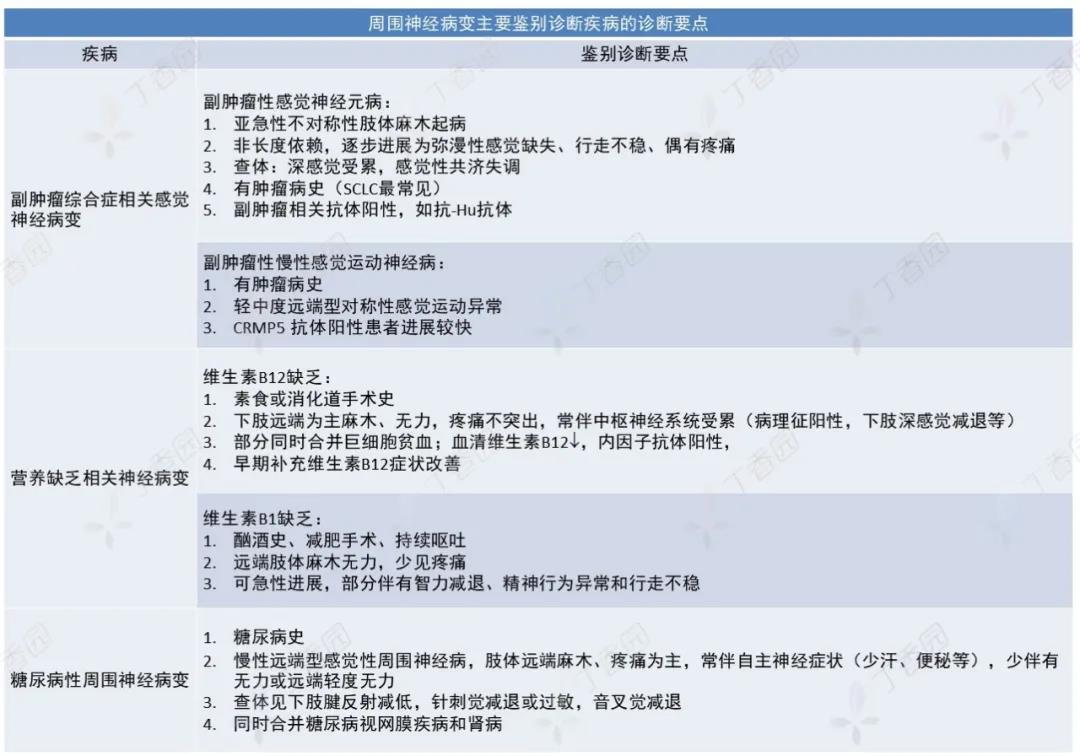
鉴别诊断
主要与肿瘤本身相关的副肿瘤综合征;营养缺乏相关周围神经病;糖尿病性周围神经病变相鉴别,鉴别要点如图:

>>>>
评估
评估包括医生及患者评估。如下图所示,医生评估除了大家非常熟悉的 NCI-CTCAE 不良反应评估量表外,还有更加专业全面的总神经病变评分(TNS)。


患者评估有妇科肿瘤患者神经毒性评估量表(FACT/GOG-Ntx)和患者神经毒性问卷(PNQ)。


04
紫杉类药物相关 CIPN 的预防
加压手套/冰手套。
药物预防。

05
紫杉类药物相关 CIPN 的处理
主要管理方法为降低化疗药物剂量和/或延长用药间隔周期,如果 CIPN 仍不可耐受,则需停止用药。
CIPN 的药物治疗仍存在较大争议,但对于神经痛的治疗,ASCO 指南认为度洛西汀治疗 CIPN 相关神经性疼痛可获得目前最佳的数据支持。


06
紫杉类药物相关 CIPN 的教育和护理
鼓励患者有任何手足麻木、刺痛等不适及时与医生沟通;
手足麻木患者教育其做到无防:防跌倒、防磕碰、防烫伤、防冻伤、 防锐器伤。
预防意外发生主要包括:选择包住足跟脚趾的平底鞋,舒适合身的衣裤;预防烫伤、冻伤、锐器伤;饮食方面选择易于消化并富有营养的软食,补充维生素 B1 含量高的食物;
使用 Morse 量表(如图)行跌倒评估,在日常护理应注重防止跌倒
