FIGO关于单胎妊娠早孕期筛查和预防子痫前期的临床试验建议要点解读
国际妇产科联盟(FIGO)2019 年 3 月发布了关于单胎妊娠早孕期筛查和预防子痫前期的临床试验建议(FIGOGood clinical practice advice:First trimester screening andprevention of pre- eclampsia in singleton pregnancy,下简称“建议”)。该建议旨在为单胎妊娠早孕期筛查和预防子痫前期的临床试验提供指导。“建议”针对早孕期筛查和预防子痫前期提出了9点意见,本文针对其要点进行解读。
子痫前期是孕产妇和围产儿发病与死亡的重要原因之一,全球范围内每年约有8万例孕产妇新患子痫前期,有50多万围产儿因此而死亡。此次,“建议”依据终止妊娠的时间,将子痫前期分为早产型子痫前期(preterm pre⁃eclampsia,妊娠 37 周前分娩)和足月子痫前期(term pre⁃eclampsia,妊娠37周后分娩)。早产型子痫前期常引起胎儿生长受限、孕产妇及围产儿发病率和死亡率升高。产科医生在临床管理早产型子痫前期时面临巨大挑战,需要平衡为使胎儿成熟而让母体继续妊娠、母体严重并发症增加的风险以及为母体安全致胎儿早产的风险。对孕妇而言,短期风险包括胎盘早剥、HELLP综合征(溶血、肝酶升高、血小板计数降低)、子痫、脑血管意外和死亡;长期风险包括未来因心血管疾病、高血压、卒中、糖尿病导致的平均寿命缩短,早产型子痫前期孕妇的预期寿命平均减少 10年。对胎儿而言,早产本身与支气管肺发育不良、脑瘫、血小板减少的发病率及死亡率升高有关,且成年后发生各种慢性疾病的风险也会增加。因此,预防早产型子痫前期有重要意义。
FIGO针对单胎妊娠早孕期筛查和预防子痫前期的药物临床试验提出了几点建议(见表1)。

1 危险因素分层
所有孕妇在妊娠11~13周时,应结合母体因素与平均动脉压(MAP)、子宫动脉搏动指数(UtA-PI)、血清胎盘生长因子(PlGF)来筛查高危孕妇。英国国家卫生与保健研究院(NICE)建议,基于母体的基础信息、体格检查、病史来筛查高风险孕妇。但这种筛查的效率不高。研究证明,在假阳性率11%时,仅能筛查出40%的早产型子痫前期和33%的足月子痫前期病例。
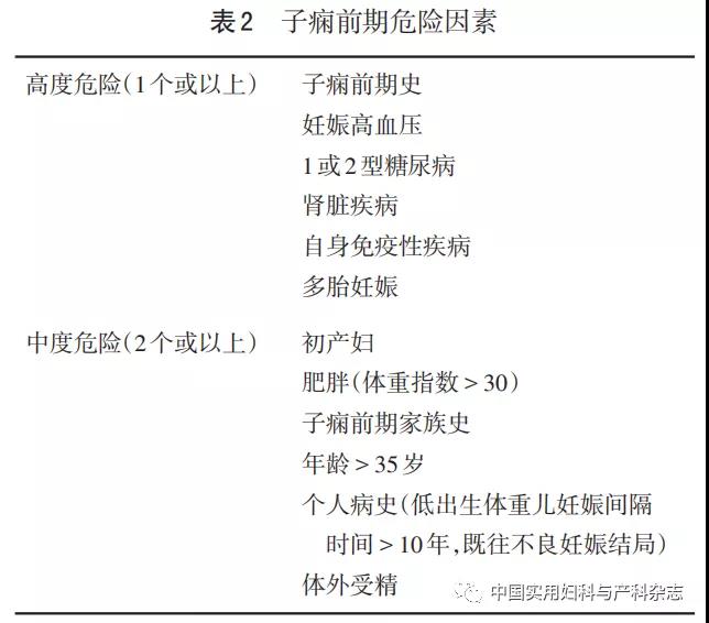
美国妇产科医师学会(ACOG)建议,把既往妊娠中有1次及以上子痫前期病史或因子痫前期需在妊娠34周前分娩的妇女定义为高危型;然而这种筛查效率更低,当假阳性率为0.2%时,只能筛查出5%的早产型子痫前期病例和2%的足月子痫前期病例。一项对60 000例单胎妊娠妇女的研究报道称,孕11~13周时使用贝叶斯定理结合产妇原有的风险因素、UtA-PI、MAP和PlGF进行综合评估,在假阳性率为10%的情况下,可以分别筛选出76%的早产型子痫前期和40%的足月子痫前期病例;另一项对8775例单胎妊娠进行的前瞻性研究进一步证实,孕早期检测以上指标,假阳性率为10%时,早产型子痫前期和足月子痫前期的检出率分别为75%和43%。故“建议”推荐,识别高危人群,将孕妇风险因素联合UtA-PI、MAP和PlGF进行综合评估。其中孕妇的危险因素可根据表2所列进行危险因素分层。

2 适应人群
妊娠早期经联合筛查发现的子痫前期高风险孕妇预防性给予阿司匹林。
图片
3 给药孕周
高风险子痫前期孕妇应在妊娠12~16周开始,每天口服低剂量阿司匹林,以达到预期的保护作用,用药应持续至妊娠37周之前(用药期限最长25周),或计划分娩前2周停止用药。Meta分析发现,在孕16周之前开始口服阿司匹林,可以使子痫前期、胎儿生长受限发生率和围产期病死率减半,剂量≥100mg/d 时,降幅更大;而在孕16周后开始服阿司匹林或服药剂量低于100mg/d,则无显著疗效。研究表明,妊娠16周之前服阿司匹林的预防作用呈剂量依赖性,超过 100mg/d,剂量越大效果越好。ASPRE 试验(www.aspre.eu)的大量证据表明,子痫前期高风险孕妇在妊娠11~14周开始口服阿司匹林,剂量为150mg/d,可将早产型子痫前期的发生率降低60%以上。2018年Meta分析结果提示,治疗的起始时间应在妊娠16周之前,阿司匹林的剂量超过 100mg/d,可将早产型子痫前期的发生率降低70%。
图片
4 服药时间
有证据表明,阿司匹林的疗效受时间生物学效应的影响,Hermida等在一天中的不同时间——晨起、醒后8h及睡前给予受试者药物,结果显示,醒睡周期对于药物作用有显著的影响,觉醒状态下阿司匹林未显示出对血压的调控和预防子痫前期的作用,而睡前用药时有明显效果。因 此,临床实践中应建议孕妇睡前服阿司匹林。
图片
5 随访
低剂量阿司匹林不会增加母体或新生儿的不良结局或出血倾向。多个队列研究和病例对照研究表明,妊娠早期使用低剂量阿司匹林相对安全,不会增加先天性心脏缺陷或其他结构发育异常的风险。随机研究显示,服用低剂量阿司匹林的孕妇中有10%出现胃肠道症状,然而没有证据表明会使产后出血的发生率增加;也没有与椎管镇痛相关的不良反应发生;不会增加脑室内出血或其他新生儿出血的风险。前瞻性研究和病例对照研究未发现妊娠晚期每日服用60~150mg阿司匹林与产前动脉导管提前关闭之间存在联系。
图片
6 其他
6.1 监测血小板 “建议”认为用药期间无需监测血小板水平或出血时间,除非患者出现不明原因的皮下出血或显性出血,此时应停用阿司匹林。
6.2 分娩方式 研究表明,阿司匹林不影响分娩方式、分娩时间和镇痛要求。剖宫产率并不因口服阿司匹林而降低或升高。
6.3 子宫动脉多普勒血流阻力检测 单一子宫动脉多普勒血流阻力检测对早产型子痫前期的预测效率较低。
6.4 对胎盘的影响 低剂量阿司匹林可以通过改善胎盘功能来降低早产型子痫前期、胎儿生长受限和早产发生的风险。
图片
7 结语
为降低子痫前期、早产、胎儿生长受限的发生率和病 死率,“建议”指出,在妊娠11~13周的单胎妊娠中,常规筛查高危人群,尽早(16周之前)预防性口服低剂量阿司匹林(≥100mg/d,睡前服用),持续至妊娠36周,以降低早产型子痫前期的发生率(参考文献略)
作者:曹晨睿,胡娅莉
基金项目:国家重点研发计划(2018YFC1004400)
作者单位:东南大学医学院,江苏 南京 210009