压力诱导炎症因子IL-6分泌,可致肥胖
在快节奏的现代生活中,要承受诸多方面压力。假如你不懂得自我缓冲,苦恼、烦躁等负面情绪就会造成精神压力,导致焦虑。那么,焦虑会对我们的健康造成造成什么影响呢?首当其冲的就是肥胖!
2020年7月,耶鲁大学药学院 Andrew Wang团队在国际顶尖学术期刊 Cell 杂志发表了一篇题为:Origin and Function of Stress-Induced IL-6 in Murine Models 的研究论文,对焦虑如何引发人体肥胖的机制有了新的发现。
该研究表明,外界压力会诱导细胞因子白细胞介素-6(IL-6)在棕色脂肪细胞中的分泌,导致棕色脂肪细胞无法正常调节葡萄糖等物质的新陈代谢和分解脂肪,最终造成肥胖,以及肥胖引起的并发症。

之前的研究表明,心理压力会降低宿主对各种疾病炎症的适应能力。本研究在利用小鼠模型,研究应激压力导致疾病炎症的机制时,意外的发现了压力导致机体肥胖的一种可能机制。
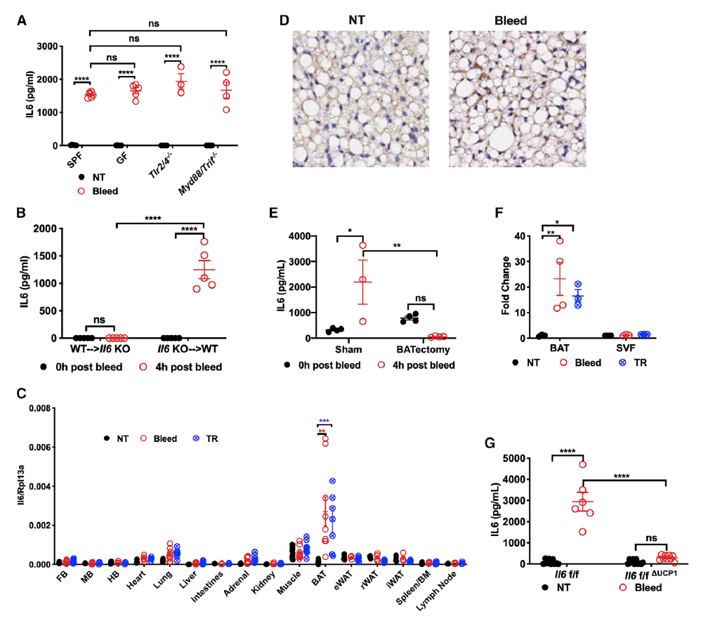
研究团队对小鼠进行笼转换、社会隔离、管束缚、取血等急性应急刺激。研究发现在外界压力的刺激下,小鼠血浆中的细胞因子—IL-6水平显著升高,且显著高于其它细胞因子。

随后,研究人员通过以下实验确定了IL-6是由棕色脂肪细胞在应激压力诱导下分泌产生:
1、应激刺激后,对常规饲养(SPF)、无菌(GF)、缺乏病原体检测的等小鼠进行眼眶取血,发现其血浆中IL-6水平均显著升高。
2、应激诱导的IL-6不是由放射敏感免疫细胞产生的。
3、在机体的各器官中,只有棕色脂肪组织的IL-6水平显著升高。
4、通过免疫组化证实,IL-6蛋白表达在棕色脂肪组织(BAT)中被强力诱导。
5、手术切除小鼠的棕色脂肪组织后,其血浆中的IL-6在应急刺激后不再升高。
6、转录分析显示,IL-6基因在棕色脂肪组织中转录水平显著增高。
7、棕色脂肪细胞中IL-6基因缺失的小鼠模型,在应急刺激后,其血浆中的IL-6不再升高。

临床研究表明,棕色脂肪细胞最主要的功能是调剂新陈代谢,并能分解脂肪。因此,研究人员又研究了在应激诱导下,当内分泌IL-6水平达到高峰时,机体的新陈代谢会发生怎样的变化。研究人员发现,随着IL-6水平的升高,血糖也会随之升高,并可持续较长时间。而在没有IL-6信号的情况下,葡萄糖生成显著降低。

高血糖会引起肥胖,同时IL-6的过多分泌亦可能导致棕色脂肪细胞的功能紊乱,无法正常分解脂肪,导致机体肥胖的发生。

肥胖可引起高血压、糖尿病、冠心病、高脂血症、睡眠呼吸暂停、抑郁症等,其它还包括肿瘤、不育症、结石等与寿命及生活质量直接相关的疾病。
我们常常看到或听到焦虑引起人体发胖的描述。但是关于焦虑为何会引起人体的肥胖,却始终没有一个确定的答案。本研究在研究心理压力对诱发机体炎症的关系时,意外地发现了焦虑导致肥胖的一种可能机制。
随着生活节奏的加快,越来越多的人面临着来自各方面的压力。但是,为了你美美的身材,更为了你的健康,不要焦虑,寻找方法释放压力,使自己开心起来快乐起来呀!
通讯作者简介

Andrew Wang,耶鲁大学医学院助理教授,2004年本科毕业于哈佛大学,2011年博士毕业于德州大学西南医学中心,2017年成为耶鲁大学医学院助理教授,主要研究方向为环境与宿主相互作用对疾病的影响。