ALK+间变大细胞淋巴瘤预后好不好?规范诊疗最重要!
间变大细胞淋巴瘤(anaplastic large cell lymphoma,ALCL)是一种罕见的、侵袭性较强的CD30阳性T细胞淋巴瘤。根据间变性淋巴瘤激酶(ALK)的表达状态,可将ALCL分为ALK阳性(ALK+)和ALK阴性(ALK-)间变大细胞淋巴瘤,二者的临床病理特征、分子机制、预后和治疗均有所不同。
根据权威指南《美国国立综合癌症网络(NCCN)肿瘤学临床实践指南:T细胞淋巴瘤肿瘤》2021.V1版本,我们首先来学习一下T细胞淋巴瘤中预后相对较好的ALK+间变大细胞淋巴瘤的诊疗吧!
01 临床特点
ALK+ ALCL发病中位年龄为30,男性多于女性。患者多表现为浅表和腹腔淋巴结肿大,以大肿块和结外侵犯多见。多数患者诊断时即为疾病晚期(III-IV期),常伴有B症状。ALK+ ALCL患者化疗疗效较好,长期生存率较高,5年生存率约为80%,预后明显优于外周T细胞淋巴瘤的其他亚型。
02 诊断及实验室检查
ALK+ ALCL的诊断建议切除活检或切取活检,单独细针穿刺不推荐作为初诊淋巴瘤的诊断依据,其诊断需要进行充分的免疫分型,免疫组化主要包括CD20、CD3、CD10、BCL-6、Ki-67、CD5、CD30、CD2、CD4、CD8、CD7、CD56、CD21、CD23、EBER-ISH、TCRβ、TCRδ、PD1/CD279、ALK、TP63。流式细胞术应做的细胞表面标记包括:CD45、CD3、CD5、CD19、CD10、CD20、CD30、CD4、CD8、CD7、CD2、TCRαβ、TCRγδ,其他相关实验室检查见表1。
表1 ALK+ALCL的实验室检查

03 分期和预后
表2 ALK+ALCL的Ann Arbor分期标准

B症状:不明原因发热(38℃以上);消瘦(6个月内体重下降10%以上);盗汗。
结外器官:去除淋巴结、脾脏、胸腺、扁桃体环、阑尾及Peyer淋巴结的器官和组织。
结外病变定为IV期,包括骨髓、肺、骨或肝脏受侵犯。
表3 ALK+ALCL的预后积分系统

04 治疗路径
▌ 一线治疗
目前维布妥昔单抗、CHOP/CHOP样方案作为ALK+ ALCL患者的一线化疗方案。目前指南未推荐ALK+ ALCL患者一线治疗后行巩固性干细胞移植,但需要更多的数据来探究干细胞移植在高危ALK+ ALCL患者中的价值。
▌ 二线治疗
对于复发/难治ALK+ ALCL患者目前尚无统一的二线治疗方案,首选临床试验。
根据ALK+ ALCL患者是否适合移植,将治疗分为两类类:新药和造血干细胞移植。对于适合移植的患者,可予以二线方案化疗(如表4)达到完全缓解或部分缓解后行造血干细胞。对于不适合移植的患者,推荐新型治疗药物维布妥昔单抗。

图1 ALK+ALCL的诊疗路径
05 治疗方案
表4 ALK+ALCL治疗方案

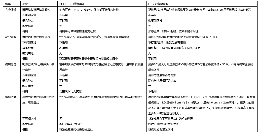
06 疗效评价
表5 ALK+ALCL的疗效评价

更新小结:
在ALK+ ALCL患者的诊疗上,本指南较2020.V1版指南相比更新甚少。目前,复发难治ALK+ ALCL患者的治疗是一大临床挑战。
克唑替尼作为治疗ALK的靶向抑制剂,对ALK+ALCL患者疗效显著,其药物不良反应较小,还可作为造血干细胞移植(HSCT)的桥接治疗或移植后维持治疗。
但尽管如此,克唑替尼的耐药问题却是限制其临床应用的一大阻碍。克唑替尼能否单药或联合其他药物作为ALK+ ALCL的一线治疗方案,还需要更深入的临床研究证据支持。相信随着临床与基础研究的不断深入,ALK+ ALCL患者远期预后会得到明显改善,更多新药的研发也将为复发/难治ALK+ ALCL患者带来曙光。