“买一赔二”的重疾险
最近市场上出现了一种新型重疾险,在约定的年龄范围内,罹患重疾可获得200%的赔付,相比市场上赔付100%保额的普通重疾险,即便是多次赔付重疾险,这种新型重疾险在约定的保障期内,客户可以获得更高的赔付,对客户最为有利,因此一上市便成为热销产品。
下面整理几款新型重疾险供大家参考:
单次赔付重疾险

以上的保费已计入可选和附加部分,康佳倍和倍享阳光的双倍赔付年龄在60周岁之内,而阿童沐1号的赔付年龄条件略微严格,要求50周岁以内且投保后15年以内才有效。
保障期限方面,康佳倍最为灵活,可选保至70周岁或终身。
交费期限方面,康佳倍和阿童沐1号均可最长30年。
保费方面,倍享阳光最为便宜,适合对保费有控制的人群。
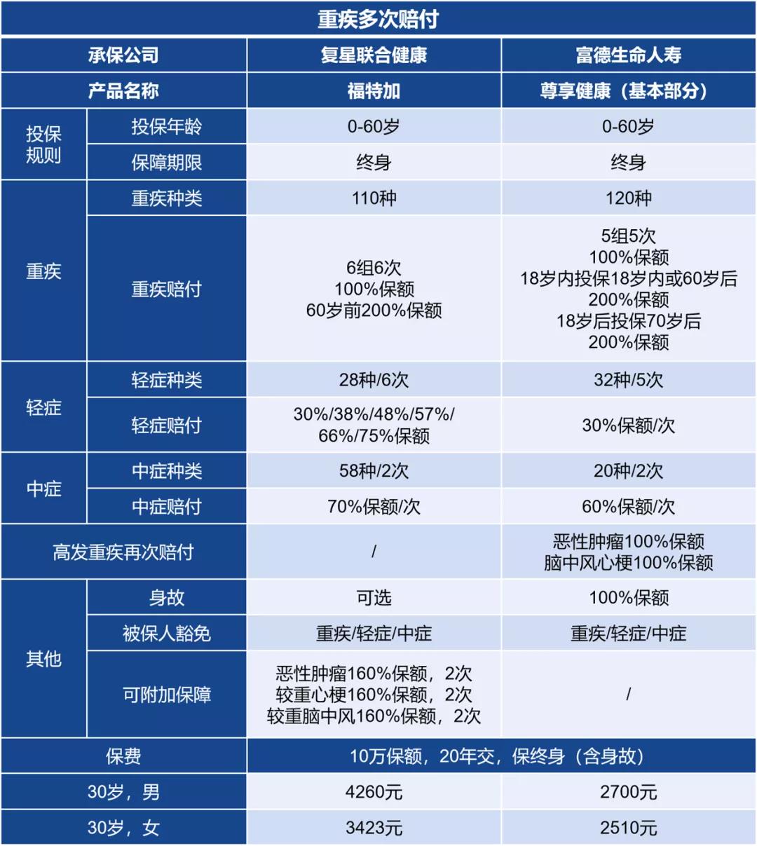
多次赔付重疾险

这两款重疾多次赔付的产品很有意思,福特加的重疾双倍赔付年龄在60周岁内,而尊享健康(基本)的双倍赔付年龄则是在60或70周岁后,如果18岁以内投保,那么18周岁内或60周岁后重疾双倍赔付,如果18周岁后投保,则在70周岁后双倍赔付。
福特加60周岁前首次赔付200%保额,此后的赔付比例分别为130%、160%、190%、220%、250%;福特加在约定年龄内的赔付比例都一样,每次都是200%。间隔期均为180天。
保费方面,尊享健康(基本)还是占有很大优势的,足足比福特加便宜了30%左右。
没有十全十美的保险,只有完美的组合。所以不要轻信“我们公司的产品是最好的”之类的承诺,要学会货比三家,优选产品,合理组合才能获得最佳保险方案。