看懂宫颈癌病理报告单
病理报告一直被称为确诊宫颈癌的“金标准”。许多患者拿到病理报告的那一刻简直一头雾水,心情随着各种未知数值的高低忽上忽下。那么如何通过病理检测报告单来判断宫颈癌信号呢?互助君这次将以一名宫颈癌患者的报告为例,详细讲讲病理报告单中各项数据的意义:
病理报告分类
常见的宫颈癌患者病理报告大致分为两类,第一种是所谓的活检报告,也就是说患者因为出现相关病症而去做的鉴定检查,此时还不清楚肿瘤的具体情况。
第二种是做完手术以后的病理报告,这时患者已经在医生的诊断后完成了相应的切除术,做这项检查的目的是判断肿瘤的分期和转移浸润情况,以便进行下一步治疗。

图片来源:摄图网
在这里,我们选取了第二种也就是一例术后切除患者的报告为案例进行分析:
患者案例
这名患者,66,子宫全切术后。
图片来源:网络(侵删)
她的病理报告文字整理如下:
肉眼所见:全切子宫:5cm x 4cm x 2cm,双附件分别为5cm x 2cm x 0.8cm及4cm x 2cm x
0.6cm,颈管长3cm,子宫体浆膜下见肿块一枚小花生米大小,子宫肌壁厚0.7cm,内膜厚0.1cm。镜下所见:如上图。
病理诊断:宫颈低分化鳞状细胞癌,宫颈口浸润深度约0.9cm,宫颈切缘及双附件未见肿瘤组织。
免疫组化示:CK5/6(+),P40(+),Ki-67(约70%+),P16(+),CK8/18(+),ER(+),Syn(-),CgA(-)。
全面解析病理报告
首先,我们发现诊断宫颈癌的病理报告主要是由肉眼所见、镜下所见、病理诊断、免疫组化这四部分构成。
1 肉眼所见 — 全面探查
顾名思义,就是出具该份报告的病理科医生通过自己的双眼对送检标本进行的初始描述与判断。首先会对送检标本的大小,形态等进行测量后描述。
其次,如发现肿块,则会进一步详细记录该肿块的所在位置,大小,形态,浸润情况等。另外,肿块表面光滑度、边界清晰度、周围淋巴结转移情况等都应记录在该段中。

图片来源:摄图网
2 镜下所见 — 深度剖析
一般是指病理科医生在光镜下所见标本情况的描述。通常所选取图片会体现癌细胞的大小、形态、核仁、核膜、胞质以及胞间排列生长方式等,这将有助于临床医生更好地判断肿瘤的转移和分期情况。
3 病理诊断 — 重中之重
这一项内容通常是我们拿到报告后第一眼最关注的结果,因为在这一行会清楚地标注医生根据标本情况所写诊断,良恶性肿瘤的鉴别结果也会明确标出。
估计患者本人或者患者家属拿到报告后最先看这段的诊断结果都是异常紧张吧,下面我们来详细谈谈简短的诊断结果字里行间透露着怎样的信息?

图片来源:摄图网
低分化鳞状细胞癌
病理分型,这主要是根据癌细胞形态分布等进行判断。宫颈癌包括鳞癌、腺癌和腺鳞癌三种类型。
1)鳞癌按照组织学分化分为Ⅲ级:Ⅰ级为高分化鳞癌,Ⅱ级为中分化鳞癌(非角化性大细胞型),Ⅲ级为低分化鳞癌(小细胞型),多为未分化小细胞。
2)腺癌占宫颈癌的15%~20%。主要类型有2种,一种是黏液腺癌,最为常见,来源于宫颈管柱状黏液细胞,镜下见腺体结构,腺上皮细胞增生呈多层,异型性增生明显,见核分裂象,癌细胞呈乳突状突入腺腔。可分为高、中、低分化腺癌。
另一种是恶性腺瘤,又称微偏腺癌,属高分化宫颈管黏膜腺癌。癌性腺体多,大小不一,形态多变,呈点状突起伸入人宫颈间质深层,腺上皮细胞无异型性,常有淋巴结转移。

图片来源:摄图网
3)腺鳞癌占宫颈癌的3%~5%。是由储备细胞同时向腺细胞和鳞状细胞分化发展而形成,其中癌组织中以上两种成分。
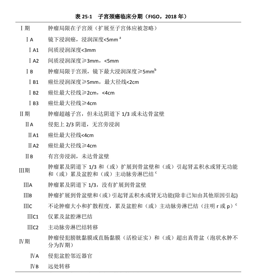
宫颈口浸润深度
根据国际子宫颈癌临床分期(FIGO,2018 年)报告[3]显示,医生需要根据这个深度来判断具体分期。

FIGO,2018 年
宫颈切缘及双附件未见肿瘤组织
这项指标主要是表示癌细胞转移到了哪些部位。宫颈癌转移方式主要有直接蔓延及淋巴转移,血行转移较为少见。
其中,直接蔓延是宫颈癌最常见的转移方式,宫颈癌细胞主要向邻近器官及组织扩散,向两侧扩散到宫颈旁、阴道旁组织直至骨盆壁;癌组织压迫到输尿管时,还可能引起输尿管的阻塞和肾积水等症状。晚期可向前、后蔓延侵及膀胱或直肠,形成膀胱阴道瘘或直肠阴道瘘。
4 免疫组化 — 重要指标
其实,在这项内容中,比较关键的主要就是CK5/6,P40,Ki-67,P16等指标,因为这是判断宫颈癌分型的重要指标,更是直接关乎后期治疗方案的制定。

图片来源:摄图网
(1)p40,CK5/6:病理分析时免疫染色常使用这些指标作为鳞状细胞癌的标志物。如果这两项指标均阳性结果,那我们可以初步判断为宫颈癌中的鳞癌。
(2)Ki-67:是一种与细胞增殖相关的核蛋白,在异常的有丝分裂中呈明显的高表达[4]。被认为是宫颈上皮细胞鳞状分化及异常增殖的特异性标志物之一[5]。
(3)p16:又称多重肿瘤抑制基因,宫颈癌前病变的诊断中p16阳性提示宫颈有鳞状上皮内瘤样病变或宫颈癌的可能[6]。
通俗来讲,发现以上这些指标都有小加号(阳性结果),那你就要注意了,这是恶性癌变的重要信号!
好啦!掌握这些,我们就可以通过一份标准的宫颈癌病理报告来判断癌变的程度。但是,需要提醒大家的是,病理报告仅仅是宫颈癌检测的不可缺少的一步之一,医生也不仅仅是依靠这一份报告来下最终诊断,还有其他的检查手段来辅助医生,如阴道镜检查,宫颈碘实验等等。
所以,我们需要在自己了解病理报告背后的意义后,听取医生的意见,因为医生会通过所有的检查结果来最终诊断。最后,互助君想说的是,病魔并不可怕,不积极应对才可怕,在积极配合医生的治疗的同时多多了解相关基本知识,早日战胜它,并不遥远!
图片来源:网络(侵删)