妊娠滋养细胞疾病诊断与治疗指南(2021年版)
妊娠滋养细胞疾病(gestational trophoblastic disease,GTD)是一组来源于胎盘滋养细胞的疾病,包括良性的葡萄胎及恶性滋养细胞疾病等。流行病学调查显示,葡萄胎在中国及亚洲某些地区发病率为2/1 000次妊娠;而在欧洲和北美发病率通常小于1/1 000次妊娠。近年来,亚洲某些国家葡萄胎的发生率有所下降,主要原因可能与经济发展、饮食结构改善以及生育率下降相关。绒毛膜癌(绒癌)的发病率低,由于临床上很多病例缺乏组织病理学证据,发生于葡萄胎后的绒癌与侵蚀性葡萄胎难以区分,故其准确发生率难以估算,为1/40 000~9/40 000次妊娠。胎盘部位滋养细胞肿瘤(placental site trophoblastic tumor,PSTT)和上皮样滋养细胞肿瘤(epithelioid trophoblastic tumor,ETT)比绒癌更为罕见, 其发生率占所有妊娠滋养细胞肿瘤(gestational trophoblastic neoplasia,GTN)的2%~3%。GTN属于少见肿瘤,其治疗方案和随访的指导意见缺乏前瞻性、随机对照临床试验等高级别循证医学证据的支持。
目前,国际上有多个GTD诊治的指南[1-5]。本指南旨在制定针对中国该疾病诊断、治疗和随访的策略。
1
GTD的分类
根据世界卫生组织(World Health Organi-zation,WHO)2020年(第5版)女性生殖系统肿瘤病理学分类标准[6],GTD在组织学上可分为:① 葡萄胎,包括完全性葡萄胎、部分性葡萄胎和侵蚀性葡萄胎/转移性葡萄胎。② GTN, 包括绒癌、PSTT、ETT和混合性滋养细胞肿瘤。③ 肿瘤样病变(tumor-like lesions),包括超常胎盘部位反应和胎盘部位结节/斑块。④ 异常(非葡萄胎)绒毛病变。虽然WHO分类将侵蚀性葡萄胎列为交界性或生物学行为不确定肿瘤,但在临床上仍将其归类于恶性肿瘤,并与绒癌合称为GTN。由于GTN独特的组织学来源及生物学行为,使其成为最早可以通过化疗治愈的实体肿瘤。
2
葡萄胎
葡萄胎是以胚胎发育异常、胎盘绒毛水肿增大伴滋养细胞增生为特征的异常妊娠。中国流行病学调查显示,葡萄胎发生率约为0.81‰(以千次妊娠计算),若以多次妊娠中1次葡萄胎计算,其发生率为1∶1 238[7]。根据肉眼标本及显微镜下所见特点、染色体核型分析、细胞遗传特性及临床表现,可将良性葡萄胎分为完全性葡萄胎及部分性葡萄胎两种类型。
2.1 葡萄胎的诊断
2.1.1 临床诊断
较常见的临床表现为异常子宫出血、β-人绒毛膜促性腺激素(β-human chorionic gonadotropin,β-hCG)明显升高和特征性的超声影像[8]。临床诊断依据如下。
2.1.1.1 临床表现
60%的葡萄胎妊娠存在异常子宫出血。其他临床表现包括妊娠剧吐、甲亢、早发型子痫前期和因卵巢黄素化囊肿引起的腹胀。
2.1.1.2 临床检查
葡萄胎临床检查常伴/不伴阴道血迹,子宫异常增大、质软。
2.1.1.3 辅助检查
辅助检查包括超声检查及血清β-hCG水平测定。超声检查推荐经阴道彩色多普勒超声检查,有助于鉴别葡萄胎、多胎妊娠或胎儿畸形。早孕期超声检查的特征性表现如下[9-10]:完全性葡萄胎的超声特征包括孕5~7周的息肉样肿块,孕8周后绒毛组织增厚囊性变及缺乏可识别的孕囊;部分性葡萄胎表现为胎盘增大,回声杂乱。应用这些标准,完全性葡萄胎和部分性葡萄胎诊断的灵敏度分别为95%和20%。此外,回顾性研究提出其他的超声软指标[11],包括胎盘内囊性间隙、胎囊横径与前后径之比>1.0∶1.5,增加这些指标后,清宫前完全性葡萄胎及部分性葡萄胎的确诊率可以达到86.4%和41.4%。当超声检查无法确诊时,可行MRI及CT等影像学检查。
2.1.2 组织学诊断
组织学诊断是葡萄胎最重要和最终的诊断依据。葡萄胎每次清宫的刮出物必须全部送组织学检查。完全性葡萄胎组织学特征为绒毛水肿增大,大小不等,多数绒毛可见中央水池;细胞滋养细胞和合体滋养细胞弥漫增生,在绒毛周围呈环状分布;绒毛间质一般无血管,但可见明显的核碎裂。部分性葡萄胎可见正常绒毛与水肿绒毛混合存在;水肿绒毛轮廓不规则,呈扇贝样,某些增大的绒毛可见中央水池;滋养细胞增生通常为局灶性,可见杂乱的增生滋养细胞簇从绒毛表面向外呈放射状排列;部分滋养细胞陷入绒毛间质内形成包涵体;同时可见胚胎发育的证据,如胚胎组织或胎儿、绒毛间质血管内出现有核红细胞等。
染色体核型检查和免疫组织化学P57Kip2有助于完全性和部分性葡萄胎的鉴别诊断[12]。完全性葡萄胎的染色体核型为二倍体,部分性葡萄胎通常为三倍体。P57Kip2的基因是一个父系印记母系表达基因,完全性葡萄胎细胞滋养细胞和绒毛间质细胞呈P57Kip2核染色阴性;而部分性葡萄胎则相反,细胞滋养细胞和绒毛间质细胞呈P57Kip2核染色阳性。
2.2 葡萄胎的临床处理及治疗原则
临床诊断为葡萄胎时,应进一步进行血β-hCG定量测定和胸片或肺CT检查,后者可以排除转移,同时为随访奠定基础。葡萄胎一经临床诊断,应尽快予以B超引导下清宫术[13],不推荐药物流产。
2.2.1 葡萄胎清宫术的术前准备
术前应详细了解患者一般情况及生命体征:完善术前检查,包括血常规、尿常规、血生化检查、甲状腺功能、血型、Rh阴性血型患者应准备抗D人免疫球蛋白。合并重度妊娠期高血压疾病或心力衰竭者,应积极对症治疗,待病情平稳后予以清宫。此外,应建立静脉通路,配血并保持静脉通路开放。
2.2.2 术中注意事项
① 充分扩张宫颈,从小号扩宫棒依次扩张至8号以上,避免宫颈管过紧影响操作,进而减少损伤。术前用物理方法或前列腺素促进宫颈成熟不会增加进展为GTN的风险[14]。② 尽量选用大号吸管,以免葡萄胎组织堵塞吸管而影响操作,如遇葡萄胎组织堵塞吸头,可迅速用卵圆钳钳夹,基本吸净后再用刮匙沿宫壁轻刮2~3周。③ 建议由有经验的医师进行以上操作。如果术中出血多,可给予缩宫素10 U,加至500 mL葡萄糖/葡萄糖氯化钠溶液中静脉滴注。缩宫素应在宫口已扩大、开始吸宫后使用,避免因宫口未开时子宫收缩,滋养细胞经挤压后由静脉系统扩散。④ 由于葡萄胎子宫极软,易发生穿孔,因此建议清宫术在B超引导下进行。目前主张对子宫大小<妊娠12周者,争取1次清净,若高度怀疑葡萄胎组织残留则必须再次清宫。此外,当清宫后临床疑似GTN时,也可进行再次清宫。一项前瞻性Ⅱ期临床试验结果显示[15],这类患者行2次清宫术后有40%可以避免化疗,且手术并发症发生率低。⑤ 对于Rh阴性血型患者,在清宫术后可预防性应用抗D免疫球蛋白。
2.2.3 术后处理
2.2.3.1 吸宫术后的处理
仔细检查并记录清出物的质量(g)、出血量(mL)、水泡状胎块的直径(cm),观察术后阴道流血情况。注意患者生命体征及子宫收缩情况,将吸刮出物送病理学检查,有条件者可进行葡萄胎组织亲源性检测。
2.2.3.2 黄素化囊肿的处理
葡萄胎清除后,大多数黄素化囊肿均能自然消退,无需处理。若发生囊肿扭转,需及时手术探查。如术中见卵巢血运尚可,可将各房囊内液穿刺吸出,使囊肿缩小自然复位,无需手术切除卵巢。如血运障碍甚至卵巢已有变色坏死,则应切除患侧卵巢。
2.2.3.3 子宫穿孔的处理
如吸宫开始不久即发现子宫穿孔,应立即停止吸宫操作,同时行腹腔镜或开腹探查,根据患者的年龄及对生育的要求决定手术方式(如剖宫取胎、子宫修补或切除子宫等)。如在葡萄胎已基本吸净后发生子宫穿孔,则应停止操作,严密观察。如无活动性子宫出血,也无腹腔内出血征象,可等待1~2周后超声复查以决定是否再次清宫;如疑有内出血则应进行超选择性子宫动脉栓塞术或尽早手术探查。
2019年的一项Meta分析[16]显示,对于40岁以上、无生育要求的葡萄胎患者,可以直接行子宫切除术来替代吸宫术。但手术有一定难度,要求由有经验的医师完成,术后仍需要密切随访。考虑到子宫切除并不减少远处转移发生的可能性,因此,不建议以此作为葡萄胎吸宫术的首选替代方法。
2.2.4 预防性化疗
大多数葡萄胎可经清宫治愈,但仍有部分病例可发展为GTN。完全性葡萄胎恶变率约为20%[17],当存在某些高危因素时,恶变率明显上升。血β-hCG>1×106 U/L、子宫体积明显大于停经月份或并发黄素化囊肿(尤其是直径>6 cm)时,恶变率可高达40%~50%,且随着年龄增加,恶变率也将升高,年龄超过40岁时,恶变率可达37%[18],而超过50岁时,可高达56%。重复性葡萄胎患者,恶变机会也增加3~4倍。对于有恶变高危因素的葡萄胎患者,如果规律随访困难,可以给予预防性化疗。预防性化疗以单药方案为宜,可选用放线菌素D(actinomycin D,Act-D)、甲氨蝶呤(methotrexate,MTX)(表3)。β-hCG恢复正常后,不再需要巩固化疗。
2.2.5 双胎之一合并葡萄胎的管理
完全性葡萄胎与正常胎儿共存(complete hydatidiform mole with co-existing fetus,CHMCF)是一种罕见情况,发生率为1/100 000~1/22 000次妊娠,发生率可伴随诱导排卵及辅助生育技术应用的增加而升高。
细胞遗传学分析对于诊断CHMCF至关重要。当无法鉴别CHMCF或单胎部分性葡萄胎时,应考虑行侵入性产前诊断检查胎儿染色体核型。若胎盘异常(如怀疑胎盘间质发育不良或异常),也应考虑行侵入性产前诊断。
CHMCF患者是否继续妊娠必须充分考虑到患者的意愿、医疗条件以及胎儿存活的可能性,应强调遵循个体化处理的原则。如果患者有强烈的生育意愿,应充分告知围产期相关疾病发生风险可能增加;早期流产(40%)和早产(36%)的风险均增加;进展为GTN的风险也较高,从15%~20%增加到27%~46%[19-20]。妊娠期间应加强产科并发症的监测。终止妊娠时,建议对胎盘行组织学检查,终止妊娠后还应密切随访血β-hCG水平。
2.2.6 随诊
葡萄胎排出后,应每周检测血hCG或β-hCG,滴度应呈对数下降,一般在8~12周恢复正常。正常后继续随访血β-hCG 3~4次,之后每个月监测血β-hCG 1次,至少持续6个月[21]。
葡萄胎随访期间应采用可靠的方法避孕,避孕方法首选避孕套或口服避孕药[22]。不建议选用宫内节育器[23],以免穿孔或混淆子宫出血的原因。葡萄胎后如果β-hCG自然降至正常,发生滋养细胞肿瘤的概率不足1%[24-25],故葡萄胎后6个月若β-hCG已降至正常者可以妊娠。即使发生随访不足6个月的意外妊娠,只要孕前β-hCG已恢复正常,也无需终止妊娠。1次葡萄胎妊娠后再次葡萄胎妊娠的发生率为0.6%~2.0%,连续发生葡萄胎后再次发生葡萄胎的风险更高,因此,对于葡萄胎后的再次妊娠,应在早孕期间行超声和β-hCG动态监测,以明确是否为正常妊娠,分娩后也需随访直至正常。
3
侵蚀性葡萄胎
侵蚀性葡萄胎又称恶性葡萄胎,与良性葡萄胎有所不同。良性葡萄胎的病变局限于子宫腔内,而侵蚀性葡萄胎的病变则已侵入肌层或达子宫外,水肿绒毛可累及阴道、外阴、阔韧带或盆腔。若葡萄胎组织穿破子宫壁,可引起腹腔内大出血,也可侵入阔韧带内形成宫旁肿物。侵蚀性葡萄胎还可以经血液循环转移至阴道、肺,甚至脑部,形成转移性葡萄胎。根据转移部位的不同可引起相应症状,预后不良。
3.1 病理学特征
侵蚀性葡萄胎的病理学特征为葡萄胎水肿绒毛进入肌层、血管或子宫以外的部位。葡萄胎组织的肌层侵蚀可以是浅表的,也可以蔓延到子宫壁,导致穿孔并累及韧带和附件。肉眼观察,病灶处可见局部出血或有水肿绒毛。镜下见胎盘绒毛和异型增生滋养细胞出现在子宫肌层、血管或远隔部位;绒毛水肿常不显著,滋养细胞增生程度也有较大差异。
如果被检查的部位(子宫或子宫外)不能确切地辨认出绒毛,仅有高度异型增生滋养细胞,则诊断为绒癌更为恰当。为了避免错误归类,必须连续切片,尽可能确认病变组织是否存在绒毛结构。
3.2 临床表现
3.2.1 阴道流血
阴道流血为本病最常见的症状。葡萄胎清宫后持续异常子宫出血时,应高度警惕侵蚀性葡萄胎的可能。
3.3.2 腹痛及腹部包块
子宫病灶增大明显时,可出现下腹疼痛及腹部包块。若病灶突破子宫浆膜层,可引起腹痛加重,甚至发生内出血性休克。
3.2.3 其他侵袭转移症状
血β-hCG过高者,需检查是否合并妊娠期高血压病;若出现痰中带血或咯血,应警惕肺转移;脑转移患者可出现剧烈头痛、恶心呕吐,甚至偏瘫等神经系统症状;膀胱转移者可出现血尿。
3.3 诊断
葡萄胎后GTN诊断标准如下[4]:① 升高的血β-hCG水平呈平台(±10%)达4次(第1、7、14、21天),持续3周或更长;② 血β-hCG水平连续上升(>10%)达3次(第1、7、14天),持续2周或更长;③ 组织学诊断为侵蚀性葡萄胎或绒癌。
诊断时需注意排除妊娠物残留和再次妊娠。如果不能除外者,建议再次清宫,必要时可行宫腔镜检查。
对于有可疑转移的患者,应当行盆腔B超/MRI、肺CT/胸片检查,当肺部有较大转移病灶时进行头部及腹部CT、MRI或B超检查评估病变转移范围,以确定国际妇产科联盟(International Federation of Gynecology and Obstetrics,FIGO)评分和分期[4]。PET/CT在临床分期的评价中没有明显的优势,不推荐常规检查,但在仅有β-hCG升高而诊断不清的患者中可协助诊断。
3.4 鉴别诊断
侵蚀性葡萄胎应与胎盘植入、超常胎盘部位反应、葡萄胎残余以及绒癌相鉴别。
3.4.1 胎盘植入
胎盘植入的主要特征是缺乏底蜕膜,绒毛直接黏附侵入子宫肌层,但绒毛没有侵蚀性葡萄胎特有的水肿性变化,滋养细胞也无明显增生。
3.4.2 超常胎盘部位反应
超常胎盘部位反应与侵蚀性葡萄胎有时难以区分,尤其是当侵蚀性葡萄胎绒毛数量很少时不易识别。超常胎盘部位反应的特征为种植部位中间型滋养细胞过度增生,对子宫内膜和子宫肌层形成广泛的滋养层侵蚀,但是缺乏水肿性绒毛。
3.4.3 葡萄胎残余
葡萄胎残余可导致子宫复旧不良及持续异常子宫出血,超声检查及再次刮宫有助于鉴别早期侵蚀性葡萄胎及残余葡萄胎。
3.5 临床分期及预后评分
具体内容参考绒癌部分:4.4临床分期及预后评分标准。
3.6 治疗
具体内容参考绒癌部分:4.5治疗原则及方案。
3.7 预后
在发现有效的化疗药物之前,侵蚀性葡萄胎的死亡率可达25%,自20世纪50年代后期证实大剂量甲氨蝶呤能有效地治疗该肿瘤,以及随后发现了一系列有效化疗药物,侵蚀性葡萄胎已基本无死亡病例发生。
影响预后的主要因素有:年龄、终止妊娠至治疗开始的间隔时间、血β-hCG水平、FIGO分期及是否规范治疗等。
4
绒癌
绒癌是一种高度恶性的滋养细胞肿瘤,其特点是滋养细胞失去了原来的绒毛或葡萄胎结构,浸润入子宫肌层,造成局部严重破坏,并可转移至其他任何部位。绝大多数绒癌继发于正常或不正常的妊娠之后,称为“妊娠性绒癌”,主要发生于育龄妇女。
4.1 病理学特征
大体上常为暗红色出血性肿块,伴不同程度坏死。镜下成片异型增生的滋养细胞浸润周围组织和血管,肿瘤细胞大多数呈双相分化,可见细胞滋养细胞和合体滋养细胞密切混合,并可见少许中间型滋养细胞。肿瘤中央出血坏死,仅在周边见肿瘤细胞存活。肿瘤缺乏新生血管,可见假性血管网,血池周围环绕滋养细胞。同时肿瘤内找不到绒毛组织。
4.2 临床表现
4.2.1 前次妊娠史
绒癌可继发于正常或不正常妊娠之后,前次妊娠可为葡萄胎,也可为流产、足月产或异位妊娠。前次妊娠后至发病间隔时间不定,有的妊娠开始即可发生绒癌,有的报道间隔期可长达18年。
4.2.2 症状和体征
常见症状为葡萄胎排空、流产或足月产后出现异常子宫出血。绒癌出现远处转移后的症状与转移部位密切相关,如阴道转移瘤破裂可发生阴道大出血;若发生肺转移,可出现咯血、胸痛及憋气等症状;若发生脑转移,可表现为头痛、呕吐、抽搐、偏瘫甚至昏迷等。长期阴道流血者可发生严重贫血,甚至恶病质。
4.2.3 妇科检查
合并出血时可发现阴道有暗红色分泌物,双合诊子宫增大、柔软、形状不规则,有时可触及宫旁两侧子宫动脉有明显搏动,并可触到像“猫喘样”的血流漩涡征象,这一征象是因为宫旁组织内有转移瘤或动静脉瘘的形成。怀疑宫旁动静脉瘘时,应考虑行盆腔MRI评估病情,在临床处理时要警惕大出血的可能。
4.3 诊断
根据葡萄胎排空后或流产、足月分娩、异位妊娠后出现阴道流血和(或)转移灶及其相应症状和体征,应考虑GTN可能。GTN可以没有组织学诊断,而仅根据临床表现及实验室检查结果作出诊断,β-hCG水平变化是临床诊断的主要依据,影像学证据是重要的辅助诊断方法,但不是必需的。当可以获取组织时,应进行组织学诊断,若在子宫肌层内或子宫外转移灶组织中见到绒毛或退化的绒毛阴影,则诊断为侵蚀性葡萄胎,若仅见成片增生的滋养细胞浸润及出血坏死,未见绒毛结构,则诊断为绒癌。
4.3.1 葡萄胎后GTN诊断标准[4]
葡萄胎后GTN诊断标准:① 升高的血β-hCG水平呈平台(±10%)达4次(第1、7、14、21天),持续3周或更长;② 血β-hCG水平连续上升(>10%)达3次(第1、7、14天)持续2周或更长;③ 组织学诊断为侵蚀性葡萄胎或绒癌。
4.3.2 非葡萄胎后GTN(绒癌)诊断标准
非葡萄胎后GTN(绒癌)诊断标准为:① 流产、足月产、异位妊娠终止后4周以上,血β-hCG水平持续在高水平,或曾经一度下降后又上升,已排除妊娠物残留或排除再次妊娠;② 组织学诊断为绒癌。
4.4 临床分期及预后评分标准
4.4.1 分期的沿革与标准
国际滋养细胞肿瘤学会(International Society for the Study of Trophoblastic Diseases,ISSTD)于1998年即提出了新的GTN分期与预后评分修改意见,并提交FIGO讨论,FIGO于2000年审定并通过了该分期标准(表1)。

4.4.2 预后评分系统
目前应用FIGO于2000年审定并通过的分期及预后评分标准(表2),该评分系统更加客观地反映了GTN患者的实际情况,在疾病诊断的同时更加简明地指出了患者除分期之外的疾病程度及预后危险因素。期别早的患者可能为高危组患者,而一些期别晚的患者可能属于低危组。值得强调的是,诊断时分期与评分系统的结合,更有利于患者治疗方案的选择及对预后的评估。TNM分期在GTN中很少应用(附录Ⅰ)。


4.5 治疗原则及方案
治疗原则以化疗为主,辅以手术和放疗等其他治疗手段。治疗方案的选择根据FIGO分期、预后评分、年龄、对生育的要求和经济情况等综合考虑,实施分层或个体化治疗。
4.5.1 低危GTN的治疗
低危GTN治疗方案的选择主要取决于患者有无子宫外转移灶和保留生育功能的要求。
4.5.1.1 化疗方案的选择
对于低危患者,可以采用单药化疗。单药方案在下列患者中成功率更高:预后评分0~4分、末次妊娠为葡萄胎、病理学诊断为非绒癌患者。常用的一线药物有MTX和Act-D,常用单药方案见表3。目前尚无推荐某种单药或哪种给药方案优于其他方案。Meta分析结果[26-27]显示,Act-D的5 d方案、Act-D冲击方案及MTX多天方案相对疗效更好。对于预后评分5~6分或病理学诊断为绒癌的低危患者,一线采用单药化疗的失败风险明显增高,可以参照预后评分高危患者的方案选择联合化疗。
4.5.1.2 药物的更换
9%~33%的低危GTN患者首次单药化疗后会产生耐药或对化疗方案不耐受。单药化疗耐药的定义[1]:原发耐药指在开始应用单药化疗的前两个疗程即出现β-hCG升高或平台(下降<10%);继发耐药指开始化疗时有效,随后β-hCG在两个疗程中呈现平台或升高。
当对第1种单药化疗有反应,但因毒性无法耐受时,可更换另一种单药。如果出现单药耐药,β-hCG呈现平台且<300 U/L,可以改为另一种单药化疗。如果β-hCG呈现平台且>300 U/L,或β-hCG升高,或出现新病灶,或对两种单药化疗均反应不佳时,建议改为联合化疗。

4.5.1.3 停止化疗指征
β-hCG正常后巩固化疗2~3个疗程。对于β-hCG正常而影像学异常的患者不建议继续化疗,因为β-hCG是反映肿瘤活性的可靠指标。
4.5.2 高危GTN的治疗
4.5.2.1 治疗原则
高危GTN的治疗原则以联合化疗为主,必要时结合手术、放疗等其他治疗。
4.5.2.2 化疗方案
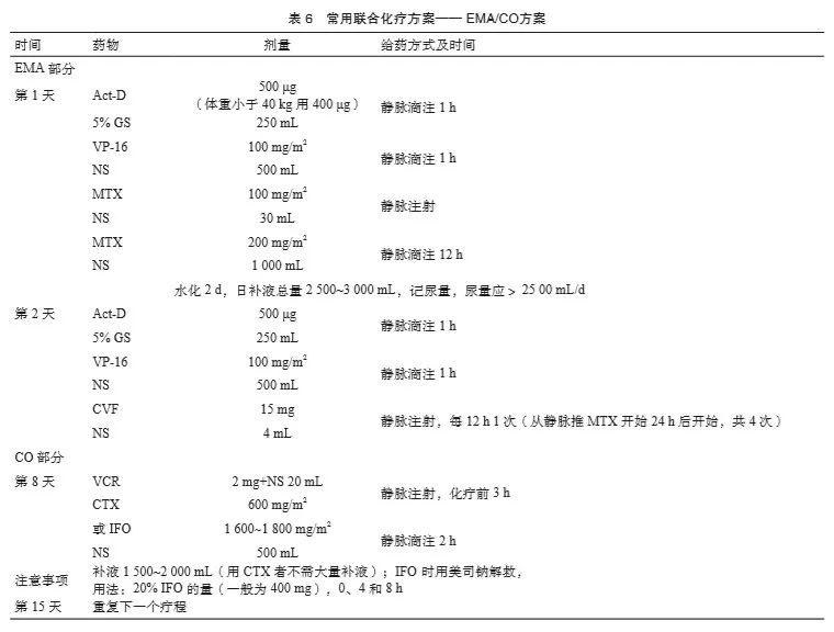
高危GTN的化疗方案首选EMA-CO方案或以5-氟尿嘧啶(5-Fluorouracil,5-FU)/氟尿苷(floxuridime,FUDR)为主的联合化疗方案。EMA-CO方案(依托泊苷、甲氨蝶呤、Act-D、环磷酰胺和长春新碱)初次治疗高危转移病例的完全缓解率及远期生存率均在90%以上,最常见的不良反应为骨髓抑制,其次为肝肾毒性。由于粒细胞集落刺激因子骨髓支持和预防肝肾毒性药物及止吐药物的支持,EMA-CO方案的计划化疗剂量强度已可得到保证。
中国GTN相对高发,在治疗高危病例方面也取得了丰富的经验,以5-FU/FUDR为主的联合化疗方案包括FAV(5-FU/FUDR、Act-D和长春新碱)和FAEV(5-FU/FUDR、Act-D、依托泊苷和长春新碱),治疗高危和耐药GTN的完全缓解率达80%以上。由于不同地区医疗条件存在差异,其他化疗方案可依据各地区医疗条件及可选择药物进行选择,常见联合化疗方案具体药物及剂量见表4~8。
停止化疗的指征为β-hCG正常后再巩固化疗3~4个疗程。





4.5.2.3 手术
作为辅助治疗,当发生肿瘤浸润导致致命性出血以及化疗耐药病灶等特定情况下才行手术。
⑴ 子宫切除术:对于大病灶、耐药病灶或病灶穿孔出血时,应在化疗的基础上进行手术。年轻女性应保留卵巢。对有生育要求的患者,若血β-hCG水平不高、耐药病灶为单个及子宫外转移灶已控制时,可考虑行病灶切除术。
⑵ 肺叶切除术:对肺孤立的耐药病灶可考虑行肺叶切除术。指征包括全身情况良好、子宫原发病灶已控制、无其他转移灶、肺部转移灶为孤立性结节、β-hCG尽可能接近正常水平。
4.5.2.4 放疗
放疗作为化疗的补充,主要用于脑转移和胸部、盆腔残存病灶或耐药病灶的治疗。
⑴ 放疗适应证:① 脑转移,包括多发性脑转移、症状性脑转移和脑部寡转移;② 阴道、宫颈等转移灶急性出血,病灶广泛,局部/介入止血无效,可考虑加用放疗;③ 胸部、盆腔团块转移灶化疗消退不满意者或化疗后残存病灶;④ 耐药病灶且无法进行手术切除;⑤ 肿瘤压迫产生症状时,可以行姑息性放疗缩小肿瘤,减轻症状。
⑵ 放疗技术的选择:包括适型调强放疗
(intensity-modulated radiotherapy,IMRT)、容积调强放疗(volumetric-modulated arc thera-py,VMAT)、螺旋断层放疗(TOMO)、立体定向放疗(stereotactic body radiotherapy,SBRT)。常规放疗和三维适形放疗(three-di-mensional conformal radiotherapy,3D-CRT)的使用正在逐渐减少。立体定向放疗包括射波刀、速锋刀等X刀技术;伽马刀技术的应用亦逐渐减少。
⑶ 放疗方案:胸部病灶和盆腔病灶常使用IMRT和VMAT,脑转移的病灶根据病灶数量选择TOMO或SBRT。SBRT常用于脑部寡转移(1~5个病灶),TOMO可用于脑部寡转移病灶,亦可进行全脑放疗并同步给予肿瘤区域加量。在脑部放疗中,应同时采用脱水、止血及全身支持治疗,以便放疗顺利进行。待脑部转移灶控制后,及时进行全身化疗以根治肿瘤。对于阴道及宫颈的转移病灶需要放疗控制出血时,可用局部放疗配合全身化疗,尤其是阴道腔内±插植放疗,单次量高,数次后即可达到止血,肿瘤往往迅速消退。对于耐药病灶的放疗,放疗野应包括受累区域,给予高姑息剂量,可采用IMRT或VMAT。
4.5.3 极高危GTN的治疗
4.5.3.1 诊断
极高危GTN指的是预后评分≥13分及伴有肝、脑或广泛转移的高危病例[28]。
4.5.3.2 治疗
可直接选择EP-EMA等二线方案[29]。这类患者如果一开始就采用标准多药联合化疗,可能会造成严重的骨髓抑制导致大出血、败血症,甚至多器官衰竭,可在标准化疗前先采用低剂量的诱导化疗,如EP方案[30](依托泊苷100 mg/m2和顺铂20 mg/m2,2 d,每周1次,共1~3周)或AE方案[31](Act-D 500 μg和依托泊苷100 mg/m2,1~3 d,疗程间隔2周),待病情缓解后,转为标准化疗方案。血β-hCG正常后巩固治疗3~4个疗程。
4.5.4 高危耐药和复发GTN的处理
4.5.4.1 高危GTN的耐药和复发标准
⑴ 耐药标准:目前尚无公认的耐药标准。高危患者接受联合化疗后,一般认为化疗过程中出现如下现象应考虑为耐药:经连续2个疗程化疗后,血β-hCG未呈对数下降或呈平台(下降<10%)甚至上升,或影像学检查提示肿瘤病灶不缩小甚至增大或出现新的病灶。
⑵ 复发标准:治疗后血β-hCG连续3次阴性3个月后出现血β-hCG升高(除外妊娠)或影像学检查发现新病灶。
4.5.4.2 耐药和复发GTN治疗方案选择
化疗前完善辅助检查(包括胸部及腹部CT、盆腔及脑部MRI),必要时可行PET/CT检查[32]。治疗前需要重新进行预后评分。可选择的化疗方案包括FAEV、EMA-EP、ICE(依托泊苷、异环磷酰胺和卡铂)、VIP(依托泊苷、异环磷酰胺和卡铂)、TE/TP(紫杉醇、顺铂/紫杉醇和依托泊苷)、BEP(博莱霉素、依托泊苷和顺铂)等,具体用法见表4~8。对于多药耐药的患者,可考虑选择大剂量化疗联合自体干细胞移植[33-34]、靶向治疗及PD-1/PD-L1抗体(例如pembrolizum-ab)单独使用或联合化疗[35-36]。动脉灌注化疗可提高耐药、复发患者的疗效。停止化疗指征仍然为血β-hCG正常后再巩固化疗3~4个疗程。
4.5.4.3 手术治疗的价值
手术治疗以及手术时机的选择在高危耐药和复发患者的治疗中非常重要。耐药性GTN患者的手术指征为:患者一般情况好,可耐受手术;转移灶为孤立的可切除病灶;无手术切除部位以外的活跃性转移灶;术前血β-hCG应尽可能接近正常水平。
4.6 随访
GTN在治疗结束后应严密随访,第1年每月随访1次,第2~3年每3个月随访1次,以后每年1次共5年。目前证据显示,高危患者治疗结束5年后再复发病例少见,因此建议至少随访5年。高危患者治疗后全身影像学检查可作为评估残留病灶或变化的方法,当出现疾病复发时,有助于转移病灶的定位及监测。
目前研究结果显示,化疗后12个月内妊娠者,与普通人群相比,未增加流产、异位妊娠、再次葡萄胎和死产发生风险,与化疗12个月后妊娠相比,GTN的复发风险也没有增加[37-38],但考虑到化疗药物的生殖系统毒性,建议随访期间严格避孕1年。如果在血β-hCG正常后的随访期间短期内意外妊娠,需要与患者充分沟通,权衡利弊,进行个体化的处理。
5
中间型滋养细胞肿瘤
5.1 PSTT
PSTT是起源于胎盘种植部位的一种特殊类型的滋养细胞肿瘤,肿瘤几乎完全由中间型滋养细胞组成,是相对少见的GTD,多数不发生转移,预后良好。少数病例可发生子宫外转移,则预后不良。
5.1.1 诊断
PSTT的确诊有赖于组织病理学检查,大部分患者可通过刮宫标本作出组织病理学诊断,但要全面、准确地判断肿瘤细胞侵入子宫肌层的深度和范围,必须依靠手术切除的子宫标本。PSTT大体上主要为息肉样或内生性肿块,边界欠清,切面黄褐色,可见灶性出血坏死。镜下可见圆形或多角形中间型滋养细胞单个或成束在平滑肌纤维间浸润性生长,但是不破坏平滑肌。免疫组织化学染色PSTT弥漫表达种植部位滋养细胞标志物HPL、CD146等。
5.1.2 临床表现
PSTT高发于育龄妇女,多表现为异常子宫出血。子宫均匀性或不规则增大,少数发生子宫外转移的患者可出现相应转移部位症状或体征。PSTT中含有很少的合体滋养细胞,而β-hCG主要由合体滋养细胞产生,因而这类肿瘤的血β-hCG水平多数正常或轻度升高。血清中人胎盘泌乳素(human placental lactogen,hPL)水平一般为轻度升高或正常。影像学检查均缺乏特异性,超声、MRI、CT等检查可用于辅助诊断。
5.1.3 分期
PSTT采用GTN的解剖学分期来评价疾病的转移情况,但预后评分不适用,β-hCG水平与肿瘤负荷、疾病转归也无相关性。
5.1.4 预后
一般认为,当出现下列情况之一者为高危,预后不良[39]:① 核分裂象>5个/10个HPF;② 距前次妊娠时间>2年;③ 子宫外转移;④ 深肌层浸润、淋巴脉管间隙浸润(lymphovascular space invasion,LVSI)、弥漫坏死。此外, FIGO晚期、病程大于4年及出现细胞质透亮的肿瘤细胞是孤立的不良预后因素。
5.1.5 治疗方案及原则
5.1.5.1 手术
手术是首选的治疗方法,手术范围为全子宫切除术。年轻妇女若病灶局限于子宫,卵巢外观正常,可保留卵巢。对于非高危PSTT患者,手术后不必给予任何辅助治疗。关于淋巴结转移率目前未见相关报道,是否在手术中行淋巴结活检需要根据术前影像学检查及术中探查结果决定。
5.1.5.2 化疗
化疗主要作为高危患者子宫切除后的辅助治疗,应选择联合化疗,可选的化疗方案包括FAEV、EMA-CO、EMA-EP和TP/TE等。实施化疗的疗程数同高危GTN。
5.1.5.3 保留生育功能治疗
对年轻、渴望生育、低危且病灶局限的PSTT患者,可在充分知情同意的前提下,采用彻底刮宫、子宫病灶切除和(或)联合化疗等方法[40]。病变弥漫者不适用保守性治疗。保守性治疗后若出现持续性子宫病灶和血β-hCG水平异常,则应考虑子宫切除术。
5.1.6 随访
随访内容基本同绒癌,但由于血β-hCG水平多数正常或轻度增高,影像学检查更为重要。有条件的医疗单位可选择行增强MRI检查。
5.2 ETT
ETT非常罕见,起源于绒毛膜型中间型滋养细胞,可与绒癌或PSTT合并存在。
5.2.1 诊断
ETT的诊断需要依靠组织病理学检查。肿瘤常在子宫形成结节状隆起,边界较清,局灶可见明显浸润。大体见实性、褐色或黄色肿块,可见灶性出血、坏死。镜下可见相对单一的上皮样肿瘤细胞呈巢状、条索状或团块状排列,肿瘤内常见地图样坏死。免疫组织化学染色显示ETT弥漫表达P63,仅灶性表达HPL、CD146。
5.2.2 临床表现
本病可以继发于各种妊娠,最多见于足月妊娠后,临床表现缺乏特异性,约70%出现异常子宫出血,血β-hCG水平轻中度升高。
5.2.3 鉴别诊断
宫颈部位的ETT需要与宫颈鳞癌相鉴别,宫体部位的ETT需要鉴别子宫肌瘤或其他妊娠相关疾病如异位妊娠、绒癌等。
5.2.4 治疗方案及原则
手术是ETT主要的治疗手段,本病对化疗不敏感。如果采用化疗,应直接选择联合化疗,方案包括FAEV、EP-EMA、EMA-CO等。对于有远处或广泛转移的患者,高强度化疗可能有一定作用[41]。考虑到ETT具有较强的侵袭行为和对化疗的不敏感性,目前不常规推荐保留生育功能的手术。
5.2.5 预后
虽然ETT生长缓慢,但相比PSTT而言其恶性程度明显更高,一旦出现转移或复发,治疗效果通常不佳。不良预后因素包括:FIGO分期晚[42],存在子宫多发病灶,侵及子宫全层并累及浆膜层,细胞低分化,细胞异型,核分裂指数高或存在血管侵袭等[43]。子宫外病灶要进一步区分,子宫外的盆腔种植性病灶的预后要好于经血行转移的病灶(如肺转移)。
5.3 胎盘部位结节(placental site nodule,PSN)和非典型胎盘部位结节(atypical placental site nodule,APSN)
多年以来,PSN被认为是临床意义不大的良性中间型滋养细胞病变。伴或不伴非典型特征的PSN可与PSTT或ETT混和存在,也可逐渐发展为PSTT或ETT。非典型PSN患者10%~15%可能会进展为PSTT或ETT[44]。对于非典型PSN或局部病理不确定者,应对其组织病理进行集中复核。对于已完成生育的非典型PSN患者在没有转移性病灶的情况下可考虑行子宫切除术。如希望保留生育功能,则需要进一步咨询和检查。
[参考文献]
LOK C, VAN TROMMEL N, MASSUGER L, et al. Practical clinical guidelines of the EOTTD for treatment and referral of gestational trophoblastic disease[J]. Eur J Cancer, 2020, 130: 228-240.
Management of gestational trophoblastic disease: green-top guideline no. 38 - June 2020[J]. BJOG, 2021, 128(3): e1e27.
EIRIKSSON L, DEAN E, SEBASTIANELLI A, et al. Guideline no. 408: management of gestational trophoblastic diseases[J]. J Obstet Gynecol Can, 2021, 43(1): 91-105.e1.
NGAN H Y S, SECKL M J, BERKOWITZ R S, et al. Update on the diagnosis and management of gestational trophoblastic disease[J]. Int J Gynaecol Obstet, 2018, 143(Suppl 2): 7985.
Gestational Trophoblastic Neoplasia, Version 2.2021, NCCN Clinical Practice Guidelines in Oncology [EB/OL][202104-20]. https://www.nccn.org/guidelines/guidelinesdetail?category=1&id=1489.
WHO classification of tumours(5th Edition) female genital tumours. 2020. [EB/OL][2021-04-20]. https:// publications.iarc.fr/Book-And-Report-Series/WhoClassification-Of-Tumours/Female-Genital-Tumours-2020.
向 阳. 宋鸿钊. 滋养细胞肿瘤学[M]. 4版. 北京: 人民卫生出版社, 2020. XIANG Y, SONG H Z. Trophoblastic oncology[M]. 4th Edition. Beijing: People’s Health Press, 2020.
KILLICK S, COOK J, GILLETT S, et al. Initial presenting features in gestational trophoblastic neoplasia: does a decade make a difference?[J]. J Reprod Med, 2012, 57(7/8): 279282.
SAVAGE J L, MATUREN K E, MOWERS E L, et al. Sonographic diagnosis of partial versus complete molar pregnancy: a reappraisal[J]. J Clin Ultrasound, 2017, 45(2): 72-78.
JAUNIAUX E, MEMTSA M, JOHNS J, et al. New insights in the pathophysiology of complete hydatidiform mole[J]. Placenta, 2018, 62: 28-33.
BENSON C B, GENEST D R, BERNSTEIN M R, et al. Sonographic appearance of first trimester complete hydatidiform moles[J]. Ultrasound Obstet Gynecol, 2000, 16(2): 188-191.
RONNETT B M. Hydatidiform moles: ancillary techniques to refine diagnosis[J]. Arch Pathol Lab Med, 2018, 142(12): 1485-1502.
ELIAS K M, BERKOWITZ R S, HOROWITZ N S. State-ofthe-art workup and initial management of newly diagnosed molar pregnancy and postmolar gestational trophoblastic neoplasia[J]. J Natl Compr Canc Netw, 2019, 17(11): 13961401.
FLAM F, LUNDSTRÖM V, PETTERSSON F. Medical induction prior to surgical evacuation of hydatidiform mole: is there a greater risk of persistent trophoblastic disease?[J]. Eur J Obstet Gynecol Reprod Biol, 1991, 42(1): 57-60.
OSBORNE R J, FILIACI V L, SCHINK J C, et al. Second curettage for low-risk nonmetastatic gestational trophoblastic neoplasia[J]. Obstet Gynecol, 2016, 128(3): 535-542.
ZHAO P, LU Y C, HUANG W, et al. Total hysterectomy versus uterine evacuation for preventing post-molar gestational trophoblastic neoplasia in patients who are at least 40 years old: a systematic review and meta-analysis[J]. BMC Cancer, 2019, 19(1): 13.
WOLFBERG A J, BERKOWITZ R S, GOLDSTEIN D P, et al. Postevacuation hCG levels and risk of gestational trophoblastic neoplasia in women with complete molar pregnancy[J]. Obstet Gynecol, 2006, 107(3): 743.
ELIAS K M, SHONI M, BERNSTEIN M, et al. Complete hydatidiform mole in women aged 40 to 49 years[J]. J Reprod Med, 2012, 57(5/6): 254-258.
LIN L H, MAESTÁ I, BRAGA A, et al. Multiple pregnancies with complete mole and coexisting normal fetus in North and South America: a retrospective multicenter cohort and literature review[J]. Gynecol Oncol, 2017, 145(1): 88-95.
SEBIRE N J, FOSKETT M, PARADINAS F J, et al. Outcome of twin pregnancies with complete hydatidiform mole and healthy co-twin[J]. Lancet, 2002, 359(9324): 2165-2166.
SEBIRE N J, FOSKETT M, SHORT D, et al. Shortened duration of human chorionic gonadotrophin surveillance following complete or partial hydatidiform mole: evidence for revised protocol of a UK regional trophoblastic disease unit[J]. BJOG, 2007, 114(6): 760-762.
DEICAS R E, MILLER D S, RADEMAKER A W, et al. The role of contraception in the development of postmolar gestational trophoblastic tumor[J]. Obstet Gynecol, 1991, 78(2): 221226.
SHEN Y M, WAN X Y, XIE X. A metastatic invasive mole arising from iatrogenic uterus perforation[J]. BMC Cancer, 2017, 17(1): 876.
SCHMITT C, DORET M, MASSARDIER J, et al. Risk of gestational trophoblastic neoplasia after hCG normalisation according to hydatidiform mole type[J]. Gynecol Oncol, 2013, 130(1): 86-89.
BRAGA A, MAESTÁ I, MATOS M, et al. Gestational trophoblastic neoplasia after spontaneous human chorionic gonadotropin normalization following molar pregnancy evacuation[J]. Gynecol Oncol, 2015, 139(2): 283-287.
LAWRIE T A, ALAZZAM M, TIDY J, et al. First-line chemotherapy in low-risk gestational trophoblastic neoplasia [J]. Cochrane Database Syst Rev, 2016(6): CD007102.
LI J, LI S F, YU H, et al. The efficacy and safety of first-line single-agent chemotherapy regimens in low-risk gestational trophoblastic neoplasia: a network meta-analysis[J]. Gynecol Oncol, 2018, 148(2): 247-253.
BOLZE P A, RIEDL C, MASSARDIER J, et al. Mortality rate of gestational trophoblastic neoplasia with a FIGO score of ≥13 [J]. Am J Obstet Gynecol, 2016, 214(3): 390.e1-e8.
CYRIAC S, RAJENDRANATH R, SRIDEVI V, et al. Etoposide, cisplatin-etoposide, methotrexate, actinomycin-D as primary treatment for management of very-high-risk gestational trophoblastic neoplasia[J]. Int J Gynaecol Obstet, 2011, 115(1): 37-39.
ALIFRANGIS C, AGARWAL R, SHORT D, et al. EMA/CO for high-risk gestational trophoblastic neoplasia: good outcomes with induction low-dose etoposide-cisplatin and genetic analysis[J]. J Clin Oncol, 2013, 31(2): 280-286.
KONG Y J, YANG J J, JIANG F, et al. Clinical characteristics and prognosis of ultra high-risk gestational trophoblastic neoplasia patients: a retrospective cohort study[J]. Gynecol Oncol, 2017, 146(1): 81-86.
MAPELLI P, MANGILI G, PICCHIO M, et al. Role of 18F-FDG PET in the management of gestational trophoblastic neoplasia [J]. Eur J Nucl Med Mol Imaging, 2013, 40(4): 505-513.
YAMAMOTO E, NIIMI K, FUJIKAKE K, et al. High-dose chemotherapy with autologous peripheral blood stem cell transplantation for choriocarcinoma: a case report and literature review[J]. Mol Clin Oncol, 2016, 5(5): 660-664.
YAMAMOTO E, NIIMI K, FUJIKAKE K, et al. Erratum: highdose chemotherapy with autologous peripheral blood stem cell transplantation for choriocarcinoma: a case report and literature review[J]. Mol Clin Oncol, 2017, 7(3): 510.
程红燕, 杨隽钧, 赵 峻, 等. PD-1抑制剂治疗耐药复发妊娠滋养细胞肿瘤的初步探讨[J]. 中华妇产科杂志, 2020, 55(6): 390-394.
CHENG H Y, YANG J J, ZHAO J, et al. Preliminary study of PD-1 inhibitor in the treatment of drug-resistant recurrent gestational trophoblastic neoplasia[J]. Chin J Obstet Gynecol, 2020, 55(6): 390-394.
GHORANI E, KAUR B, FISHER R A, et al. Pembrolizumab is effective for drug-resistant gestational trophoblastic neoplasia[J]. Lancet, 2017, 390(10110): 2343-2345.
WILLIAMS J, SHORT D, DAYAL L, et al. Effect of early pregnancy following chemotherapy on disease relapse and fetal outcome in women treated for gestational trophoblastic neoplasia [J]. J Reprod Med, 2014, 59(5/6): 248-254.
JIANG F, YANG K, WAN X R, et al. Reproductive outcomes after floxuridine-based regimens for gestational trophoblastic neoplasia: a retrospective cohort study in a national referral center in China[J]. Gynecol Oncol, 2020, 159(2): 464-469.
GADDUCCI A, CARINELLI S, GUERRIERI M E, et al. Placental site trophoblastic tumor and epithelioid trophoblastic tumor: clinical and pathological features, prognostic variables and treatment strategy[J]. Gynecol Oncol, 2019, 153(3): 684-693.
ZHAO J, LV W G, FENG F Z, et al. Placental site trophoblastic tumor: a review of 108 cases and their implications for prognosis and treatment[J]. Gynecol Oncol, 2016, 142(1): 102-108.
FRIJSTEIN M M, LOK C A R, SHORT D, et al. The results of treatment with high-dose chemotherapy and peripheral blood stem cell support for gestational trophoblastic neoplasia[J]. Eur J Cancer, 2019, 109: 162-171.
ZHANG X F, LÜ W, LÜ B. Epithelioid trophoblastic tumor: an outcome-based literature review of 78 reported cases[J]. Int J Gynecol Cancer, 2013, 23(7): 1334-1338.
SHEN X Y, XIANG Y, GUO L N, et al. Analysis of clinicopathologic prognostic factors in 9 patients with epithelioid trophoblastic tumor[J]. Int J Gynecol Cancer, 2011, 21(6): 1124-1130.
KAUR B, SHORT D, FISHER R A, et al. Atypical placental site nodule(APSN) and association with malignant gestational trophoblastic disease; a clinicopathologic study of 21 cases [J]. Int J Gynecol Pathol, 2015, 34(2): 152-158.
GOLDSTEIN D P, BERKOWITZ R S, HOROWITZ N S. Optimal management of low-risk gestational trophoblastic neoplasia[J]. Expert Rev Anticancer Ther, 2015, 15(11): 1293-1304.