伊立替康不良反应
拓扑异构酶Ⅰ诱导可逆性 DNA 单链断裂,从而使 DNA 双链结构解螺旋,参与 DNA 复制过程。伊立替康(CPT-11)及其活性代谢产物 SN-38 可与拓扑异...
拓扑异构酶Ⅰ诱导可逆性 DNA 单链断裂,从而使 DNA 双链结构解螺旋,参与 DNA 复制过程。伊立替康(CPT-11)及其活性代谢产物 SN-38 可与拓扑异...
恶心、呕吐是化疗后最常出现的不良反应,有时也会也会出现干呕,可出现在接受化疗后的任何时间,让患者遭受很大的痛苦。在我国,恶心、呕吐的预防和治疗以5-羟色胺(5-H...
肿瘤患者和健康人群相比,尤其是接受了手术、化疗、放疗、靶向及免疫等治疗过程或者由于疾病本身,机体免疫力和抵抗力相对较低,导致感染流感病毒的风险增加,甚至可能增加癌...
放疗是癌症治疗的主要手段之一。约65%-70%的恶性肿瘤患者在治疗的不同阶段需要接受放疗。有些恶性肿瘤可以通过单纯放疗根治,如早期头颈部肿瘤、早期肺癌、部分淋巴瘤...
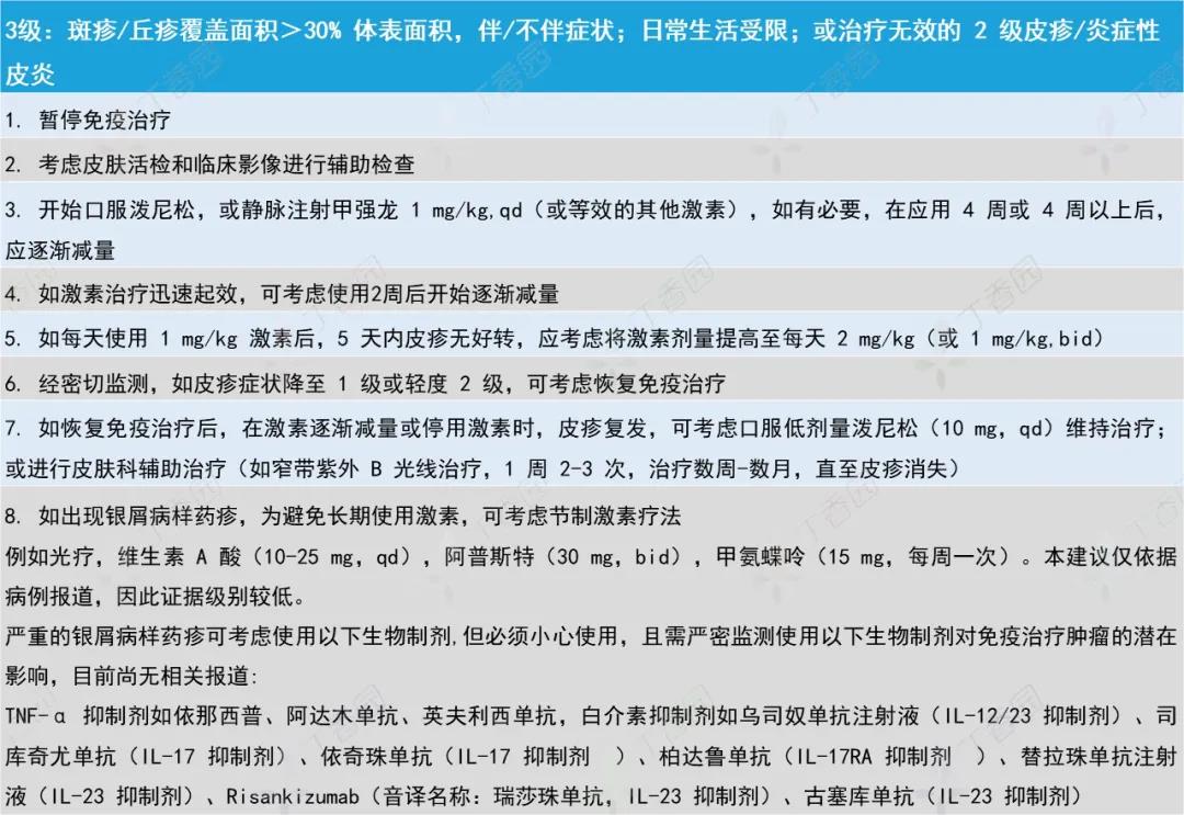
免疫检查点抑制剂经常导致皮肤免疫相关不良事件,尽管这些不良事件的严重程度大多为轻至中度,但仍然有高达 5% 的严重事件可能导致严重症状和剂量中...
癌症的治疗包括手术、放疗、化疗、免疫、靶向、中药治疗等方式。其中化疗是治疗癌症的一种常用治疗方式,对于这种治疗方式,大家对它是“又爱又恨”,因为它是一把双刃剑。化...
随着免疫检查点药物的广泛应用,药物的不良作用也逐渐明确。现将免疫药物的常见不良反应列出,在使用过程中应注意观察监测。01皮肤毒性皮肤不良反应是免疫治疗常见的不良反...