成人重疾险榜单
随着大众风险意识的提高,重疾险也愈发受到大家的认可。
市面上重疾险越来越多,有单次/多次赔付、有保70岁/终身,很多粉丝反应,测评文章看的不少,看完还是不知道买啥好。
为方便大家 “抄作业” ,小马老师对比了上百款成人重疾险,头发都要薅光了,终于把高性价的产品都找出来了,供大家参考。
根据产品保障侧重点,我将重疾险分了3类:
单次赔付成人重疾险:达尔文3号、康瑞保、康惠保2.0、瑞泰瑞盈
多次赔付成人重疾险:百惠保、守卫者3号成人版
亚健康人群重疾险:达尔文(易核版)
接下来,咱们按照分类来看榜单。
1
单次赔付成人重疾险

挑选要点如下:
重视恶性肿瘤和心脑血管保障:在意重疾额外赔付多、价格优势,优选达尔文3号;看重前症保障,优选康惠保2.0。
预算有限,又想做高保额:想要买高保额的,优选康瑞保;想买到更便宜的,或者年龄较大想买高保额的,优选瑞泰瑞盈。
再来详细看看产品:
达尔文3号:单次赔付重疾险优选者
《又一款高性价比重疾险,要调整了!》中详细写过,达尔文3号无论是在保障内容,还是赔付比例,比市面同类产品更优秀。
主要有三大亮点:
1. 保障全面且灵活:
除了重、中、轻症保障外,早期癌症、中度脑中风二次赔,还可附加恶性肿瘤、心脑血管特疾二次赔,疾病保障非常给力。
保到70,身故责任可自由选择,这一点比其他产品灵活,性价比很高。
2. 疾病赔付比例高
60岁前重疾额外赔80%,假设买了50万保额,可赔90万,几乎是买一送一,比同类产品多赔10-15万。
轻、中症赔付比例高,二次癌症、心脑血管可赔150%保额。
3. 不用额外花钱,可享受特定心脑血管轻/中症多赔1次
总结:建议平时作息不规律、压力大的上班族,尤其是男性,可以重点关注下这款。
但需要注意,8月25日将会下架“保障至70岁”版本,如果想要投保,请尽早关注。

康惠保2.0:前症保障优选者
最大的亮点是自带前症保障。
意思是,保障范围内,比轻症更轻微的病,它也能保。
康惠保2.0保障的前症有12种:

大家看看,这12种前症,有8种都跟癌变沾边,不及时治疗,很可能会导致癌症。
如果患了以上前症中的一种,可赔15%保额,且豁免后期保费。
举个例子,
老王媳妇买了50万保额,查出宫颈上皮内瘤变(CIN III)。
她花几千块钱做手术,可以赔付7.5万元,后面的保费也不用交了,合同依然有效。
因此建议有以上家族病史,但目前没有症状的朋友,重点考虑康惠保2.0。
另外,这款保险自带恶性肿瘤二次额外赔120%保额,无需额外花钱,非常实用。
康瑞保:免体检高保额/职业限制宽松/性价比优选者
康瑞保的中、轻症保障更全面一些,承保职业也很宽松。
其次,线上免体检保额最高可以买到80万,这个额度算是市面上免体检限额中首屈一指的。
而且,与同类产品对比,价格便宜,尤其是女性朋友,以30岁为例,每年不到2千就能搞定30万保额,相当划算。
如果看重高保额且优惠的朋友,可以考虑这款。
瑞泰瑞盈:预算紧张/高危职业优选者
在4款中,这款价格可以说是最低的重疾险,非常适合预算有限的年轻人和工薪家庭。
此外,投保不限职业,高危职业都可以投保。
而且投保年龄广,健康告知宽松,老人可投保的保额也高,51-70岁可以买到20万的保额。
不过需要提醒一下,瑞泰瑞盈不含中症保障,可选轻症保障,但赔付比例不高,只能满足基本的重疾保障。
2
多次赔付成人重疾险

挑选要点如下:
重视前症保障、年龄较大的朋友,建议选百惠保。喜欢重疾赔付不分组、高性价比的朋友,选守卫者3号成人版。
再来看看产品:
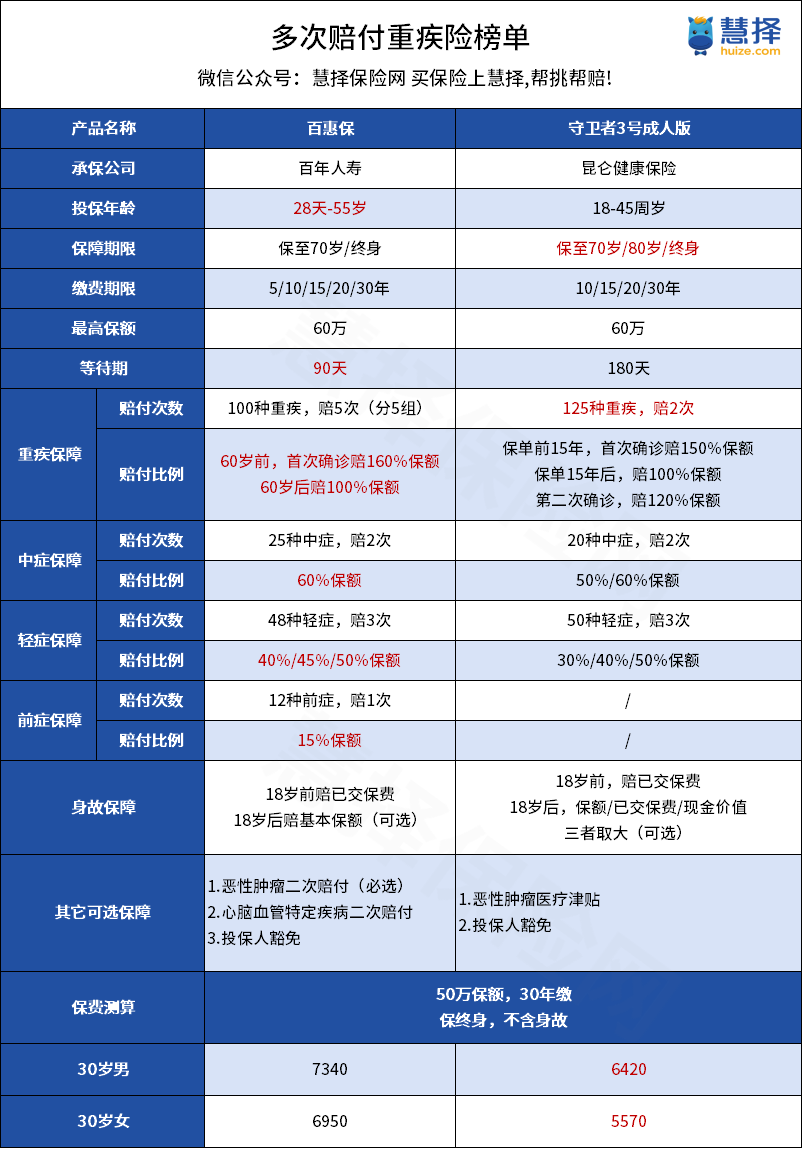
百惠保:分组多次赔付优选者
首先,和康惠保2.0出自同家公司,百惠保也有前症保障和前症豁免。
其次,重疾分5组,最高赔付5次,保额最高60万。
60岁前初次患重疾,还赔1.6倍保额!
另外,轻中症的赔付比例高,还自带恶性肿瘤二次赔,也可附加心脑血管特疾二次赔。
追求前症保障、多次赔付的朋友,可以考虑这款,建议选择【保终身、不附加身故】责任。
守卫者3号:不分组多次赔付优选者
最大的优势在于多次赔付不分组,获赔概率更高,性价比也高。
前15年首次重疾可赔付1.5倍保额,第二次重疾赔1.2倍保额,价格比百惠保便宜一些。
还可以附加癌症津贴,每年给付30%,最多赔3年,总的来说,保额足保障全。
具体的产品测评的可以看这篇:《守卫者3号上线啦:不分组多次赔还便宜!》
3
亚健康人群重疾险
其实,现在的人工作压力都很大,身体难免有些小毛病。
我身边就有一些朋友,他们很想买保险,却因为身体有些小毛病被拒保。
为了给这群健康欠佳的朋友提供保障,慧择与光大永明人寿,联合打造了一款重疾险:达尔文(易核版)。
达尔文(易核版)最大的亮点:对 22 种高发疾病的核保更宽松。

例如乙肝大三阳、二级高血压、II型糖尿病都有机会通过核保。
基础保障还挺全面,重、中、轻症保障都有。
其次,它采用智能核保,就算核保不通过,也不会留下拒保记录,不影响以后买保险。
写在最后
总的来说,如果想要全面保障,赔付足够高,小马老师会推荐达尔文3号。
当然,大家还是要根据预算和保障需求来选,毕竟没有最完美的保险,只有最适合自己的保险。