重疾病种定义即将修订,现在买重疾险还是再等等呢?

1
2020年6月1号,中国保险行业协会、中国医师协会就《重大疾病保险的疾病定义使用规范修订版(公开征求意见稿)》进行了第二次公开征求意见。

新定义下发估计不会太久~
和现行定义有什么差别呢?
2
我们以6.1发布的征求意见稿中的疾病定义看看这次修订有什么成果呢?

01
建立重大疾病分级体系
首次引入轻度疾病定义,将恶性肿瘤、急性心肌梗死、脑中风后遗症3种核心疾病,按照严重程度分为重度疾病和轻度疾病两级。使赔付标准更加科学合理,也规范市场行为。
02
增加病种,扩展保障范围
将原有25种重疾定义完善扩展为28种重度疾病和3种轻度疾病,并适度扩展保障范围。
03
扩展优化疾病定义范围
根据最新医学进展,扩展对重大器官移植术、冠状动脉搭桥术、心脏瓣膜手术、主动脉手术4种疾病的保障范围,完善优化了严重慢性肾功能衰竭等疾病定义。
3
重疾险中最高发的是6种核心重疾,占发生件数的80%以上。那这6种核心重疾病种定义有什么变化呢~
01
恶性肿瘤变更为严重恶性肿瘤
对于恶性肿瘤的诊断,引入了《国际疾病分类肿瘤学专辑》第三版(ICD-O-3),需要符合其肿瘤形态学编码属于3、6、9(恶性肿瘤)范畴的疾病。

ICD-O-3是以病理学报告为基础编码的,用一个指趾(即第五位指趾)就能知道肿瘤的良恶性。使得疾病定义更加准确规范。

其次,调整最为引人注目的是甲状腺癌。TNM分期为Ⅰ期或更轻分期的甲状腺癌不再属于严重恶性肿瘤。
同时,明确交界性肿瘤不属于恶性肿瘤。在现行定义中,交界性肿瘤是否赔付是存在争议的,这次做了明确。
02
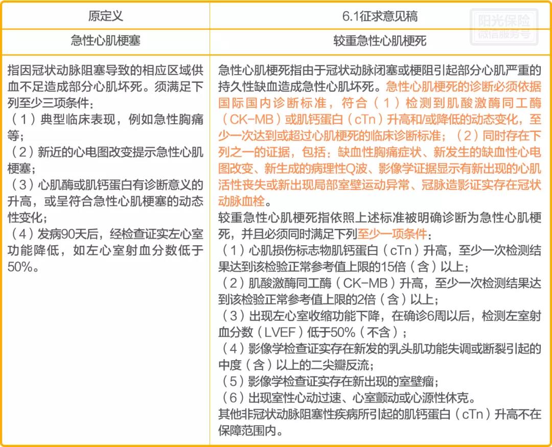
急性心肌梗塞变更为较重急性心肌梗死
可不能简单的理解为满足3个条件变成满足1个条件哦。

在急性心肌梗死的临床表现中,胸痛是突出的表现。倘若肌钙蛋白或是肌酸激酶同工酶升高满足条件,只需这两项就可以满足了新的病种定义。
而现有定义是需满足三项条件,对心肌酶或肌钙蛋白的升高标准也没有进一步明确。新的定义明确升高标准,避免了此类争议。
03
脑中风后遗症变更为严重脑中风后遗症
一肢或一肢以上肢体机能完全丧失变更为一肢(含)以上肢体肌力2级(含)以下。使用行业标准《人身保险伤残评定标准及代码》(JR/T 0083-2013)中“肌力”的相关表述,让病种定义更加规范统一。

04
重大器官移植术或造血干细胞移植术
重大器官移植术增加了小肠的异体移植手术。同时造血干细胞移植术删除了异体两个字,也就是自体移植也可以赔付了。

05
冠状动脉搭桥术(或称冠状动脉旁路移植术)
实施了开胸变更为实施了切开心包,疾病定义更宽松了,比如一些切开心包的微创手术也可以按重疾理赔,更符合现行的治疗手段。

06
终末期肾病(或称慢性肾功能衰竭尿毒症期)修改为严重慢性肾功能衰竭
将达到尿毒症期变更为依据肾脏病预后质量倡议(K/DOQI)制定的指南,分期达到慢性肾脏病5期,更符合临床诊断,完善优化了疾病定义。

同时删除了肾脏移植手术,这项在重大器官移植手术中已经包含。
4
说了这么多,那到底应该现在买还是晚点买呢?
现行重疾定义中甲状腺癌都属于恶性肿瘤。修改后的重疾定义引入了病种分级,将较轻的甲状腺癌定义为轻度疾病,同时结合现代医学治疗手段,优化了疾病定义,如冠状动脉搭桥术不再需要做开胸手术。
更稳妥的方式,建议大家定义修订前买一份,保险早买早享受保障。定义修订后可以再补充~
5
阳光有这两款重疾险产品就非常不错,可以选择投保~
选哪个产品呢?
倾向保障全面,预算又比较充足,建议买i保重疾险(多倍版),因为保障责任更加丰富,包括重疾/中症/轻症多次赔付、恶性肿瘤单独分组、重疾额外保险金等等。
想买50万保额或是预算紧张一些,建议投保i保终身重疾险,为自己获得基本款保障。
