最新保险清单:200元,给娃买对重疾险!
孩子都是父母的掌中宝、心头肉!
除了深夜喂奶、换尿布、教识字等琐事外,给孩子买保险也是件很头疼的事。
在疾病面前,孩子是渺小脆弱的,我每次看到“孩子得了白血病,求大家救救他...”等筹钱治病的微博、朋友圈时,心里就特别难受。
不仅孩子要忍受各种痛苦,昂贵的治疗费用,也会瞬间摧毁原本美满的家庭。
最近,有很多朋友来问我,怎么给孩子买重疾险?哪款产品性价比最高?
为帮大家找到适合的产品,小马老师从上百款中选出了 5 款少儿重疾险产品。
希望能对你挑选儿童重疾险,有一定的参考建议。
根据预算不同,我将本次清单分了 3 类:

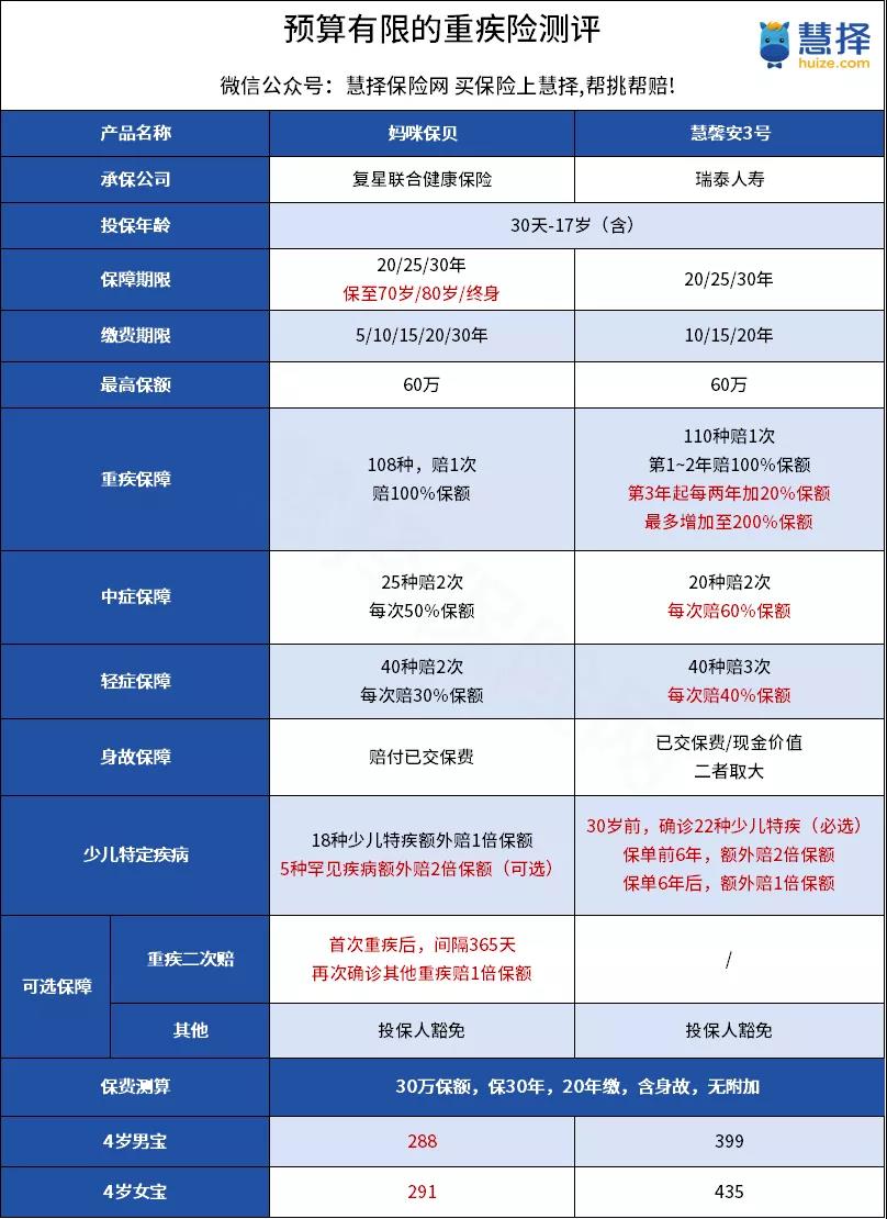
预算有限,选哪款?
四大险种中,重疾险算是保费最高的,动辄几千上万,并非每个家庭都能承担。
而大部分家庭的保费预算并不多,毕竟现在挣钱也不易。
因此,这个清单适合工薪阶层、经济压力较大的朋友。

(点击可查看大图)
这两款产品,主要是保障小孩未来二三十年,保额 30 万以上,只要三四百块,两顿饭钱。等以后预算充足,再为孩子加保。
我们逐一来看产品:
01
妈咪保贝:性价比优选者
妈咪保贝 作为“网红少儿重疾险”,想必很多朋友都听过,受很多家长青睐,主要还是它有以下三大亮点:
少儿特疾和罕见病额外赔:18 种儿童高发特疾可赔 2 倍保额;5 种罕见疾病可赔 3 倍保额,买 30 万可赔 90 万,性价比很高。
值得一提的是,这两种额外保障是保障期内持续有效的,没有年龄限制,区别于一些产品在规定年龄内患病,才有额外赔付。
保障期限灵活:可选保障 20/25/30 年,或保至 70/80岁/终身,可短可长,自由选择。
可附加重疾二次赔:108 种重疾,不分组,初次确诊重疾 1 年后,再次确诊其它重疾,可再赔 1 倍保额。
前段时间,妈咪保贝将最高保额调低了,0-3 周岁最高 30 万,4-5 周岁最高 50 万,6-17 周岁最高 60 万。
重视少儿特疾保障和高性价比的家长,这款可以重点考虑。
02
慧馨安3号:高保额优选者
慧馨安3号 ,保障期可以选 20/25/30 年,保费相对便宜,如果预算有限,看重后期保障或想再给宝宝加保的,这款是不错的选择。
这款产品有两大亮点:
保额会长大:每 2 年递增 20%,最高增至 2 倍保额。
换句话说,以 50 万为例,第 11 年保额增长为 100 万。
疾病赔付多:中症赔 60% 保额,轻症赔 40%,比妈咪保贝略高一些。
另外,22 种少儿特疾,在 30 岁前,保单前 6 年首次确诊,赔 3 倍保额,第 7 年起,赔 2 倍保额。
与妈咪保贝相比,慧馨安3号疾病赔付多一些,保额还能随着小孩一起“长大”,能给予小孩更好的保障。
预算较宽裕,选哪款?
觉得保障 30 年不够长,想要给小孩保障好一些,预算 1000-2500 ,可以看这个清单。

(点击可查看大图)
这里推荐的两款产品,保至 70/80 岁优选妈咪保贝,性价比较高;保终身优选慧馨安-健康保少儿版,还自带少儿特疾保障。
建议先保证保额 50 万以上,如果预算够用,也可再配置保终身。
01
妈咪保贝:保70岁/80岁优选者
和上面说的一样, 妈咪保贝 投保灵活,而且保障充足,儿童高发疾病还能额外赔。
想给孩子保至 70/80 ,非常适合这款产品。
02
慧馨安-健康保少儿版轻中重症翻倍赔
如果想给小孩配置终身保障,可以重点考虑 慧馨安-健康保少儿版 。
首先它价格比较优惠,而且在疾病保障非常给力,还有以下优势:
22 岁前,自带 20 种少儿特疾赔 2 倍保额,相当于花一份钱,买了两份保险。
22-70 ,若附加特别关爱金责任,确诊重/中/轻症能获得双倍赔付,买 50 万赔 100 万。
最高可买 80 万,现在市面上很难买到这个保额的,想要买高保额的宝爸宝妈可别错过。
预算充足,又可选哪款?
若前四款产品都不满意,想要给孩子更全面的保障,预算在 2500-4000,这个清单会适合你。

(点击可查看大图)
想给孩子更全面的保险,这两款就很不错。
看重赔付次数多、保至 70 岁的,优选多倍宝宝;想要获赔概率高一些、保终身的,优选守卫者3号。
01
守卫者3号:疾病保障全优选者
追求保障全面、多次赔付的,可以考虑 守卫者 3 号 。
它主要三大优势:
重疾获赔概率高,疾病额外赔付多:重疾不分组赔 2 次,前 15 年首次确诊重疾多赔 50%,第二次赔 120%,比妈咪保贝和健康保少儿版赔的多。
自带少儿特疾保障:有 20 种,在 18 岁前确诊,可多赔 1.5 倍保额。
还可附加恶性肿瘤津贴:确诊恶性肿瘤1年后,如果还有治疗,每年赔 30% 保额,最多赔 90% 保额,几乎是重疾多赔一次,重疾保障非常优秀。
需要注意,选择保至 70 ,必须附加身故,其他保障期限不用。
一旦附加身故责任,价格会上涨 30%,不太划算。
建议此款不附加身故,选择保 80/终身,性价比会更高。
02
多倍宝宝少儿重疾险:少儿高发疾病保障优选者
追求重疾赔付次数、高发疾病重点保障,可以考虑 多倍宝宝 。
首先,它的重疾分 5 组,分组合理,最多可以赔 5 次,而且每次赔付100%保额。
另外,它还有两个亮点:
自带少儿特疾保障:有 12 种,7 岁前确诊,多赔 2 倍保额,在 7-30 岁确诊,可多赔 1 倍保额,总的来说,比守卫者3号保障更好一些。
保障期限相对灵活:可选保至 70/80 岁或终身。
总结
作为家长,谁都无法避免小孩的疾病风险。
但我们能做的,就是在小孩不幸患病时,能够为他们提供更好的就医资源,孩子能有充足的弹药与疾病作战,减少孩子的痛苦和提高治愈的希望。
有能力的人会选择赚更多的钱,而有智慧的人会选择为小孩配置一份重疾险。