晚期恶性肿瘤治疗无望怎么办?不妨试试参加临床试验,把握生的希望!
在现实生活中,有很多癌友们一听到临床试验,第一反应就是“你让我参加临床试验,岂不是拿我当小白鼠?”“我做了临床试验,万一被分到安慰剂组,是不是得不到有效的治疗?”
其实并非如此!由于我国临床试验起步晚,很多人对临床试验中的试药抱有偏见和不理解。其实在欧美国家很多患者会主动咨询医生是否有适合自己的临床试验。
人类在过去一百多年来都在与癌症抗争,并取得了巨大的成果。但是受限于当下生物医学知识的有限性,目前的研究仍有许多未知、亟待解决的问题。而新药在临床推广前需要通过临床试验来证实。
今年的新型冠状病毒疫情,让临床试验走入大众的视野,大众对受试者这一身份有了更多的认知和理解。但是对于很多肿瘤患者来说,临床试验还是比较陌生的,还有许多疑惑,不要紧,今天小编就给大家解答一些关注度高、常见的疑难问题。
何谓肿瘤临床试验?
与一般的临床试验不同的是,肿瘤临床试验主要是与肿瘤相关的临床研究,受试者多为肿瘤患者,研究的内容主要包括以下几个方面:
1.预防性临床试验是旨在为了寻找更好的方法来预防疾病的发生或复发,包括疫苗、药物预防、维生素应用或生活方式的改变等;
2.筛查或早期发现临床试验是为了寻找更好的筛查疾病的方法;
3.诊断性临床试验则是为了寻找更好的诊断疾病的方法;
4.治疗性临床试验包括验证治疗手段的研究;
5.支持治疗临床试验(生活质量临床试验)是为了寻找更好的方法以改善受试者生活状态、提高舒适度的研究。
哪些人适合参加临床试验?
部分患者对现有的标准治疗方法不耐受,或是疗效不佳;
部分肿瘤则是缺乏有效的治疗药物和方法。
每一项临床试验开始前,研究者会根据研究目的制定详细的研究方案,方案中有项非常重要的内容就是提出能参加这项临床试验的标准,允许参加试验的因素称为“入选标准”,不允许参加试验的因素称为“排除标准”。
这些标准会基于一些因素,包括年龄、性别、疾病状态、既往病史及其他治疗用药等。入选标准对于一项研究非常重要,既能保证研究达到预先设定的目的,也能保证选择合适的受试者,从而保证受试者的安全。
临床试验能给患者带来哪些益处?
(1)绝大多数临床试验都是免费提供试验药物或治疗,接受新药物治疗的患者可能从临床试验中获得治愈、延长生存或减轻痛苦等疗效,而这些目前是采用常规治疗无法取得或疗效较低的。
(2)可以使患者充分地了解当前国际上最新进展,了解疾病的预后以及目前标准的治疗可能的疗效;临床试验是一个获得更好疗效或者最新治疗的机会。在科学证据的支持下,新药或治疗可能带来新的突破。
(尤其是对于晚期癌症患者或许能够在参加临床试验中迎来新的生机)
(3)参加临床试验还可能使患者提前一步从新药物中获益,例如,参加贝伐单抗等靶向药的患者,无论是晚期姑息治疗或是术前转化治疗,均获得了比普通化疗药更好的客观缓解率。
(4)临床肿瘤医学的发展和进步正是一个又一个临床试验推动的,而所有治疗指南也是在临床试验基础上建立的。假如没有临床试验,临床医学将不会再有进步。从这个意义上说,那些参加临床试验的患者是令人敬佩的,是对临床医学的贡献。
(5)参加临床试验可使患者得到更好的照顾和关注。
临床试验如何保障患者安全与权益
在研究过程中出现威胁受试者生命的情况时,或者生命健康与临床试验冲突时候,医生都会以挽救受试者生命为第一任务,临床研究必须让位于患者或者受试者的生命的原则来处理。通过这些严格的程序,虽然仍无法完全避免未知性带来的风险,但已经尽可能把风险降到最低,患者的安全和权益得到了最大的保障。因此安全性的问题,医生会比患者考虑的更多、更全面。
在临床试验开展实施过程是否有监督管理机构?
肯定是有的,所有即将开展的临床研究均需要通过医学伦理委员会的审查,临床研究方案设计应该经过研究者会议多次讨论和反复斟酌,经审查通过后方可启动。随着对伦理学认识的提高,医学伦理委员会在保护受试者利益的作用越来越明显。
参加临床试验的风险
(1)临床试验用药有可能有严重的、甚至危机生命的副作用,但这一点也无需过多担心,因为有明显毒副反应的药物会在临床I期试验被剔除掉。
(2)临床试验治疗可能无效。
(3)参加临床试验要比非参与者更多的时间和精力,比如需多次往返试验点,接受更多的治疗,在医院停留的时间长,有时需要联合用药。
参加临床试验,选择最佳疗法
在抗肿瘤新药不断更新的今天,很多患者通过参加临床试验获得了免费试用最新药物的机会,通过疗效更好的新药,获得了更长的生存获益和更多的治疗机会,对明确了获益机会的患者而言,临床实验可能是最佳的治疗选择。
为了让更多的癌症患者免费用到新型抗癌药物,无癌家园为广大病友提供免费入组临床试验的渠道,可以为癌症患者精准匹配最适合的临床试验。
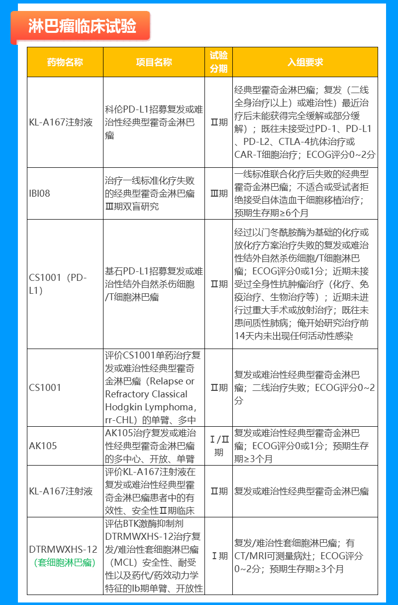
十五大癌症招募信息汇总
















参考文献
1.https://www.health.harvard.edu/blog/cancer-treatment-is-a-clinical-trial-right-for-you-2019032216100
2.https://www.cancer.org/treatment/treatments-and-side-effects/clinical-trials/what-you-need-to-know.html