听说:肠道菌群还能调节血糖?Science揭示这群微生物的神奇作用

关于生活在我们肠道中超过10万亿小家伙们(细菌)的研究已经给我们带来了无数惊喜,它们就像心脏、肝脏等重要人体器官一样无时无刻都在影响着我们的身心健康,包括从排便到行为的一系列生物学过程。
近日,发表在《Science》上的一项研究中,来自美国洛克菲勒大学的研究团队表明,肠道微生物可能还在塑造我们的代谢,自主调节血糖。
Daniel Mucida黏膜免疫学实验室的研究团队在这项小鼠研究中确定了一种可以控制血糖水平并影响食欲的特殊肠道神经元。该研究可能对治疗肥胖和糖尿病等代谢紊乱具有重要意义,因为这些疾病与血液中的葡萄糖水平,以及肠道菌群的组成变化密切相关。
研究通讯作者、实验室负责人、助理教授Daniel Mucida说:“我们都知道,肠道微生物可以产生类似神经递质的代谢产物,它们可以被肠道神经元检测到。现在,我们发现了微生物活性与宿主行为(比如进食)之间的直接联系。这是非常重要的作用。”

位置很重要
肠道被大量的神经元所包围,以至于可以认为它本身就是一个神经系统。它如此的神秘与复杂,以至于被称为人类第二大脑。这些神经元通过密切监测各种分子线索来帮助日常行为,其中大部分被认为来自于我们的饮食或肠道微生物。
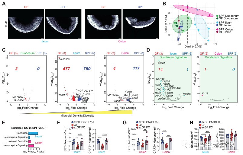
但这些微生物并非在我们整个肠道中均匀分布。十二指肠的部分含有相对较少的微生物,而末端的结肠则聚集了绝大多数。

研究人员发现,肠道神经元也是如此分布的。通过分析小鼠肠道每肠段产生的蛋白质类型显示,神经元实际上是“各司其职”:根据所处的位置执行不同的功能。小鼠中固有的肠道相关神经元(iEAN)在功能上适应于它们所占据的肠段。
但在无菌小鼠体内,这种梯度减小了:在这些小鼠中,微生物丰度较高区域的神经元数量与缺少微生物的十二指肠相似。这表明,微生物的丰度在很大程度上决定了神经元的区域差异。回肠和结肠神经元对微生物定植的反应比十二指肠神经元更敏感。

为了验证这一观点,Mucida的团队使用抗生素治疗小鼠。他们发现通过细菌数量的减少也导致了小鼠整个肠道神经元数量下降,但这种现象在停止使用抗生素后消失。位于肠道末端附近的神经元受到抗生素的影响尤为严重,这表明它们可能特别依赖微生物。
实验还表明,神经元的丢失是由一种炎症感觉途径的神经元表达介导的,此前的研究表明,该途径可以控制肠道感染期间的神经元丢失。
与糖代谢有关
但研究人员仍然不知道这些受微生物调节的神经元在体内所起的作用。因此,他们对小鼠进行了改造,使其可以随意选择性地操控回肠和结肠中的iEAN亚群。
令他们惊讶的是,他们发现,当神经元被激活时,小鼠的食欲下降,而血糖水平却上升了;而删除相同的神经元则产生相反的效果。具体而言,一群微生物响应CART+神经元富集在回肠和结肠,并参与调节进食和葡萄糖代谢。

在失去了这部分神经元的小鼠中,血糖水平不会因抗生素而发生变化。
该研究第一作者、Daniel Mucida的研究生Paul Muller说:“我们完全没有预料到会发现仅控制一小部分肠道神经元就能够对小鼠的代谢产生如此显著的影响。”
微生物耗竭导致CART+神经元的NLRP6和半胱天冬酶 11依赖性丧失,以及葡萄糖调节受损。因此,iEAN亚群似乎能够孤立于中枢神经系统自主调节血糖水平。
研究共同第一作者、Daniel Mucida的研究生Fanny Matheis说:“这种调节血糖的机制似乎与大脑无关,而是通过肠道、胰腺和肝脏之间的直接联系发挥作用,这一发现对代谢性疾病具有潜在的治疗意义。”
论文链接:
https://science.sciencemag.org/content/early/2020/08/26/science.abd6176