乳腺癌患者的运动训练原则
近年来,乳腺癌早期发现和治疗方法的进步使其5年相对生存率稳步提高。如加拿大,其5年相对生存率目前为87%。这一趋势导致了越来越多的乳腺癌患者可能面对许多癌症及其治疗的长期副作用。其中包括有氧能力和力量下降、体重增加、疲劳和生活质量下降。而运动已被建议作为一种干预措施,用来帮助乳腺癌患者降低癌症治疗的相关副作用。
在日常生活中,体育活动和锻炼经常被用来表示运动,但是体育活动和运动是有区别的。
体育活动是指通过骨骼肌进行的任何增加能量消耗的身体运动的总称。
运动则是一种特殊类型的体育活动,它是一种重复性的、有计划的活动,它的目的是用来提高或保持身体健康。
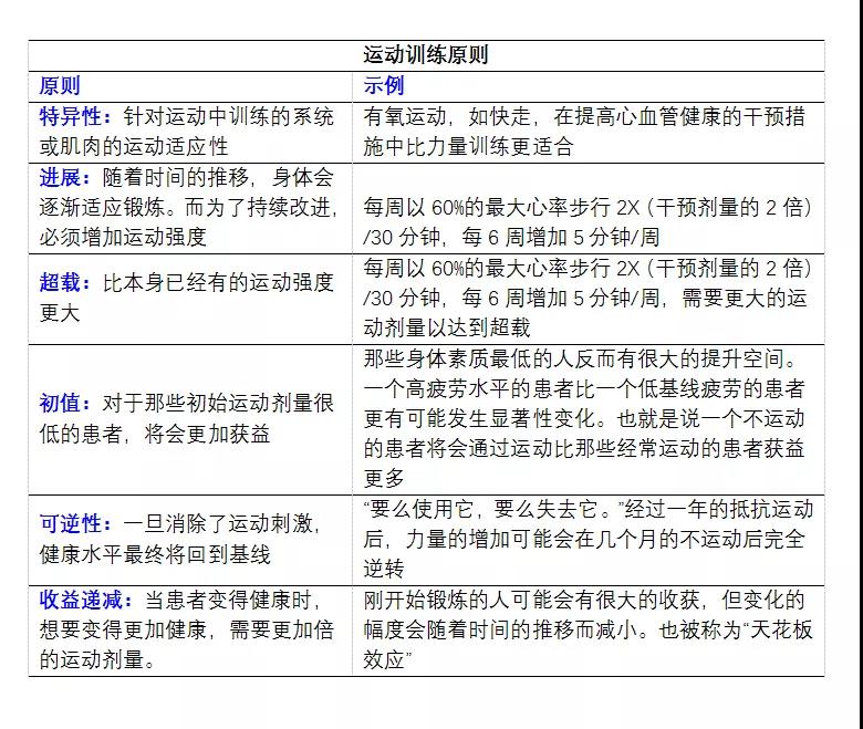
运动训练包括哪些原则呢?
其中主要包括特异性、进展、超载、初始值、可逆性和收益递减这五大类。


现如今越来越多的乳腺癌患者开始在运动学专家中开具运动处方,这些处方的开具都离不开这些原则。掌握这些训练原则,从而可以通过有氧健身和增加肌肉力量,减轻体重和改善身体成分,从而提高生活质量并减少乳腺癌患者的疲劳水平。