没时间运动?试试"减量版HIIT":15分钟即可改善心脏健康
随着新冠疫情席卷全球一年多,越来越多的人开始重新意识到健康的重要性,并将锻炼身体的计划添加到日常安排中。世界卫生组织最新的身体活动指南建议成年人每周至少进行150...
随着新冠疫情席卷全球一年多,越来越多的人开始重新意识到健康的重要性,并将锻炼身体的计划添加到日常安排中。世界卫生组织最新的身体活动指南建议成年人每周至少进行150...
针灸助孕平台,以“关爱不孕,拥抱生命”为宗旨,根据岭南妇科特色立足本团队多年大量临床成功案例,利用针灸经络的特定促卵助孕功效,结合中药调经,着眼肾-天癸-冲任-胞...
对于许多上班族来说,睡觉都是奢侈的,更不要说什么锻炼身体了。但你们想过没有,你每天能够平平安安上班去,还不是有健康的身体在为你负重前行。所以,身体才是“革命的本钱...
免疫力随年龄增大,自然而然会衰老。你知道吗?40岁的免疫力只有20岁的一半,70岁时会降到20岁的20%。因此,我们常说,年龄大了很多病都找上门了,这与免疫力降低...
近年来,乳腺癌早期发现和治疗方法的进步使其5年相对生存率稳步提高。如加拿大,其5年相对生存率目前为87%。这一趋势导致了越来越多的乳腺癌患者可能面对许多癌症及其治...
随着人们生活水平提高和膳食结构的改变,超重及肥胖人口占比不断增加。联合国粮食及农业组织称现阶段超重和肥胖已成为一种全球性的“流行病”,在发...
众所周知,运动有助于保持身体健康。然而对于中年人来说,锻炼身体的过程(费时费力)可能是痛苦的。现在,一项新研究告诉我们,短时间的剧烈运动就能带来巨大的健康益处。当...
当地时间25日,世界卫生组织发布了2020年版《关于身体活动和久坐行为指南》,强调每个人,不论年龄和能力,都可以进行身体活动,而且每一种活动方式都有益健康。具体内...
众所周知,久坐不动会给身体带来各种健康风险。此前一项荟萃分析表明,每天需要60到75分钟的中到高强度运动才能抵消掉与久坐相关的死亡风险。但每天单独拿出60分钟运动...
近年来,乳腺癌早期发现和治疗方法的进步使其5年相对生存率稳步提高。如加拿大,其5年相对生存率目前为87%。这一趋势导致了越来越多的乳腺癌患者可能面对许多癌症及其治...
近年来,乳腺癌早期发现和治疗方法的进步使其5年相对生存率稳步提高。如加拿大,其5年相对生存率目前为87%。这一趋势导致了越来越多的乳腺癌患者可能面对许多癌症及其治...
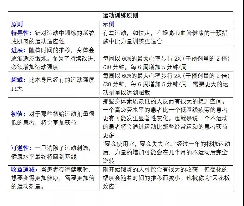
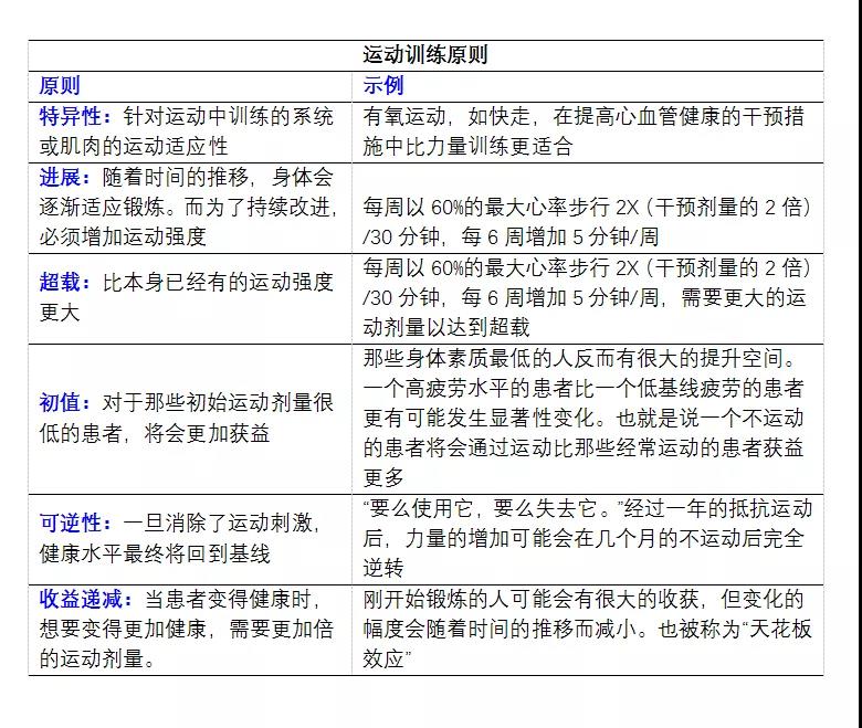
锻炼身体不仅能保卫祖国,还可以保护自己。众所周知,运动可以预防各种大大小小的疾病,并改善睡眠,还有研究发现,运动的癌症患者比不运动的预后更好。然而,这一抗癌过程到...
患癌,是“命不好”?导致癌症发生的原因很多,基因因素也许可以归为“命不好”,但如果是因为其他可控因素,比如不良生活习惯,导致了肿瘤的发生或死亡,真的会觉得太可惜了...
多运动好处多 有充分的证据表明,体育活动较多的癌症的发生率要比不怎么运动的人要低。 对于女性朋友而言,日常生活中运动较多的人通常比不爱运动的人...