医保正式落地执行!抗肿瘤药物大幅下降,胰腺癌患者如何报销?
去年12月28日,《国家基本医疗保险、工伤保险和生育保险药品目录(2020年)》正式发布,其中有52种抗癌药,本次纳入医保中与胰腺癌有关的药品吉西他滨、卡培他滨、替吉奥和紫杉醇。2021年3月1日,医保正式落地执行,意味着癌症患者治疗有望!
有化疗的胰腺癌患者,对这些药应该不陌生。在胰腺癌的一线、二线化疗方案中,都有吉西他滨的身影,而卡培他滨、替吉奥和紫杉醇又是经常与吉西他滨联合使用的化疗药物。这些抗肿瘤药物进入医保,让更多患者不必为高额的药物担忧,缓解了患者和家属看病难的处境。
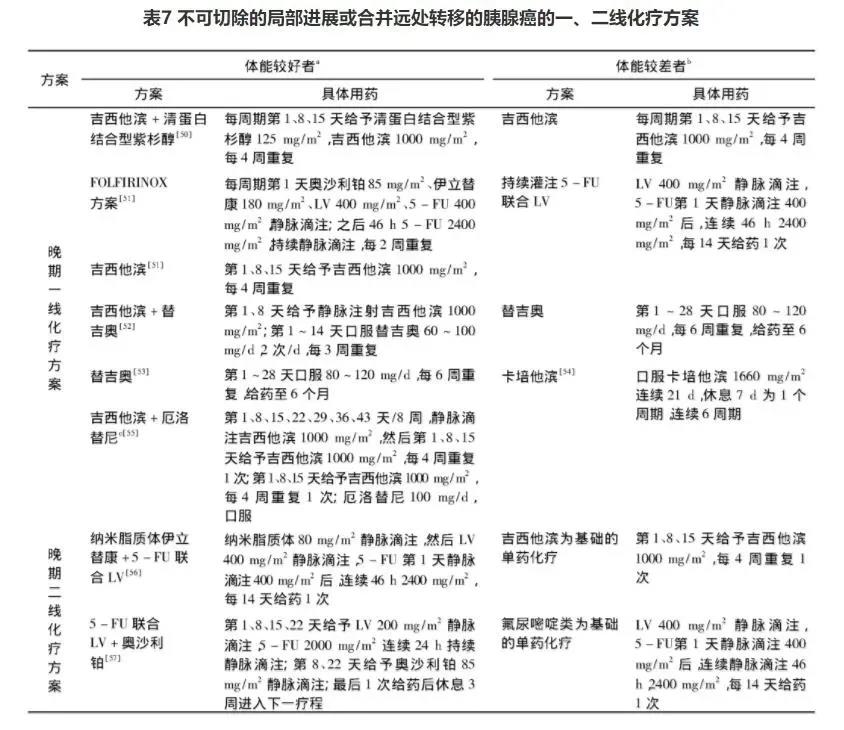
对于胰腺癌晚期或已经出现转移的患者,化疗是首选的治疗方式,常见的化疗方案包括吉西他滨联合白蛋白紫杉醇、吉西他滨单药、吉西他滨联合替吉奥、替吉奥单药、吉西他滨联合厄洛替尼等。相比吉西他滨单药治疗,吉西他滨联合治疗的效果更好,5年生存期明显高于单药治疗。

此外,PAPR抑制剂奥拉帕利也进入医保,从原先的9464元/框,降至5712元/框,降价幅度将近40%!虽然医保限制了卵巢癌可用,但胰腺癌、前列腺癌和乳腺癌均可享受每次降价福利。
据悉,存在胚系BRCA1/2突变的转移性胰腺癌患者,在接受铂类药物化疗无进展后,采用PARP抑制剂奥拉帕利单药进行维持治疗,对比安慰剂组,无进展生存时间明显延长(7.4个月vs 3.8个月),疾病进展风险降低47%,1年和2年的无进展生存率均为安慰剂组的2倍以上[1][2]。

图片来源:摄图网
这项研究是第一项也是目前唯一一项基于基因监测结果实施精准治疗,并获得成功的Ⅲ期临床研究,由此开启了晚期胰腺癌维持治疗的新纪元。基于此,2020年美国国立综合癌症网络(NCCN)临床指南中,将PARP抑制剂奥拉帕利推荐用于携带BRCA基因突变转移胰腺癌患者的维持治疗。
医保报销流程
医保落地后,患者和家属该如何报销呢?
以城居保、职工保险和新农合为例:
①入院时,先缴纳住院押金住院;
②出院时,到医院住院收费处办理出院费用结算。
然后将下述材料整理到一起,前往设立在医院的医保办进行现场结算:
1、住院收费总清单
2、参保人的医保卡和身份证
3、出院诊断说明书
4、出院小结(需加盖公章)
5、住院病历复印件
6、发票等。
注:门诊也是可以进行部分医保药物的报销,一般都是直接开医保价格。
职工医疗保险的保险流程与之类似。只不过会有几点不同,如需要在住院前或者住院24小时内办理职工医保登记;出院时要办理的内容和城乡居民医疗保险类似。
异地就诊报销注意事项
对于胰腺癌患者来说,很多时候都会选择到异地就诊,在异地时如何就医并报销呢?因此我们现在就来看一看如何进行异地就医。
异地就医:
首先患者先在参保当地的社保局申请异地就医备案,为了简化手续,一些地区可以在线上办理备案,有些地区则需要在线下亲自前往办理,具体方式以当地情况为准;
在参保地备案手续办好之后,就可以持医保卡前往指定的异地医院刷医保卡就医了,出院时直接结算,省去了垫付和事后报销的麻烦。
对于没有来得及备案的患者,需要先自己垫付医药费,在出院的时候将出院证明、住院证明、住院费用明细、发票、住院病历等材料带去自己参保地才能进行报销。
抗肿瘤药物的大幅降价,在几年前几乎不可想象。抗肿瘤药物需要投入大量的研发成本,刚上市时几乎就是天价。“我病了三年,4万块一瓶的正版药,我吃了三年,房子被吃没了,家人被我吃垮了。”这是电影《我不是药神》里的台词,听起来格外心酸,却也是事实。
生病原本是一件痛苦且不幸的事情,如果再因为穷而看不起病则更加心酸。抗肿瘤药物降价、成功进入医保,改善了癌症患者看不起病的现状,也让更多患者和家属看到了生的希望。但愿每个病人都有钱医治,在并不顺畅的人生中坚持走下去。