中国胰腺癌诊治指南(2021)
胰腺癌的发病率在世界范围内呈持续上升态势。2021年统计数据显示,在美国所有恶性肿瘤中,胰腺癌新发病例男性居第10位,女性居第9位,占恶性肿瘤相关病死率的第4位。中国国家癌症中心2017年统计数据显示,胰腺癌位列我国男性恶性肿瘤发病率的第7位,女性第11位,占恶性肿瘤相关病死率的第6位。作为预后极差的消化道肿瘤,胰腺癌具有早期诊断困难、手术切除率低、术后易复发转移等临床特点,临床诊治极具挑战性。
1 胰腺癌的诊断
1.1 临床表现及高危因素
根据肿瘤部位、大小、受累器官及其严重程度,胰腺癌病人的临床表现包括上腹或背部疼痛、恶心、腹胀、黄疸、新发糖尿病、体重减轻及大便性状改变等,偶见以急性胰腺炎为主要表现的病人。上述症状均无特异性,部分病人亦可无任何临床症状,体检时偶然发现胰腺占位性病变。

推荐意见1:胰腺癌无特异性临床表现,对于合并遗传易感基因的病人,应定期进行胰腺癌筛查(证据等级:高;推荐强度:强烈推荐)
1.2 血清肿瘤标记物在胰腺癌诊断及疗效评估中的意义
推荐意见2:动态监测CA19-9等血清肿瘤学标记物,有助于胰腺癌诊断、预后评估、术后复发转移监测及疗效评价等(证据等级:高;推荐强度:强烈推荐)
1.3 影像学技术在胰腺癌诊治中的应用
推荐意见3:首选多期增强薄层CT(≤1 mm)用于胰腺癌的术前诊断及分期。对于部分诊断存疑特别是怀疑肝脏转移的病人,建议通过动态增强MRI进一步评估(证据等级:高;推荐强度:强烈推荐)
推荐意见4:对于拟行胆管支架置入减黄的病人,建议在支架置入术前完成影像学检查(证据等级:中;推荐强度:强烈推荐)
推荐意见5:作为CT或MRI检查的补充,PET-CT检查适于存在胰腺外转移高危因素或需要鉴别肿瘤性质的病人(证据等级:中;推荐强度:一般性推荐)
1.4 内镜超声(EUS)在胰腺癌术前诊断中的应用
推荐意见6:EUS在判断肿瘤T分期方面有一定优势,其准确性受操作者技术及经验水平的影响较大,临床更多是以其引导下穿刺获取组织标本为目的,不建议将其作为胰腺癌分期诊断的常规方法(证据等级:中;推荐强度:一般性推荐)
1.5 三维可视化技术在胰腺癌诊治中的应用
推荐意见7:对合并胰周血管受累的胰腺癌病人,三维可视化技术有助于术前可切除性评估,指导手术入路及术式选择(证据等级:中;推荐强度:一般性推荐)
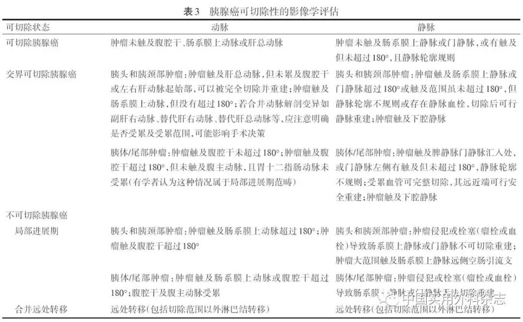
2 胰腺癌分期与可切除性评估
胰腺癌分期见表2。

基于影像学检查结果提示的肿瘤与其周围重要血管的关系及远处转移情况,评估肿瘤可切除性并将其分为可切除、交界可切除和不可切除3种类型(表3)。

胰腺癌的可切除性评估标准是基于CT、MRI等影像学检查结果,仅从局部解剖学层面评估胰腺癌的可切除性,还应结合其他生物学标准如肿瘤标记物、PET-CT检查结果及病人一般情况等综合判断。
推荐意见8:推荐在MDT模式下进行胰腺癌分期及可切除性评估。解剖学层面主要通过肿瘤周围主要血管是否受累、是否合并远处转移及能否达到R0切除来评估其可切除性(证据等级:高;推荐强度:强烈推荐)
3 新辅助治疗在胰腺癌治疗中的应用
3.1 新辅助治疗在可切除胰腺癌中的应用
可切除胰腺癌病人是否应行新辅助治疗仍然存在较大争议,虽有研究发现新辅助治疗有望提高可切除胰腺癌病人R0切除率及降低淋巴结阳性率,但普遍样本量有限,证据等级不高,各研究之间存在明显异质性。文献报道,约20%的可切除胰腺癌病人因新辅助治疗失败而出现疾病进展,或体能状态下降,错失手术机会;术前穿刺明确病理学诊断及置管减黄为有创性操作,存在发生出血、胆管炎、胰瘘及肿瘤播散等潜在风险,因而对可切除胰腺癌病人常规开展新辅助治疗应持审慎态度。
目前,国内外指南多提倡针对病理学诊断明确且合并高危因素的可切除胰腺癌病人开展新辅助治疗。已知高危因素包括CA19-9显著增高、瘤体较大、区域淋巴结肿大疑似转移、体重显著降低和伴有明显疼痛等。针对合并上述高危因素的可切除胰腺癌病人,经MDT讨论并综合评估病人意愿、体能状态及实际情况后可开展新辅助治疗。目前针对可切除胰腺癌的上述高危因素,尚缺乏一致的量化标准,建议开展相关临床研究。
可切除胰腺癌新辅助治疗尚无标准化方案,对于体能状态好(美国东部肿瘤合作组评分0~1分)的病人推荐行改良FOLFIRINOX或白蛋白紫杉醇联合吉西他滨等多药联合方案,术前治疗2~4个周期后评估治疗效果。日本一项随机对照临床试验(Prep-02/JSAP-05)结果显示,术前吉西他滨联合替吉奥方案可提高可切除胰腺癌病人的总体生存期,亦可作为备选方案[15]。治疗期间密切监测肿瘤指标变化趋势及影像学评估结果,注意控制严重不良反应并予营养支持治疗。对于新辅助治疗效果不佳的病人可及时进行手术干预。如若病人因疾病进展无法手术切除,应遵循不可切除胰腺癌的治疗原则。放疗在可切除胰腺癌新辅助治疗中的意义尚缺乏高质量研究佐证,可依据具体情况开展并评估。
推荐意见9:不建议对所有可切除胰腺癌病人常规开展新辅助治疗(证据等级:中;推荐强度:强烈推荐)
推荐意见10:对合并高危因素的可切除胰腺癌病人行新辅助治疗并提倡开展相关临床研究(证据等级:中;推荐强度:强烈推荐)
3.2 新辅助治疗在交界可切除胰腺癌中的应用
直接对交界可切除胰腺癌病人进行手术治疗导致切缘阳性(R1)或局部有病灶残留(R2)的可能性较大,改善预后的作用有限,建议开展新辅助治疗。有研究显示,新辅助治疗有助于提高交界可切除胰腺癌病人的R0切除率,改善无瘤生存及总生存[14,18]。此外,新辅助治疗有助于评估肿瘤的生物学行为,若在新辅助治疗期间病情进展,则预示肿瘤的生物学行为较差,难以从手术中获益。因此,针对体能状态较好的交界可切除胰腺癌病人,推荐先给予新辅助治疗。目前尚无明确的最佳新辅助治疗方案,可选择的方案包括FOLFIRINOX及其改良方案或联合序贯放化疗、白蛋白紫杉醇联合吉西他滨方案或联合序贯放化疗等。对于存在BRCA1/2或PALB2突变的病人,建议采用含铂类的化疗方案或联合序贯放化疗,也可选择吉西他滨联合顺铂方案(2~6个周期)或联合序贯放化疗。有文献报道,FOLFIRINOX及其改良方案可提高交界可切除胰腺癌病人的R0切除率,延长中位无进展生存期及总生存期,但不良反应较大,病人耐受性差;白蛋白紫杉醇联合吉西他滨方案在提高R0切除率及延长总生存期方面与FOLFIRINOX方案相比差异无统计学意义[19-20]。吉西他滨联合替吉奥方案的毒性较小,可用于交界可切除胰腺癌的新辅助治疗,Ⅱ期临床研究结果显示,该方案可有效提高病人的R0切除率并延长其总生存期[21]。目前尚无高质量的临床研究比较各新辅助治疗方案的效果,建议通过MDT个体化制定新辅助治疗方案。对于体能状态较好的病人,建议采用前述联合方案,以达到较高的客观有效率;对于体能状态较差的病人,可以考虑行吉西他滨或氟尿嘧啶类单药为基础的放化疗方案。目前,对新辅助治疗的周期也无明确标准,一般推荐2~4个周期的新辅助治疗,根据治疗前后肿瘤大小、肿瘤标记物、临床表现及体能状态的变化等,由MDT进行疗效评估。新辅助治疗后病情无进展的病人,即使影像学检查未发现肿瘤降期,也应进行手术探查。首选腹腔镜探查,在排除远处转移后应争取根治性切除。
放疗不单独作为新辅助治疗的手段,其在联合新辅助化疗中的作用还需进一步前瞻性研究证实。
推荐意见11:新辅助治疗有助于提高交界可切除胰腺癌病人的R0切除率,改善病人预后,建议对所有体能状态良好的交界可切除胰腺癌病人行新辅助治疗(证据等级:高;推荐强度:强烈推荐)
3.3 胰腺癌新辅助治疗效果评价
目前仍缺乏理想的评估胰腺癌病人新辅助治疗效果的手段。基于影像学检查结果的传统评价标准即实体肿瘤反应评估标准(RECIST),根据治疗前后CT或MRI检查所示靶病灶大小的变化评估疗效,具有直观、标准化及可操作性强等优势,但难以体现肿瘤异质性、细胞活性、血供、免疫细胞浸润等生物学属性。由于胰腺癌富含间质,新辅助治疗后肿瘤周围组织也会产生炎性反应及纤维化,即使新辅助治疗有效,肿瘤大小及重要血管的受累范围亦常无显著变化,RECIST往往难以对胰腺癌新辅助治疗的效果及肿瘤可切除性进行准确评估。近年有研究指出,PET-CT检查对新辅助治疗效果评估的准确性优于CT检查,新辅助治疗前后其摄取值的改变与病人预后相关[22]。可见,胰腺癌新辅助治疗效果的准确评估仍为目前亟待解决的难点。近年来,定量及功能影像学技术,如基于双能量CT碘含量测定、CT或MRI灌注扫描、MRI DWI及PET-MRI检查等,可作为传统形态学评估的重要补充。
血清CA19-9是新辅助治疗后病人预后的孤立预测因素,新辅助治疗后CA19-9水平下降>50%的病人预后更好,恢复至正常水平的病人术后生存获益显著[20,23]。对于交界可切除胰腺癌病人行新辅助治疗,若CA19-9稳定或降低且影像学检查示肿瘤无进展,应积极行手术探查。
推荐意见12:影像学检查是评估胰腺癌病人新辅助治疗效果的主要方式,同时应结合PET-CT、肿瘤标记物及病人全身情况等综合评价(证据等级:低;推荐强度:一般性推荐)
3.4 胰腺癌新辅助治疗后的病理学评估
对胰腺癌新辅助治疗后手术切除标本的病理学检查结果可评估疗效及预后,指导后续治疗。有研究结果表明,病理学评估为完全反应或接近完全反应病人的预后好于肿瘤广泛残存者。目前,多根据新辅助治疗后胰腺切除标本中残存肿瘤的范围进行退缩评分,以美国病理学会根据Ryan结直肠癌评价方案改良的四级评分系统最常用(表4)。鉴于胰腺癌富含间质及新辅助治疗后的促纤维化作用,新辅助治疗后根据肿瘤大小的变化不足以准确反映治疗效果,应结合镜下残留肿瘤细胞数目综合评价。

建议通过大切片全景评估新辅助治疗后的切除标本,以客观评价治疗效果;同时,须充分取材,准确评估残余肿瘤细胞数量。
推荐意见13:胰腺癌新辅助治疗后通过评估胰腺切除标本残存肿瘤的范围进行退缩评分,通常采用四级评分系统(证据等级:中;推荐强度:强烈推荐)
4 胰腺癌的外科治疗
4.1 胰腺癌病人术前营养评估与营养支持
有研究显示,胰腺癌病人合并营养风险及营养不良发生率高达91.1%,高于其他消化系统肿瘤及非胰腺肿瘤病人[25]。我国的多中心回顾性队列研究结果显示,胰十二指肠切除术前营养支持可降低营养风险筛查2002(nutritional risk screening 2002,NRS2002)评分≥5分病人的术后胰瘘发生率[26]。NRS2002是国内外广泛应用的成年住院病人的营养筛查工具,建议至少在术前10 d完成营养筛查,及时发现营养问题以开展必要的营养治疗。NRS2002评分≥3分者即有制定营养诊疗计划的指征,需要进行基本营养评定,包括营养相关病史、膳食调查、体检、实验室检查,在此基础上进行营养干预,包括营养咨询、膳食指导、口服营养补充、肠内营养(管饲)和肠外营养等。
术前营养支持指征:(1)6个月内体重下降>15%(2)BMI<18.5(3)主观全面评定法评定为C级(4)NRS2002评分>5分(5)白蛋白<30 g/L同时肝肾功能正常。其中指征(1)(2)最常用[27]。对于合并营养风险的多数胰腺癌病人,术前通过膳食指导及口服营养补充(ONS)多可满足营养需求。对存在高营养风险或营养不良的病人,如经口进食不能满足目标量,可进行肠内营养(管饲)、补充性肠外营养或全肠外营养。术前营养支持的时间>7 d,强调蛋白质补给量应>1.2 g/(kg·d),热量达到生理需求量的70%即可。
推荐意见14:胰腺癌病人术前常规应用NRS2002进行营养风险筛查并制定营养诊疗计划(证据等级:高;推荐强度:强烈推荐)
推荐意见15:术前营养支持可根据营养状态选择膳食指导、口服营养补充、肠内营养(管饲)和肠外营养等,应用时间至少为7 d(证据等级:中;推荐强度:强烈推荐)
4.2 术前胆道引流
采用术前胆道引流(preoperative biliary drainage,PBD)缓解梗阻性黄疸的有效性及必要性存在争议,不建议常规行PBD减黄,因其并不能降低病人围手术期病死率,且可能增加术后并发症发生率[28]。对于胆道梗阻时间较长,肝肾功能明显异常,合并发热及胆管炎等感染表现者,建议行PBD,以控制感染,改善肝肾功能,提高围手术期安全性。如拟行新辅助治疗,治疗前亦应行PBD。是否将黄疸严重程度作为实施PBD的指征,尚无明确结论,多以血清总胆红素≥250 μmol/L(15 mg/dL)作为严重黄疸的定义标准,严重黄疸者术前是否需行PBD,存在争议,建议根据病人实际情况综合判断。提倡内引流减黄,有助于改善病人术前消化及营养状态。内镜下PBD可选择塑料支架或自膨式金属支架(self-expandable metal stents,SEMS)。有研究认为,SEM易与周围组织发生炎症和粘连,增加了后续手术的难度,塑料支架经济有效且易于取出,但引流期间支架梗阻及移位的发生率明显高于SEMS,较长时间留置时往往需要更换[29]。与塑料支架和未覆膜的SEMS比较,全覆膜SEMS(fully covered SEMS,FCSEMS)通畅时间长,易于移除,更适于新辅助治疗的胰腺癌病人。因此,对于切除可能性大、预计支架留置时间较短的病人可选择塑料支架;对于留置时间可能较长或拟行术前新辅助治疗的病人,可选择FCSEMS。如果无法完成内镜下胆道支架置入,也可选择EUS引导的胆道引流(EUS-BD)。对于不具备内引流条件如合并上消化道梗阻、狭窄、曾行上消化道重建手术、胆道支架置入失败的病人,可行经皮经肝穿刺胆道引流(percutaneous transhepatic cholangial drainage,PTCD),其对术区影响小,引流效果确切,但胆汁流失不利于病人术前消化及营养状态的改善。
PTCD或内镜支架置入均可能导致相关并发症发生,前者可致出血、胆瘘、感染或腹膜转移等,后者可致急性胰腺炎或胆道感染,建议在较大规模的中心完成上述诊疗行为。
推荐意见16:胰腺癌致胆道梗阻合并胆管炎、计划行新辅助治疗、其他原因导致手术延期等情况时,建议行PBD,且首选内镜下支架置入术(证据等级:中;推荐强度:一般性推荐)
4.3 术前腹腔镜探查在胰腺癌诊治中的应用
胰腺癌姑息性切除无助于改善预后,还可导致全身系统治疗推迟,不利于病人远期生存。此外,胰腺癌术后早期常见肿瘤复发,尤以肝脏、腹膜常见,部分原因是术前即已存在影像学检查难以发现的腹腔或肝脏微小转移。因此,有必要对拟行切除手术且合并高危因素的胰腺癌病人进行全面、仔细的腹腔镜探查,以发现术前影像学未检出的微小转移灶,避免姑息性切除手术。对于无高危因素的可切除胰腺癌病人术前是否常规进行腹腔镜探查,仍有争议,基于腹腔镜探查风险较小而可潜在获益的考虑,可在综合评价后选择性应用。总体评价,胰腺癌局部分期越晚,腹腔镜探查发现远处微转移灶的阳性率越高。
腹腔镜探查应包括腹膜(含小肠及乙状结肠系膜)、肝脏微小转移灶及脱落细胞学检查等。腹腔镜探查证实胰腺癌腹腔微小转移灶的阳性率为11%~56%。研究显示,胰腺癌腹腔脱落细胞学检查阳性率约为10%,尽管脱落细胞学阳性是否等同于远处转移仍有争议,但阳性病人预后更差。
推荐意见17:对于新辅助治疗后的局部进展期及交界可切除胰腺癌病人以及合并高危因素的可切除病人,建议切除手术前行腹腔镜探查(证据等级:中;推荐强度:强烈推荐)
4.4 腹腔镜及机器人手术在胰腺癌外科治疗中的应用
目前腹腔镜及机器人辅助下的各类型胰腺手术均有开展,手术安全性明显提高,技术方面趋于成熟。然而,腹腔镜或机器人辅助手术应用于胰腺癌外科治疗,仍然存在较大争议,主要体现在治疗效果的肿瘤学评价及手术安全性等方面。我国学者进行的前瞻性多中心随机对照研究评价腹腔镜胰十二指肠切除术(LPD)的安全性,结果显示,对于完成学习曲线、技术成熟的术者,LPD组病人住院时间显著短于开放手术组,两组病人围手术期严重并发症发生率、术后90 d内病死率等差异并无统计学意义。肿瘤学评价方面,有研究显示,LPD淋巴结清扫数目和R0切除率与开放手术比较差异亦无统计学意义,而LPD病人术后住院时间更短,有利于术后早期进行辅助化疗。有Meta分析显示,LPD术后病人总生存期与开放手术差异无统计学意义,术后肿瘤无复发生存期长于开放手术,故认为微创技术可能为胰腺癌病人带来生存获益。然而,应特别注意学习曲线、术者经验及手术质量对胰腺癌病人围手术期并发症特别是远期预后的影响,微创手术技术应用于胰腺癌的外科治疗,其肿瘤学评价仍有待于高质量的临床研究验证。
推荐意见18:腹腔镜或机器人胰腺癌根治术应由经验丰富的外科医师有选择性地开展,其肿瘤学评价仍有待于高质量的临床研究验证(证据等级:低;推荐强度:一般性推荐)
4.5 根治性顺行模块化胰脾切除术在胰体尾癌治疗中的应用
胰体尾脾切除术是治疗胰体尾癌的标准术式,标准的淋巴结清扫范围须包括脾动脉周围、胰腺下缘及脾门淋巴结,扩大淋巴结清扫范围者还应包括肝总动脉、腹腔干和部分肠系膜上动脉左侧淋巴结。2003年,Strasberg等[37]将根治性顺行模块化胰脾切除术(RAMPS)应用于胰体尾癌病人,根据是否联合左肾上腺切除分为前RAMPS及后RAMPS,其内涵是对腹膜后切除平面的扩展,强调腹膜后切缘阴性(R0切除)及清扫血管根部淋巴结(图1)。尽管RAMPS对胰腺癌远期预后的改善作用仍存在争议,但因其理论上的合理性及围手术期的安全性,有助于提高胰体尾癌R0切除率,近年来应用日益广泛。

推荐意见19:RAMPS有助于提高胰体尾癌R0切除率,对远期预后的改善作用有待评估(证据等级:中;推荐强度:一般性推荐)
4.6 胰腺癌根治术淋巴结清扫范围
对于胰腺癌相关的淋巴结分组,目前国内外文献及指南多参照日本胰腺协会的命名标准(图2)。
4.6.1 胰头癌行胰十二指肠切除术标准的淋巴结清扫范围 标准的淋巴结清扫范围包括:幽门上及下淋巴结(No.5、No.6),肝总动脉前方淋巴结(No.8a),肝十二指肠韧带淋巴结(肝总管、胆总管及胆囊管淋巴结,No.12b),胰十二指肠背侧上缘及下缘淋巴结(No.13a、No.13b),肠系膜上动脉右侧淋巴结(部分No.14),胰十二指肠腹侧上缘及下缘淋巴结(No.17a、No.17b)。完整切除钩突,肠系膜上动脉右侧180°骨骼化。上述淋巴结与标本整块切除。见图3。
不建议常规清扫肝动脉后方(No.8p)及腹主动脉旁(No.16b1)淋巴结,不建议清扫腹腔干(No.9)、胃左动脉(No.7)及脾动脉周围(No.11)淋巴结,不建议全周清扫肠系膜上动脉周围淋巴结(No.14p、No.14d)。
4.6.2 胰头癌行胰十二指肠切除术扩大的淋巴结清扫范围
在标准淋巴结清扫范围基础上,清扫肝动脉后方淋巴结(No.8p)、腹腔干周围淋巴结(No.9)、肝固有动脉周围淋巴结(No.12a)、门静脉后方淋巴结(No.12p)、肠系膜上动脉周围淋巴结(No.14p、No.14d)、腹主动脉旁淋巴结(No.16a2、No.16b1)。清扫范围上至肝门,下至肠系膜下动脉起始部,右至右肾门,左至腹主动脉左侧缘,清扫该区域内淋巴结及神经、结缔组织等。
4.6.3 胰体尾癌切除术标准的淋巴结清扫范围
脾门淋巴结(No.10)、脾动脉周围淋巴结(No.11)及胰腺下缘淋巴结(No.18)与标本整块切除。对于病灶位于胰体部者,可清扫腹腔干周围淋巴结(No.9)。见图4。对于诊断明确的胰体尾癌病人,应行不保留脾脏的胰体尾切除术。

4.6.4 胰体尾癌切除术扩大的淋巴结清扫范围
在标准淋巴结清扫范围基础上,清扫肝总动脉周围淋巴结(No.8)、腹腔干周围淋巴结(No.9)、肠系膜上动脉周围淋巴结(No.14p、No.14d)、腹主动脉旁淋巴结(No.16a2、No.16b1)。
Staerkle等进行的Meta分析中纳入了既往关于淋巴结清扫范围的7项随机对照试验共843例胰腺癌及壶腹周围癌病人的临床资料,结果显示,与标准淋巴结清扫组比较,扩大淋巴结清扫组病人手术时间延长,术中出血量增多,但两组病人围手术期病死率及总生存期差异无统计学意义。Hackert等[41]基于回顾性单臂研究发现,在全身系统治疗模式下,术中清扫以腹腔干、肠系膜上动脉及门静脉为边缘的三角形范围内的神经结缔组织有助于改善局部进展期病人预后,但仍有待高级别证据验证。除临床研究外,目前仍建议行标准淋巴结清扫。
淋巴结清扫数目、阳性淋巴结和总淋巴结数比值与预后的相关性存在争议,但送检标本内一定数量的淋巴结有助于获得准确的N分期,并指导后续辅助治疗。在强调术中淋巴结清扫范围的基础上,提倡外科与病理科联合标准化处理手术标本,应获取15枚以上的淋巴结。
推荐意见20:除临床研究外,胰腺癌术中建议行标准淋巴结清扫,应获取15枚以上淋巴结,以获得准确的淋巴结分期(证据等级:中;推荐强度:强烈推荐)
4.7 联合血管切除的胰腺癌根治术
胰腺癌常累及肠系膜上静脉-门静脉和腹腔干-肝动脉系统,为提高切除率及根治性,常需联合切除受累血管并重建。对于仅肠系膜上静脉-门静脉受累且可切除重建的交界可切除胰腺癌,在全身系统治疗的基础上提倡行联合肠系膜上静脉和(或)门静脉切除的胰十二指肠切除术,如能达到R0切除,病人预后与标准手术组无显著差异,明显优于仅行姑息手术的病人。Meta分析显示,联合静脉切除组病人术中出血量、手术时间、术后住院时间、围手术期并发症发生率及术后30 d内病死率均有显著增加,术后胆瘘、胃排空障碍(DGE)、再手术率和腹腔出血发生率等均高于标准手术组[42]。主要原因在于联合血管切除组病人的肿瘤体积大于对照组,同时合并神经侵犯的比例也明显增加,提示此类病人可能具有更差的生物学行为。
目前,尚无高级别证据支持胰腺癌根治术中联合动脉切除重建。如可行安全的动脉切除重建,且有望获得R0切除,经MDT讨论评估后,可选择手术切除。对于胰体尾癌累及腹腔干者,在全身系统治疗基础上联合腹腔干切除可能改善预后。有回顾性研究显示,新辅助化疗后联合动脉切除的病人中位生存期可达23个月,优于直接手术组病人(13.7个月)[43]。拟行联合动脉切除时,应评估肿瘤侵犯的部位、范围、动脉走行及变异情况,可行指趾减影血管造影(DSA)或CT血管成像,结合三维可视化技术,做好术前规划。
由于联合动脉切除的胰腺癌手术的并发症及围手术期病死率均高于未联合动脉切除组,且根治性有限,在手术指征的选择方面应较联合静脉切除持更为审慎的态度。不建议联合肠系膜上动脉切除重建。
推荐意见21:对于有R0切除可能者,提倡行联合肠系膜上静脉和(或)门静脉切除重建的胰腺癌根治术(证据等级:中;推荐强度:强烈推荐)
推荐意见22:对于动脉受累的胰腺癌病人,应据R0切除可能性、受累部位及是否需要重建等审慎评估手术指征,不建议行联合肠系膜上动脉切除重建(证据等级:低;推荐强度:一般性推荐)
4.8 不可切除胰腺癌的姑息性外科治疗
胰头癌合并消化道梗阻的治疗方式并未达成共识,开放或腹腔镜下胃空肠吻合术以及内镜下消化道支架置入等均为可行之选。内镜下消化道支架置入术具有创伤小、耐受性好、术后恢复快、并发症发生率低、住院时间短等优势,但支架长期留置有移位、闭塞等风险,再干预率较高[44]。外科手术的围手术期并发症发生率高于内镜治疗,但消化道功能恢复更可靠,再干预率较低。对于合并消化道梗阻的晚期胰腺癌病人,预计病人生存期较长(>6个月)且一般情况良好时,建议行胃空肠吻合术,术中可留置肠内营养管路以备术后营养支持;预计生存期较短(<3个月)或一般情况较差无法耐受手术的病人,可行内镜下支架置入。对于尚无消化道梗阻,但在外科手术探查中发现肿瘤无法根治性切除的胰腺癌病人,目前并无证据表明预防性胃空肠吻合术使病人获益,且可能增加围手术期并发症而推迟全身系统治疗时间,故不建议行预防性胃空肠吻合术。
对于合并梗阻性黄疸的不可切除的胰腺癌病人,首选内镜胆道支架置入术。对于支架留置失败或因其他原因无法行内镜治疗的病人,可选择PTCD。姑息性胆肠吻合术仅适于因技术困难或存在禁忌无法通过内镜或PTCD减黄的病人。对于在外科探查术中发现肿瘤无法根治性切除或因消化道梗阻行胃空肠吻合术的病人,若病人已合并胆道梗阻,可行姑息性胆肠吻合术或双旁路手术(胆肠吻合+胃空肠吻合术)。建议切除胆囊,行胆总管-空肠Roux-en-Y吻合。
推荐意见23:对于合并消化道梗阻的晚期胰腺癌病人,根据病人一般状况可选择胃空肠吻合术或内镜下支架置入术(证据等级:中;推荐强度:强烈推荐)
推荐意见24:对于合并胆道梗阻的不可切除胰腺癌病人,首选内镜支架置入或PTCD(证据等级:中;推荐强度:强烈推荐)
5 局部进展期胰腺癌的转化治疗策略
局部进展期胰腺癌指肿瘤局部浸润广泛,合并周围重要血管受累而无远处转移的胰腺癌,与合并远处转移的胰腺癌一并被列为晚期范畴,属于不可切除。近年的研究发现,20%~60%的局部进展期胰腺癌病人通过转化治疗有望获得手术机会,预后明显好于未手术者[45-46]。尽管目前还缺少随机对照研究,但仍推荐全身状况良好的局部进展期病人尝试转化治疗。转化治疗前应获取细胞学或病理学诊断,对EUS、超声或CT引导下反复穿刺活检仍无法明确病理诊断的病人,可行腹腔镜探查活检以明确病理诊断。目前尚无最佳转化治疗方案,其中FOLFIRINOX及其改良方案、白蛋白紫杉醇联合吉西他滨等应用较多。对于BRCA1/2或PALB2突变的病人建议采用含铂类的化疗方案(可联合序贯化放疗)。对于体能状态较差的病人可行吉西他滨或氟尿嘧啶类单药为基础的放化疗方案。推荐对转化治疗后肿瘤无进展、有联合血管切除及重建可能、体力状况良好的病人进行腹腔镜手术探查,争取手术切除。转化治疗后手术时机的选择仍无定论,多选择在新辅助治疗后4~8周进行手术。
推荐意见25:部分局部进展期胰腺癌病人通过转化治疗可获得手术机会以改善预后,体能状态良好的病人建议联合治疗方案,体能状态较差者建议采用吉西他滨或氟尿嘧啶类单药为基础放化疗方案,治疗前应明确细胞学或病理学诊断(证据等级:低;推荐强度:强烈推荐)
6 胰腺癌合并寡转移的治疗策略
寡转移指转移性病灶局限于一个器官(如肝脏),且负荷极低,可与原发灶同时完全切除。近年来,有回顾性研究结果显示,部分经高度选择的胰腺癌合并寡转移病人可能从手术中获益,其中先行系统化疗再行手术治疗的病人的预后好于直接手术者[47]。术前全身系统治疗除具有直接治疗作用外,尚有助于评估肿瘤生物学行为以筛选潜在获益的病人。经系统化疗后,如病人体能状态良好、CA19-9显著降低、影像学评估转移灶稳定或缩小且无新发转移灶的病人,可尝试行手术治疗,争取根治性切除原发灶及转移灶。有研究结果显示,低分化癌、未达到R0切除、未行术前系统化疗、未行术后化疗是影响胰腺癌合并寡转移病人预后的孤立危险因素[48]。另有研究结果显示,仅合并肺转移的胰腺癌病人的生存期优于合并其他器官远处转移的病人,且胰腺癌合并肺寡转移的病人可从手术治疗中生存获益[49]。
目前对于胰腺癌根治术后发生异时性寡转移的治疗策略尚无共识,部分回顾性研究结果显示,根治性手术后出现单一肺或肝脏寡转移的胰腺癌病人,仍可能从手术治疗中获益,且转移灶切除与胰腺手术间隔越长,病人预后越好[50-51]。Mitsuka等[51]发现,胰腺癌根治术后仅有肝转移且病灶数≤3个、观察3个月无新发转移灶的病人,行肝转移灶切除后平均无病生存期达21个月,长于非切除组(3个月)。因此,对胰腺癌根治术后出现寡转移的病人,可通过全身系统治疗选择部分病人尝试进行手术治疗。
在全身系统治疗的基础上,提倡开展高质量临床研究,提出筛选优势人群的量化标准,客观评价联合同时及异时性寡转移病灶切除的临床意义。
推荐意见26:对于胰腺癌合并单器官如肝、肺寡转移的病人,首选全身系统治疗。对于治疗后病人体能状态良好、CA19-9显著降低、影像学评估转移灶稳定或缩小且无新发转移病灶、有望根治性切除的病人,可尝试手术治疗(证据等级:低;推荐强度:一般性推荐)
7 胰腺癌病人术后管理的若干热点问题
7.1 胰腺癌术中营养管路放置及术后营养支持策略
术中营养管路包括空肠造口、鼻空肠管和鼻胃管等类型,在加速康复外科理念指导下,不推荐术中常规留置肠内营养管路,仅在术后有需要时留置。术中留置营养管路的适应证包括:(1)术前有营养不良(2)预计有较高的术后并发症发生风险(3)病人为二次手术。胰腺术后营养支持尚无统一方案,由于胰腺癌病人术前营养风险及营养不良发生率高,术后营养支持应较非肿瘤病人更为积极,目标能量可设定为25 kcal/(kg·d)(1 kcal=4.184 kJ),蛋白质为1.5/g(kg·d)。术前营养状态良好的病人,术后3 d内不强调营养达标,术后4~7 d逐步恢复至接近需求量。如果术后7 d经口途径仍无法达到需求量的50%,可考虑予以肠内或肠外营养[52]。对于术中留置营养管路的高营养风险病人,术后应尽早启动肠内营养,至术后4 d根据营养达标情况选择是否开始肠外营养。
病人术后发生胰瘘时,建议采取个体化的营养支持策略,对于病情稳定的生化漏病人,可继续经口进食;对于症状轻微的B、C级胰瘘病人,经口进食与肠内、肠外营养比较,并未延长胰瘘愈合时间,且可以缩短住院时间,降低住院费用[53]。对于C级及部分B级胰瘘病人,由于经口进食的耐受差,需予人工营养,首选肠内或联合肠外营养。胰腺术后发生DGE是启动营养支持的最主要指征,A级DGE在术后2周内即可恢复经口进食,而B、C级DGE病程常在2周以上,往往需要人工营养支持。建议先行肠外营养支持,7 d后病情不好转则经鼻空肠管行肠内营养支持。由于DGE病程普遍较长,应按照营养支持的原则保证病人的营养需求,必要时行肠外营养补充[52]。
推荐意见27:对于术前合并营养不良、预计有较高术后并发症风险及二次手术的病人,术中可留置营养管路(证据等级:中;推荐强度:强烈推荐)
推荐意见28:术后发生胰瘘等并发症时,建议制定个体化的营养支持方案,首选经消化道途径,必要时行肠外营养补充(证据等级:中;推荐强度:强烈推荐)
7.2 胰腺癌术后生长抑素及其类似物的应用
胰腺手术后应用生长抑素及其类似物能否降低胰瘘发生率仍存争议。一般认为,生长抑素及其类似物不能降低胰十二指肠切除术后胰瘘的总体发生率,但对于合并胰腺质地软、胰管直径<3 mm、BMI≥25、糖尿病等胰瘘高危因素的病人,术后应用生长抑素及其类似物可能降低术后临床相关胰瘘的发生风险[54]。目前广泛应用的预测术后胰瘘风险的模型主要有胰瘘危险评分(fistula risk score,FRS)及其改良FRS(a-FRS),前者包含胰腺质地、术中出血、胰管直径和病理学类型4个预测因素,后者包括胰腺质地、BMI和胰管直径3个预测因素。此外,术者经验及吻合质量亦是影响术后胰瘘风险的重要因素。应对所有胰腺手术病人进行胰瘘风险评估,针对高风险病人,术后可预防性应用生长抑素及其类似物,建议用至术后2~3 d病人开始经口进食时。
推荐意见29:经胰瘘风险评估,对合并胰瘘高危因素的病人可预防性应用生长抑素及其类似物(证据等级:中;推荐强度:强烈推荐)
7.3 胰腺癌术后腹腔引流管的管理
近年来,随着加速康复理念的推广应用,胰腺癌术后腹腔引流管的管理问题受到较大关注。一方面是术后是否应常规留置腹腔引流管,其次是引流管的拔除时机。围绕前者开展的随机对照研究,结论虽多有矛盾之处,但仍建议胰腺癌术后应常规留置腹腔引流管。有研究根据RFS对病人进行胰瘘风险评估,认为FRS 0~2分的低或无风险病人无需留置腹腔引流管,而FRS 3~10分的中高风险病人可根据术后第1天引流液淀粉酶浓度预测胰瘘风险,术后第1天淀粉酶<5000 U/L的病人在术后第3天拔除引流管可显著降低临床相关胰瘘的发生率[55]。近年来,临床上尝试术后早期拔除腹腔引流管,但不同研究间拔管的指征差异较大。国内单中心随机对照研究结果证实,胰腺癌术后第1天和第3天引流液淀粉酶<5000 U/L、同时术后3 d内引流液量<300 mL/d者,在术后第3天拔除引流管可降低胰十二指肠切除术后Ⅱ~Ⅳ级并发症的发生率[56]。随后进行的多中心随机对照研究中,再次证实满足上述指征的胰十二指肠切除术后病人在第3天拔除腹腔引流管安全可行,术后并发症发生率与延迟拔管组相当,但术后住院时间显著缩短。
推荐意见30:胰腺癌术后常规留置腹腔引流管(证据等级:中;推荐强度:强烈推荐)
推荐意见31:对胰瘘风险低、吻合满意的胰腺癌病人,评估腹腔引流液淀粉酶浓度及引流量后,可早期拔除引流管(证据等级:中;推荐强度:一般性推荐)
8 胰腺癌术后辅助治疗
胰腺癌术后辅助化疗在防止或延缓肿瘤复发方面效果确切,根治术后病人如无禁忌证均应行辅助化疗。既往推荐以氟尿嘧啶类药物或吉西他滨为主的联合化疗方案,对于体能状态较差的病人,亦可予以单药化疗方案。近年来,有Ⅲ期临床研究证实,与传统的吉西他滨单药方案相比,替吉奥单药、吉西他滨联合卡培他滨、mFOLFIRINOX等方案均延长了可切除胰腺癌病人的术后无病生存期和总生存期[57-59]。APACT研究(国际性多中心Ⅲ期随机对照临床试验)结果显示,白蛋白紫杉醇联合吉西他滨方案可延长胰腺癌根治术后病人总生存期,亚组分析结果显示,T3期合并淋巴结转移病人获益更明显,可作为其辅助化疗的备选方案[60]。术后可据病人体能状况选择辅助化疗方案,体能状态好者首选联合方案。目前,尚无分子靶向治疗、免疫治疗、细胞治疗等应用于胰腺癌术后辅助治疗并为病人带来生存获益的高级别证据,提倡开展相关临床研究。
辅助化疗宜尽早开始,对于术后体能状态恢复较好的病人,辅助化疗起始时间尽可能控制在术后8周内;对于体能状态较差的病人,起始时间也不宜超过术后12周,一般建议化疗6~8个周期,总疗程24周。由于部分病人术后早期即发生转移,辅助化疗开始前应行包括影像学检查在内的全面基线评估。
新辅助化疗后序贯根治性手术的胰腺癌病人,建议经MDT讨论评估后继续开展辅助化疗,治疗方案参考新辅助化疗的效果或临床研究结论。
术后辅助放疗对延缓复发、改善预后的作用尚存争议,缺乏高级别证据支持。对于术后有肿瘤残存(R1或R2切除)、区域淋巴结转移、血管或神经侵犯者可予术后辅助放疗,建议开展并参与相关临床研究。
推荐意见32:胰腺癌术后均应行辅助化疗,尽量在术后8周内开始,根据病人体能状况,首选联合化疗方案(证据等级:中;推荐强度:强烈推荐)
9 胰腺癌手术标本的标准化检测及切缘状态评估
在保障标本完整性的前提下,提倡由外科及病理科医师合作完成胰十二指肠切除标本的标准化检测,对标本的下述切缘分别进行标记及描述,以客观准确地反映切缘状态:胰腺前侧(腹侧)、胰腺后侧(背侧)、胰腺肠系膜上静脉沟槽、胰腺肠系膜上动脉切缘、胰腺断端、胆管、胃、空肠等切缘。如联合肠系膜上静脉和(或)门静脉切除,应对静脉受累状况分别取材报告,并根据浸润深度做下述分类:静脉壁外膜受累;累及静脉壁,但内膜未受累;累及静脉壁全层。
既往文献将切缘表面有无肿瘤细胞作为判断R0或R1切除的标准,以此标准,R0与R1切除病人预后差异无统计学意义,R0切除病人仍有较高的局部复发率。建议以距切缘1 mm内有无肿瘤浸润作为判断R0或R1切除的标准,即:距切缘1 mm组织内如有肿瘤细胞浸润,为R1切除;如无肿瘤细胞浸润,为R0切除。以“1 mm”为判断原则,R0与R1切除病人预后差异存在统计学意义[61]。由于胰腺癌的解剖部位及其与周围血管的毗邻关系,多数胰腺癌病人为R1切除。如肉眼判断切缘即为阳性,为R2切除。
外科手术的目的是达到R0切除,但由于胰腺的解剖特点及肿瘤的生物学行为,难以避免以R1切除为手术结果,但仍可改善病人预后。姑息性切除特指R2切除,其对改善预后的作用尚待评估。文献报道,与仅行姑息性短路手术的病人比较,R2切除并未改善病人预后和生活质量,应予避免。
推荐意见33:提倡由外科及病理科医师合作完成胰十二指肠切除标本的标准化检测,对标本切缘分别进行标记及描述,以客观准确地反映切缘状态(证据等级:中;推荐强度:强烈推荐)
推荐意见34:将“1 mm” 原则作为R0或R1切缘状态的判断标准(证据等级:中;推荐强度:一般性推荐)
10 不可切除胰腺癌的化疗、靶向治疗与免疫治疗
对于局部进展期或转移性胰腺癌的综合治疗,方案多有不确定性,提倡开展并参与相关临床研究。
积极化疗有助于缓解症状、改善生活质量并延长生存期。根据病人体能状态,首选联合治疗方案,如FOLFIRINOX、吉西他滨联合白蛋白紫杉醇或吉西他滨联合替吉奥等,体能状态差者可选择吉西他滨或替吉奥单药方案。吉西他滨联合分子靶向药物治疗亦为可行之选。一线化疗后进展的胰腺癌病人,应根据病人体能状态、合并症、一线化疗方案及不良反应等选择二线化疗。二线化疗比支持治疗更有效。对体能状态好者,推荐使用纳米脂质体伊立替康联合氟尿嘧啶,或奥沙利铂联合氟尿嘧啶[62-64];体能状态较差者可选择吉西他滨或替吉奥单药治疗[65]。
建议对所有局部进展期或转移性胰腺癌病人进行基因检测,包括但不限于BRCA1/2、NTRK1/2/3、PALB2、ATM/ATR和RAS等,有助于指导最佳药物治疗方案并参与新药的临床研究。对于存在NTRK融合基因的胰腺癌病人,首选拉罗替尼(Larotrectinib)或恩曲替尼(Entrectinib)进行治疗[66-67]。存在致病性胚系BRCA1/2基因突变的病人,一线化疗首选含铂方案,如FOLFIRINOX或吉西他滨联合顺铂方案,如铂类药物治疗后无进展生存期≥16周,建议以奥拉帕尼(Olaparib)维持治疗[68]。对于体系BRCA1/2基因突变或其他同源重组修复通路异常的病人,可参考胚系突变同等处理。尼妥珠单抗联合吉西他滨可延长KRAS基因野生型,尤其合并表皮生长因子受体(EGFR)基因扩增的局部进展期或转移性胰腺癌病人的总生存期[69]。厄洛替尼联合吉西他滨可应用于EGFR基因突变的病人。目前抗血管生成靶向药物用于晚期胰腺癌治疗仍缺乏证据支持。
晚期胰腺癌病人均应进行MSI/MMR/TMB检测。建议将免疫检查点抑制剂如程序性死亡受体1(PD-1)单克隆抗体用于具有高度微卫星不稳定性(microsatellite instability-high,MSI-H)或错配修复缺陷(different mismatch repair,dMMR)分子特征的转移性胰腺癌病人。目前,尚无证据表明使用免疫检查点抑制剂CTLA-4/PD-1/PD-L1抗体可使无上述分子特征的胰腺癌病人获益。
其他治疗包括射频消融、冷冻、高能聚焦超声、伽马刀、放射性粒子植入等,目前尚无明确证据显示其能够延长病人生存期。
推荐意见35:对于不可切除的晚期胰腺癌病人,应据体能状况积极进行系统治疗,首选联合治疗方案(证据等级:高;推荐强度:强烈推荐)
推荐意见36:建议所有不可切除的晚期胰腺癌病人参与相关临床研究,并进行基因检测以确定最佳药物治疗(证据等级:低;推荐强度:强烈推荐)
11 基因学检测在胰腺癌诊治中的应用及其临床意义
近年来,以二代测序为代表的高通量测序技术使检测通量提高至全外显子和全基因组水平,在胰腺癌发病机制,分子分型和药效研究中发挥了重要作用。然而,由于胰腺癌分子分型的复杂性及肿瘤的异质性,绝大多数变异信息的生物学特别是临床意义仍不够明确;针对胰腺癌常见的驱动基因如KRAS、TP53、CDKN2A和SMAD4等尚无有效的靶向药物,上述因素限制了基因学检测在胰腺癌临床诊治中的应用。
近年来,基于生物标记物的靶向和免疫治疗在胰腺中的临床应用中初现曙光。有研究显示,对于EGFR扩增并KRAS基因野生型的局部进展或合并远处转移的胰腺癌病人,尼妥珠单抗联合吉西他滨治疗可延长病人的总体生存时间,但临床符合该条件的病人较少[69]。POLO研究(Ⅲ期临床试验)结果证实,携带胚系BRCA1/2基因突变的晚期胰腺癌病人可从铂类药物化疗有效后的聚腺苷二磷酸核糖聚合酶(PARP)抑制剂奥拉帕利维持治疗中获益[68]。泛肿瘤的药物研究证实,对于存在NTRK基因融合的局部进展期或远处转移的胰腺癌病人可使用拉罗替尼或恩曲替尼治疗[70];对于具有MSI-H或dMMR分子特征的转移性胰腺癌病人,免疫检查点抑制剂PD-1单克隆抗体显示出良好的治疗效果[71]。此外,一些基因状态可指导胰腺癌化疗方案的选择,如合并BRCA1/2和PALB2基因突变的胰腺癌病人,对含铂类药物的化疗方案较为敏感。
除上述在胰腺癌中具有一定临床指导意义的基因检测外,还可对在其他肿瘤中已经证实的可干预的基因变异进行检测,以发现更多潜在的治疗机会,这些变异包括但不限于:同源重组修复通路基因(除BRCA1/2、PALB2外)、同源重组修复缺陷(基于基因组瘢痕评分)、HER2扩增、ALK融合、ROS1融合等。
推荐意见37:建议所有确诊的胰腺癌病人进行胚系胰腺癌易感基因检测;对于致病性或可能致病性胚系变异基因的携带者,在专业机构进行遗传咨询或在高流量的胰腺中心进行筛查(证据等级:低;推荐强度:强烈推荐)
推荐意见38:胰腺癌病人均应进行BRCA1/2、PALB2、MSI-H/dMMR、TMB检测(证据等级:高;推荐强度:强烈推荐)
推荐意见39:优先使用肿瘤组织进行基因学检测,如肿瘤组织检测不可行,可考虑行细胞游离DNA检测(证据等级:中;推荐强度:一般性推荐)
12 胰腺癌术后病人随访
基于胰腺癌恶性度极高的生物学行为,病人术后仍合并较高的肿瘤复发风险,部分病人术后早期即出现局部复发或远处转移。Groot等[5]回顾性分析了957例胰腺癌术后病人的临床资料,随访期间肿瘤复发率为88.7%,其中51.5%的病人是在术后1年内出现局部复发或远处转移。中国胰腺疾病大数据中心纳入了2016-2019年共3279例胰腺癌术后病人数据,术后9个月内复发率为45.87%。可见,术后定期复查、密切随访极为重要。术后2年内,建议每3个月复查血清肿瘤标记物,每6个月行CT或MRI等影像学检查;术后2年后延长至每6个月复查血清肿瘤标记物,每12个月行影像学复查。其间如有血清肿瘤标记物升高、淋巴结肿大等复发可疑征象,应及时进一步排查明确。随访期间除监测肿瘤复发外,还应特别关注其他手术相关并发症如胰腺内外分泌功能、营养状态等,并联合MDT及时干预并调整治疗方案。从社会心理肿瘤学(psychosocio-oncology)的角度,对终末期病人除对症治疗外,应重视心理、精神层面的疏导干预,最大限度改善病人的生活质量。
推荐意见40:胰腺癌术后病人存在高复发风险,应密切随访复查(证据等级:高;推荐等级:强烈推荐)
本指南旨在为胰腺癌临床规范化诊治提供原则性指导,指南内容不可能涵盖所有临床现象,鉴于胰腺癌生物学行为的复杂性、病人的异质性、已有临床研究的局限性、治疗方案与治疗效果之间的不确定性等,临床实践中应据病人的具体情况,在本指南推荐意见指导下个体化选择具体治疗方案,最大限度改善病人预后。