B 细胞白血病/淋巴瘤 3
慢性淋巴细胞白血病患者肿瘤细胞中反复出现的迁移之一是t(14:19)(q32:13.1)。在1名此类患者中,McKeithan等人(1987年)用免疫球蛋白重链位...
慢性淋巴细胞白血病患者肿瘤细胞中反复出现的迁移之一是t(14:19)(q32:13.1)。在1名此类患者中,McKeithan等人(1987年)用免疫球蛋白重链位...
有关表型描述和慢性淋巴细胞白血病(CLL)遗传异质性的讨论,请参阅151400。• 映射 大约25%的人类B细胞慢性淋巴细胞白血病的特点是染色体病变涉及13q14...
正常细胞 BCR 基因编码与丝氨酸/苏氨酸激酶活性相关的 160 kD 磷蛋白。BCR 基因是断点位点,用于产生在慢性粒细胞白血病(CML;608232)和急性淋...
来自Pegoraro 等人研究的细胞系(1984)显示 t(8;14) 和 t(14;18) 易位,这分别是 Burkitt 淋巴瘤(见113970)和滤泡性淋巴...
ETV6 基因编码 ETS 家族转录抑制因子,并且在骨髓或淋巴来源的人类白血病中经常重排或与其他基因融合(Wang 等,1997;Zhang 等,2015 的总结...
2021年6月9日-17日,第26届欧洲血液学年会(EHA 2021)以线上会议的形式召开。作为欧洲血液学领域规模最大的国际会议,每年都有来自全球100多个国家的...
成纤维细胞生长因子(fibroblast growthfactor,FGF)家族成员能够调节细胞增殖、迁移和分化,在肿瘤性疾病的发生和转移等过程中发挥重要作用,F...
在此次指南会议上,来自中国医学科学院血液病医院儿童血液病诊疗中心竺晓凡教授对《2021版CSCO儿童及青少年白血病诊疗指南》(以下简称为“指南”)进行了要点解读。...
急性早幼粒细胞白血病(acute promyelocytic leukemia,APL)是急性髓系白血病(AML)中的一种亚型,骨髓中以多颗粒的早幼粒细胞为主,是...
冬天终将会过去,春天也从不缺失。经历重重风雨,特殊的“2020年”已成过去。在这一年中,突如其来的"新冠"疫情打乱了人们生活与工作的节奏,而医学界奋斗的脚步却不曾...
命运的捉弄?事业上升期确诊白血病日前,参与出演热播剧《山海情》的男演员于笑,因确诊白血病一事引起了网上热议。于笑是在去年11月份确诊为白血病,当时正值电影《除暴》...
2020年12月NCCN指南对慢性淋巴细胞白血病/小淋巴细胞淋巴瘤(CLL/SLL)进行了更新,最新版本为2021.v2较前期版本相比较,有如下更新点。更新点1:...
慢性粒细胞白血病(简称“慢粒”)儿童出现发热、腹痛等症状常常让家长束手无策,也有的慢粒儿童家长困惑孩子正在服用靶向药物,是否可以像正常儿童一样接种疫苗。北京大学人...
白血病通过治疗(多为急性白血病走疗程性住院化疗)达到缓解标准后需要出院休养。在这个阶段内需要病友及家属熟悉了解相关的注意事项以及防护措施,避免在休养阶段发生病情进...
第62届美国血液学年会(ASH)已落下大幕,一些重磅研究结果仍为大家津津乐道,Unity-CLL研究就是其中之一。【肿瘤资讯】特别采访了江办省人民医院的徐卫教授。...
倍利妥®(贝林妥欧单抗)是全球首个且唯一CD3-CD19双特异性抗体,美国食品药品监督管理局(FDA)已批准贝林妥欧单抗用于治疗微小残留病(MRD)阳性B...
慢性淋巴细胞白血病(CLL)是一种成熟B淋巴细胞克隆增殖性肿瘤,临床异质性大,以往FCR方案作为初治CLL的一线治疗取得了较高的治疗反应率和长期生存,但对复发/难...
要点一览 1.JCO:cHL患者一线化疗后的非淋巴瘤相关的死亡原因及风险值得更多的关注。2.JCO:意大利的Ferrara标准可作为识别成人AML是否适...
成人急性淋巴细胞白血病(ALL)约占成人急性白血病的20%~30%。即使接受规范治疗,成人ALL的疗效仍然不满意,相当一部分患者发生难治/复发。难治复发ALL无统...
成人急性淋巴细胞白血病(ALL)约占成人急性白血病的20%~30%。即使接受规范治疗,成人ALL的疗效仍然不满意,相当一部分患者发生难治/复发。倍利妥®(贝林妥欧...
2020年12月8日 ,百济神州宣布全球首个且唯一的CD3-CD19双特异性抗体——倍利妥®(Blincyto®, 通用名...
哈喽大家好,我就是曾经血小板高达两千多的“危险”病友,今天分享一下我的治疗过程。我是2014年1月的时候,陪我婆婆一起体检,才发现我血小板也高的,那个时候检查报告...
要点一览1.JCO:MURANO研究4年随访结果显示固定时间的维奈克拉联合利妥昔单抗(VenR)治疗可使复发CLL患者达到持久的疗效获益。 2.Blood:优化剂...
美国血液学年会(ASH)成立于1958年,是全球最大的血液疾病病因及治疗的专业协会,其使命在于促进血液病研究及诊治水平的提升。2020年12月2日~8日,第62届...
编者按:2020年12月5-8日,第62届美国血液学年会(ASH)首次以线上形式召开。汇聚世界各地的血液学专家,届时将展现多项重磅研究成果。中国医学科学院血液病医...
摘要 骨髓增殖性肿瘤急变期(blast phase myeloproliferative neoplasm,MPN-BP)是一类继发性急性白血病。MPN...
去磷酸化抑制CHEK1可破坏S期限制点并诱导CML细胞凋亡王 方1,王 昕2,王亚文1, 2Dephosphorylatory inhibition of CHE...
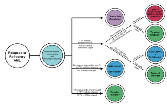
由于老年人一般身体状态较差且常合并多种基础疾病,一旦罹患急性髓系白血病(AML)的话会大幅度增加治疗难度,而且基本不适合再行异基因干细胞移植。 因此,老...
宝宝是希望、是生命的延续,在宝宝快要出生时,每个家庭都会把宝宝的房间打扫的一尘不染,来迎接新生命的到来。因为宝宝出生后,免疫系统还在成长中,为了孩子少感冒、少发烧...
2020年新型冠状病毒肺炎疫情全球肆虐,尽管如此,疫情并未阻挡学术的进步与传递。众多期待中,第62届美国血液学年会(ASH)将于2020年12月5日~8日以线上形...