伊布替尼联合利妥昔单抗治疗华氏巨球蛋白血症
美国血液学年会(ASH)成立于1958年,是全球最大的血液疾病病因及治疗的专业协会,其使命在于促进血液病研究及诊治水平的提升。2020年12月2日~8日,第62届...
美国血液学年会(ASH)成立于1958年,是全球最大的血液疾病病因及治疗的专业协会,其使命在于促进血液病研究及诊治水平的提升。2020年12月2日~8日,第62届...
美国血液学年会(ASH)成立于1958年,是全球最大的血液疾病病因及治疗的专业协会,是世界各地的相关专家进行交流的盛会。2020年12月5日~8日,第62届美国血...
CLL是西方世界最常见的白血病,每年发病率达4.2/10万。对于年龄>80岁的人群,每年发病率增加至30/10万以上。CLL患者诊断时的中位年龄为72,据报道,约...
1美国血液学年会(ASH)成立于1958年,是全球最大的血液疾病病因及治疗的专业协会,其使命在于促进血液病研究及诊治水平的提升。2020年12月5日~8日,第62...
美国血液学年会(ASH)成立于1958年,是全球最大的血液疾病病因及治疗的专业协会,其使命在于促进血液病研究及诊治水平的提升。2020年12月2日~8日,第62届...
要点一览1.Lancet Haematology:维布妥昔单抗联合纳武利尤单抗在初治老年霍奇金淋巴瘤患者中具有良好的疗效及安全性。2.Blood:泽布替尼单药长期...
美国血液学年会(ASH)成立于1958年,是全球最大的血液疾病病因及治疗的专业协会,其使命在于促进血液病研究及诊治水平的提升。2020年12月5日~8日,第62届...
福州3岁男童两年先后确诊两种癌症,2018年确诊神经母细胞瘤,一年后又确诊白血病,家里为了给孩子治病目前已花费300万,欠债约130万。 “...
巨球蛋白血症是一种惰性的B细胞肿瘤,其以淋巴浆细胞骨髓浸润、单克隆IgM血症为特征。iNNOVATE研究表明,BTK抑制剂伊布替尼联合利妥昔单抗相对于利妥昔单抗显...
BCR-ABL1阴性的非典型慢性髓性白血病(aCML)是一种罕见的骨髓增生异常综合征(MDS)/骨髓增殖性肿瘤(MPN)。 以往认为aCML与慢性髓性白...
近两年兴起的嵌合抗原受体T(CAR-T)细胞疗法可谓是肿瘤免疫治疗中的一匹黑马,它的出现代表了个性化癌症治疗的重大进步,特别是给血液系统恶性肿瘤患者带来重生的希望...
围绕高危急性髓系白血病(AML)移植后复发预防这一国际临床难题,新桥医院血液病医学中心张曦、高蕾团队联合国内12家移植中心在前期临床研究的基础上启动了前瞻性多中心...
ABL酪氨酸激酶抑制剂的出现,显著改善了费城染色体阳性(Ph+)成人急性淋巴细胞白血病(ALL)患者的预后。无论是否进行全身化疗,都能使大多数患者达到完全的血液学...
全国第八届血液肿瘤大会于2020年10月16日-10月18日顺利召开,来自全国各地知名医院的血液大咖汇聚一堂,聚焦临床难点、学术热点,分享最前沿、最值得关注的学术...
要点提示: Nat Med:提前将基因组数据纳入AML患者的治疗决策可改善预后 CCR:他汀类药物可以增强肿瘤对单克隆抗体的亲和力 JCI...
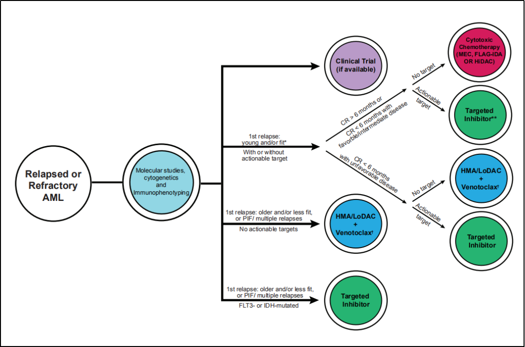
数十年来,复发难治性急性髓系白血病(AML)的治疗一直是临床面临的挑战。尽管进行了大量的临床研究,但结果始终不尽如人意,5年总生存率(OS)仅为10%(ECOG-...
当地时间2020年10月16日,美国食品药品监督局(FDA)正式批准Venetoclax(AbbVie Inc. and Genentech Inc.)联合阿扎胞...
在过去几十年中,虽然各类临床研究试图改善AML患者的结局,但始终难以取得重大的临床进展。AML仍然是世界上最常见的白血病,其5年生存率仅为28%。今年夏天的EHA...
高达7%的儿童T细胞急性淋巴细胞白血病(T-ALL)伴随着以10q24为转折点的易位,t(10; 14)(q24; q11)或t(7; 10)(q35; q24)...
慢性淋巴细胞白血病(CLL)是一种高度异质性的疾病,与传统的化疗或化学免疫治疗相比,Chlorambucil + Obinutuzumab方案显示出卓越的疗效及安...
2020年9月24日-26日,中华医学会第16次全国血液学年会采用“线上+线下”模式召开。血液学年会上,国内外血液领域大咖云集,聚焦血液学...
2020年9月19日,第23届全国临床肿瘤学会(CSCO)年会在北京市隆重开幕,同步采取网络直播的形式分享会议内容,本着“精准诊治、携手共赢”的宗旨,意在促进国内...
近几年来兴起的CAR-T细胞疗法可谓是肿瘤免疫治疗中的一匹黑马,它的出现代表了个性化癌症治疗的重大进步,特别是给血液系统恶性肿瘤患者带来重生的希望。 2...
在现实生活中,我们经常会听到“要是当时怎么怎么就好了”,然而时间是无法倒流的,其实已经见到了“彩虹”,但为什么非得...
9月22日是国际慢粒日,慢粒是慢性粒细胞白血病的简称,也叫慢性髓性白血病,是一种骨髓造血干细胞克隆性增殖形成的恶性肿瘤。 其年发病率为0.39~0.55...
近期,Clinical Cancer Research杂志发表了王建祥教授团队的研究成果“Randomized Trial of Intermediate-dos...
2020年第46届欧洲血液与骨髓移植学会(EBMT)年会/虚拟会议于2020年8月29日至9月1日举行。本届会议议题涵盖造血干细胞移植和CAR-T细胞疗法,包括M...
精准诊治,携手共赢。9月19日,第23届全国临床肿瘤学大会暨2020年CSCO学术年会盛大开幕!血液肿瘤领域众多重磅研究成果在CSCO大会现场展示,呈现饕餮盛宴。...
在人类与癌症的斗争中,药物治疗是一个很重要的措施,有效的抗癌药物,可以帮助患者获得治愈的机会和更长的生存时间。2020年截止到9月份,FDA已经批准了30多款癌症...
癌症 是年龄、性别、基因、环境、生活习惯、病毒或细菌感染、人体免疫力等一系列综合因素共同作用下的结果,已经成为我国四大慢性病之一。《健康中国行动(2019—203...